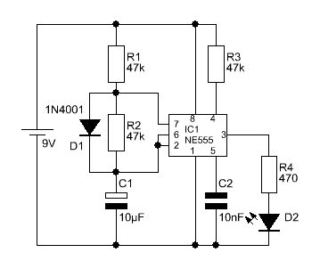
Hallo, ich habe eine einen Astabilen Multivibrator mit einem NE555 aufgebaut. R1 und R2 habe ich jeweils durch ein Potenziometer ersetzt. Die Schaltung blinkt auch und durch drehen des Potenziometers ändert sich das Verhältniss von Ein- zu Ausschaltzeit. Jetzt habe ich parralel zu R2 eine Diode angeschlossen, denn laut mehreren Seiten im Internet sorgt diese dafür, dass Ein- und Ausschaltzeit gleich groß sind. Bei mir vergrößert sich jedoch der Unterschied von Ein- zu Ausschaltzeit. Also genau das Gegenteil von dem, was eigentlich passieren sollte. Weis jemand woran das liegen könnte? Danke Loetman
Maximilian K. schrieb: > Jetzt habe ich parralel zu R2 > eine Diode angeschlossen, denn laut mehreren Seiten im Internet sorgt > diese dafür, dass Ein- und Ausschaltzeit gleich groß sind. Aber nur bei gleichen Widerstaenden R1,R2 ist das Ein/Aus Verhaeltnus gleich. Der eine Widerstand ist fuer die Einschaltzeit und der andere fuer die Ausschaltzeit da.
Oh, Man brauch die Diode UND R1 und R2 müssen gleich sein. Ich hatte ein "oder" gelesen. :( Danke
Ohne Diode: Der Kondensator lädt sich durch R1+R2 auf. Er entlädt sich durch R2. Mit Diode: Der Kondensator lädt sich durch R1+Diode auf. Er entlädt sich durch R2. Schau Dir mal die Innenschaltung des IV an, dann wird das sofort klar ersichtlich. Da Dioden aber nicht ideal sind (an ihr Fällt eine Spannung ab und sie hat einen gewissen Innenwiderstand), funktioniert der Effekt mit der Diode nicht perfekt. Da sich bei Dir der Unterschied vergrößert, vermute ich mal, dass Du die Diode falsch herum gedreht hast.
Bitte melde dich an um einen Beitrag zu schreiben. Anmeldung ist kostenlos und dauert nur eine Minute.
Bestehender Account
Schon ein Account bei Google/GoogleMail? Keine Anmeldung erforderlich!
Mit Google-Account einloggen
Mit Google-Account einloggen
Noch kein Account? Hier anmelden.

