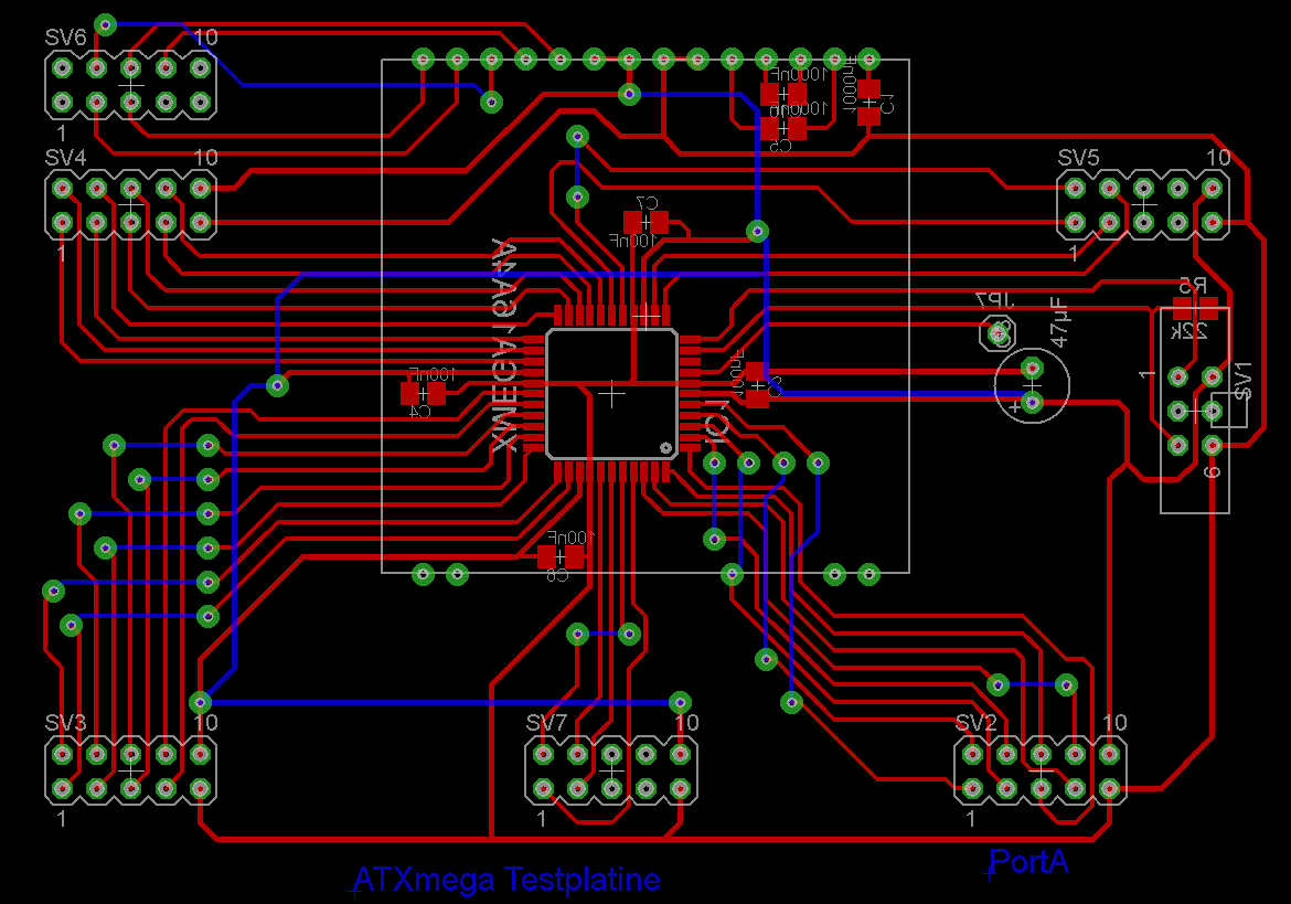
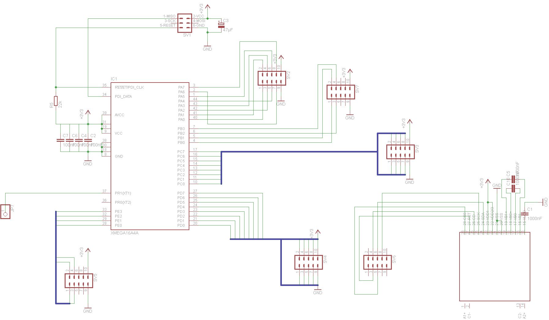
Hallo zusammen, ich versuche momentan, mit dem ADC des atxmegas klarzukommen, allerdings liegt mit jeder ADC-Lesung eine Spannung von rund 100mV am Eingangspin an (siehe single_conversion.gif). An Pin4 des PortA befindet sich ein 22k Pulldown. Ich habe mein Programm auf wenige Zeilen gekürzt, um die ganze Sache etwas übersichtlicher zu gestalten. Hat jemand eine Idee, woran es liegen könnte?
Nimm das Datenblatt und sieh dir das Innenschaltbild des ADC Eingangs an. Dann siehst du auch, wo die Spannung her kommt.
Ah... danke. Wenn ich es richtig sehe, ist Csample der Verursacher? Wenn nun beispielsweise eine hochohmige Quelle messen möchte, sollte diese mit IMPMODE : HIGHIMP (im CTRLB) im freerunning gesampeled werden?
Mario O. schrieb: > Wenn nun beispielsweise eine hochohmige Quelle messen möchte dann solltest du einen Impedanzwandler zwischen Quelle und ADC schalten. Sonst misst du Mist.
Bitte melde dich an um einen Beitrag zu schreiben. Anmeldung ist kostenlos und dauert nur eine Minute.
Bestehender Account
Schon ein Account bei Google/GoogleMail? Keine Anmeldung erforderlich!
Mit Google-Account einloggen
Mit Google-Account einloggen
Noch kein Account? Hier anmelden.



