Hallo Leute, ich lese seit einiger Zeit gelegentlich Beiträge hier im Forum und wollte mich nun auch endlich mal anmelden, da ich ein Problem mit einem Schmitt trigger habe, das ich einfach nicht in den Griff kriege. :( Ich habe mir jedenfalls eine Schaltung erstellt, um meine Kühlbox im Auto abschalten zu lassen, wenn meine Batteriespannung unter einen gewissen Wert fallen sollte. Man kennt das evtl. unter der Bezeichnung Batteriewächter. Zusätzlich befindet sich vor dem Batteriewächter eine sparsame Spannungsanzeige mit 10 LEDs, die einen einstellbaren Spannungswert darstellen können. Die Simulation in LTSpice funktionierte problemlos, ein Testaufbau auf einem Breedboard mit LED als Last funktionierte auch offenbar wie gewollt. Doch dann habe ich alles fest verlötet und an die eigentliche Last gehängt (Peltier-Element + kleiner Ventilator) und schon funktioniert gar nichts mehr wie es sollte. Besonders schlimm ist, dass der OP im Hysteresbereich zum Teil sehr stark schwingt (im Khz-Bereich) und dadurch der FET sehr schnell sehr heiß werden kann. Dabei war die eigentliche Mission ja, Energie zu sparen und nich zu verheizen... Witziger Nebeneffekt: Sogar das Labornetzteil wird auf komische Art und Weise beeinflusst - wenn ich die Spannung langsam erhöhe bleibt diese lt. Anzeige auf dem Netzteil für einen gewissen Zeitraum nahezu gleich und springt dann spontan um, wenn der OP öffnet. Aber nicht durch die Strombegrenzung ausgelöst... Das kommt mir alles jedenfalls arg kurios vor und leider bin ich auf dem elektrotechnischen Gebiet nicht grade der Überflieger sodass ich den Fehler in der Schaltung einfach nicht finden kann. Ich hoffe, ihr könnt mir helfen :) Schaltung befindet sich im Anhang, ggf. kann ich ein Foto der Platine nachreichen.
Die Spanungsquelle ist zu hochohmig. Bei abschaltung der Last, erholt sich die Spannung wieder, und die Last wird wider zugeschaltet. Und das wiederhohlt sich andauernd. Schalte mal einen Tiefpass vor dem +Eingang, und schieb mal die beiden Schaltschwellen weiter auseinander.
http://www.atx-netzteil.de/unterspannungsabschaltung_ohne_relais.html da wird der tl77xx(a/b) zum abschalten verwendet. die funktion wird ausreichend beschrieben und n layout ist auch noch dabei.
Günter Lenz schrieb: > Die Spanungsquelle ist zu hochohmig. > Bei abschaltung der Last, erholt sich die Spannung wieder, > und die Last wird wider zugeschaltet. Und das wiederhohlt > sich andauernd. Schalte mal einen Tiefpass vor dem +Eingang, > und schieb mal die beiden Schaltschwellen weiter auseinander. Ich hab es ja mit einem Labornetzteil gemacht, das sollte ja eigentlich Stabil laufen (im gegensatzz zu einer KFZ-Batterie) Hysterese sind 0,5V aber dank Trimmer einstellbar. Wegen Tiefpass: ich hatte schon mal einen 104 (=10nF, oder?) zwischen Nichtinvertierendem Eingang und Masse gelötet. Hatte sich zwar gebessert - schwingt aber immer noch. dolf schrieb: > http://www.atx-netzteil.de/unterspannungsabschaltung_ohne_relais.html > > da wird der tl77xx(a/b) zum abschalten verwendet. > die funktion wird ausreichend beschrieben und n layout ist auch noch > dabei. In der Schaltung sehe ich noch nicht so recht durch. Bin, wie gesagt, kein Profi in dem Thema =( Siehst du denn keine Möglichkeit, meine Schaltung zu reparieren? >_< Noch mal zur Schaltung: Trimmer 1 ist ein 20k lineartrimmer, Trimmer 2 ist ein 1M lineartrimmer.
Versuch mal noch die Betriebsspannungsanschlüsse mit einem RC-Glied zu filtern. Und wozu dient ZD16? Z-Dioden betreibt man eigentlich mit Vorwiderstand. Oder soll der Innenwiederstand der Spannungsquelle als Vorwiderstand dienen?
> Ich hab es ja mit einem Labornetzteil gemacht, das sollte > ja eigentlich Stabil laufen Warum? Ich habe ein Labornetzteil, was bei Stromspitzen oberhalb der Strombegrenzung oder des Maximalstromes abregelt, und dann gibt es einen Spannungseinbruch. Geholfen hat mir mal, einen dicken Elko parallel ans Labornetzteil zu schalten.
Wie verhält sich deine Schaltung ohne Last oder mit nur ganz kleiner Last, wenn du die Spannung hoch und runter drehst?
Mach erst mal 220Ohm in die Gatezuleitung. Grund: Opamps mögen keine 10nF(Cgs) als Last. Die fangen bei rein kapazitiver Last gerne an zu schwingen.
OP schwingt im khz Bereich? Du hast keinen Abblockkondensator von Versorgung + nach GND direkt am OP. Der muß immer rein. Die ZD16 bringt eigentlich nichts ausser die Gefahr ist groß das deine Platine abbrennt. Mach die weg. Es macht noch Sinn den Pegel der in den + Eingang reingeht zu filtern. Das kannst du aber nicht an dem Pin+ direkt machen, da sonst der Schmitt Trigger nicht mehr funktioniert. Was du machen kannst ist vor dem Trim1 noch einen sagen wir mal 100ohm Widerstand zwischen +12V und Trim1 legen. Und vom Punkt 100ohm Widerstand und Trim1 einen Kondensator nach GND legen. Dann hast du ein Filter. Das kann ruhig ein Elko sein mit 0,1uF parallel. Trim1 darf dann nicht mehr zu niederohmig sein, sonst wirkt die Kapazität des Filters wieder zu stark am Eingang des +Pins. Am Besten du machst nochmal ein neues Bild mit den Änderungen. Warum du da 2 TS9121 drin hast???. Übrigens TS9121 kann ich nirgens finden. Du könntest noch ein paar Angaben machen. Bei welchen Spannungen soll der Ein und wieder abschalten. Wie groß ist der Strom? Beachte bei den Lastkreis die nötigen Querschnitte da sich sonst auch noch ein Masseversatz bildet.
Helmut S. schrieb: > Mach erst mal 220Ohm in die Gatezuleitung. > Grund: Opamps mögen keine 10nF(Cgs) als Last. Die fangen bei rein > kapazitiver Last gerne an zu schwingen. Viele Stufen mögen keine kapazitive Last. Mit einem Widerstand kann man oft was richten. Im CMOS-Kochbuch habe ich sowas stehen, wo ein MOSFET-OP-Amp CA3130 beschrieben ist, der nicht nur MOSFET-Eingänge hat, sondern auch MOSFET-Ausgang.
Die Schaltung hat mehrere Schwächen. Zum einen gehören in Reihe zu den Trimmern immer auch Vorwiderstände, weil ein Widerstand von 0 bei beiden z.B. den Ausgang des OPV gegen die positive Betriebsspannung kurzschließen würde. Zum zweiten gehört dringend ein Gate-Widerstand von mindestens 100R vor den MOSFET, um dem OPV die kapazitive Last erträglicher zu machen. Ebenso muß die Schaltung langsamer gemacht werden. Als einfachsten Weg könnte man dem Spannungsteiler mit Trim1 einen Kondensator (einige 10µF) vom Mittelpunkt nach GND verpassen. Dann muß aber auch noch ein Widerstand (einige 10K) zwischen den Spannungsteiler und den OPV-Eingang geschaltet werden. Eine Hysterese von 0.5V erscheint mir bedeutend zu klein. Ich würde eher in Richtung 2V tendieren. Sonst wird die Schaltung im Übergangsbereich unruhig bzw. kann gar - wie von Vorpostern schon angemerkt - über die Rückkopplung des Laststroms auf die Batteriespannung anfangen zu schwingen. Viel gravierender ist jedoch, daß jegliche Schutzbeschaltung für den Betrieb am Kfz-Bordnetz zu fehlen scheint. Wenn die Schaltung auch bei laufendem Motor betrieben werden soll, dann muß zumindest die Versorgung des OPV entsprechend gefiltert werden. Siehe dazu: http://www.dse-faq.elektronik-kompendium.de/dse-faq.htm#F.23 XL
Wow, find ich gut, wie viele Leute mir bei meinem Problem helfen wollen freu =) @Günter Lenz Ein RC-Glied? ... also ein Widerstand in die Betriebsspannung? Die ZD16 soll Spannungsspitzen, die im KFZ ja häufiger vorkommen können, kurzschließen. Um das mal ohne Last zu probieren müsste ich selbige erst mal wieder ablöten... ist alles festverdrahtet =/ und ein Oszi kann ich auch noch nich mein eigen nennen :( @Wilhelm F. Naja das Netzteil hat keinen Strom abgeriegelt, weil der OPV ja noch sperrte. Ich habe die Spannung ja langsam erhöht. UUnd auch im aktiven Fall hat das NT genug Strom abgegeben. Also die Strombegrenzung hat so oder so nicht eingegriffen. Aber vielleicht sollte ich trotzdem mal versuchen, ein hohes C ran zu hängen? @Teo Derix Da kommt einiges zusammen, sind glaube knapp drei Ampere. Mein heimisches NT schafft nur 2. Daher kann ich das auch immer nur auf Arbeit machen, habe derzeit aber grade Schule ;) @Helmut S. Mit Gatezuleitung meinst du zwischen OPV und FET auf Masse, oder? Dort ist allerdings keine kapazitive Last!? :o Der FET hängt direkt am OPV-Ausgang, an dem auch ein Trimmer sitzt. Erst hinter dem Trimmer (steht auf ~250k) hängt ein C. @Greg Also abblockkondensator heißt der? ... hab oben schon geschrieben, dass ich an genau dieser Stelle 10nF provisorisch dazugelötet hab - dadurch hatte es sich zwar gebessert aber das Schwingen ist nicht gänzlich verschwunden. Die ZD16 soll spannungsspitzen kurzschließen. Wenn ich die weg mach, wie kann ich dann die Schaltung schützen? >Es macht noch Sinn den Pegel der in den + Eingang reingeht zu filtern. >Das kannst du aber nicht an dem Pin+ direkt machen, da sonst der Schmitt >Trigger nicht mehr funktioniert. Ich versteh den Punkt leider nicht. Magst du ihn mir noch mal genauer erklären bitte? Wieso soll ich vor einen Widerstand (~9K) noch einen 100Ohm widerstand löten? :o der TS9121 ist ein Käfer, in dem zwei OPVs drinne sind, aber nur einer ist angeschlossen. Das ist übrigens der hier: http://www.reichelt.de/ICs-TLC-TSA-/TS-912IN/3//index.html?ACTION=3&GROUPID=5480&ARTICLE=21834&SHOW=1&START=0&OFFSET=16& Einschalten ab 12,3 .. 12,5 Volt Abschalten unter 11.8 Volt Strom: ca 3A Die Anschlüsse sind relativ nah am FET. Was ist ein Masseversatz? :o @Axel Schwenke Hui, da kommt ja einiges Zusammen. Ich wusste nich, dass man zu Trimmern noch einen Vorwiderstand setzten muss. Mea Culpa. Andererseits frage ich mich, was daran so schlimm wäre, wenn der Eingang = Versorgungsspannung wäre!? Also 100R zw. FET und OPV, und dann? ein C zwischen Trim1 und Trim2 auf Masse und zwischen diesen und dem +Eingang noch mal einige 10k?? Allerdings wären 2V hysterese schon wieder arg viel - mit der Batterie will ich den Wagen ja noch starten können... und meine ZD16 mag hier wohl gar keiner... diese war nämlich eigentlich als schutz gedacht. :D Na dann mach ich mich mal an das Kompendium, sobald ich wieder Zeit und internet habe. Bin nämlich nächste Woche erst mal wieder in der Schule und nicht zuhause ;-) Vielen Dank schon mal für die viele Hilfe, mal gucken was ich davon umsetzen kann!!
> Mit Gatezuleitung meinst du zwischen OPV und FET auf Masse,
Nein!
Der Widerstand muss zwischen Opamp-Ausgang und Gate des Mosfets.
Helmut S. schrieb: >> Mit Gatezuleitung meinst du zwischen OPV und FET auf Masse, > > Nein! > > Der Widerstand muss zwischen Opamp-Ausgang und Gate des Mosfets. Uhm kopfkratz Du meinst also OPV---||---FET ?? Damit würde ich den Gateanschluss Gleichstrommäßig trennen!? :o
Da sollst du 220 Ohm einbauen. Das ist doch nicht unendlich. Das braucht der Opamp damit er am Ausgang 220Ohm+10nF(Cgs) sieht sonst ist der beleidigt. Vielleicht ist er auch mit 100Ohm zufrieden. Cgs ist die Gate-Source Kapazität im Mosfet.
ach gott bin ich deppert... ja natürlich! ich weiß auch nich warum ich da Kondensator gelesen hab obwohl da eindeutig Widerstand steht. Herr lass Hirn regnen! Danke für deine Geduld ;-)
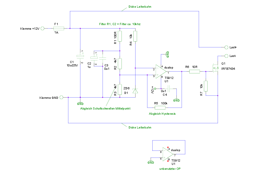
Henne K. schrieb: > @Greg > Also abblockkondensator heißt der? ... hab oben schon geschrieben, dass > ich an genau dieser Stelle 10nF provisorisch dazugelötet hab - dadurch > hatte es sich zwar gebessert aber das Schwingen ist nicht gänzlich > verschwunden. > Die ZD16 soll spannungsspitzen kurzschließen. Wenn ich die weg mach, wie > kann ich dann die Schaltung schützen? > Ich versteh den Punkt leider nicht. Magst du ihn mir noch mal genauer > erklären bitte? > Wieso soll ich vor einen Widerstand (~9K) noch einen 100Ohm widerstand > löten? :o > > der TS9121 ist ein Käfer, in dem zwei OPVs drinne sind, aber nur einer > ist angeschlossen. > Das ist übrigens der hier: TS9121 gibts immer noch nicht. Aber du meinst TS921 Ich habe mal einen kompletten Schaltplan gezeichnet.
Greg schrieb: > TS9121 gibts immer noch nicht. Aber du meinst TS921 > Ich habe mal einen kompletten Schaltplan gezeichnet. Äh, ich meinte TS912.
Sorry für die Doppelposts. Brauche noch mehrere Anläufe. Den Schaltplan habe ich nochmal was deutlicher neu angehängt.
Das RC-Filter kannst du für alles verwenden, was mit 12V gespeist wird, also auch den OPamp und die Zenerdiode. Vergrößere C2 aber auf 100µF. Auch R6 ist viel zu klein. Nimm mal 100...1000R.
Bitte melde dich an um einen Beitrag zu schreiben. Anmeldung ist kostenlos und dauert nur eine Minute.
Bestehender Account
Schon ein Account bei Google/GoogleMail? Keine Anmeldung erforderlich!
Mit Google-Account einloggen
Mit Google-Account einloggen
Noch kein Account? Hier anmelden.



