Ich möchte an den Analogeingang einer SPS mehrere Taster anschließen. Der Analogeingang misst 0-10V und löst mit 10bit auf (Loxone Miniserver) Um mehr Digitaleingänge für Taster zu erhalten möchte ich jetzt an einem Analogeingang einen 8bit R2R DA Wandler realisieren. Bevor ich mich da jetzt aber total verrenne, hier erstmal die Frage nach der Realisierbarkeit / Unterstützung. Grob umschrieben also: 24V Versorgungsspannung 10V Festspannungsregler 8 Taster auf Treiber IC CMOS 4502 R-2R Widerstandsnetzwerk direkt auf SPS
? Wenn da schon ein ADC vorhanden ist, brauchst Du doch nur - 10 V - x Taster und x+1 Widerstände Bei 10 Bit und x<=20 sollte das doch kein Problem sein. Wozu der 4502?
Ich will ja nichts sagen aber Loxone könnte per Analogausgang selbst auch 10V mit 20mA liefern..
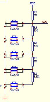
Sollte die Welt so einfach sein? Also so, wie in dem angehangenem Plan? Die komplizierte Version kommt vom Googeln: http://www.k-foren.de/showthread.php?t=105119 Analogausgänge hab ich keine übrig.
Den 4502 um zwischen 0V und 10V hin und herschalten zu können. Ich habs mal gezeichnet.
Müssen denn unbedingt gleichzeitige Drücke erkannt werden? Mit 1% Widerständen erreichst Du nichtmal 7 Bit, d.h. max sind 6 Tasten drin. Muß aber nur eine Taste gleichzeitig erkannt werden, entschärft sich das ganze erheblich. Dann sind 12 Tasten kein Problem: Beitrag "Tastenmatrix auslesen über nur 2 Leitungen"
Nur eine taste gleichzeitig zu erkennen, damit könnte ich gegebenenfalls noch leben. Dann also doch nur die einfache Lösung? Widerstandswerte hab ich noch nicht berechnet
Sascha W. schrieb: > Nur eine taste gleichzeitig zu erkennen, damit könnte ich > gegebenenfalls noch leben. > Dann also doch nur die einfache Lösung? Ich würds sogar noch primitiver machen, den Stabi brauchts nicht. Hier ne Variante, die Fehlerkennung bei mehreren gedrückten Tastern ausschliesst. Is vlt. besser, falls Du damit nen Atomreaktor steuern willst: + 24 V o | | | | |10K | | | o-------o--------o--------o-----------o out | | | | | | | | | | | | | |39K | |22K | |10K | | | | | | | | | |6K8 | | | . . . | | o o- o o- o o | / | / | / | o | o | o _|_ _|_ |____| |____|
Das mit den Wechslerkontakten ist tricky, Danke Die Taster gibts aber schon, es werden Gira 6fach SPS Taster. Das sind 6 Tasten mit einem gemeinsamen Anschluss. Somit ist die Verriegelung leider nicht realisierbar. Insgesamt will ich 4Stück davon einsetzen.
Bitte melde dich an um einen Beitrag zu schreiben. Anmeldung ist kostenlos und dauert nur eine Minute.
Bestehender Account
Schon ein Account bei Google/GoogleMail? Keine Anmeldung erforderlich!
Mit Google-Account einloggen
Mit Google-Account einloggen
Noch kein Account? Hier anmelden.

