Hallo, ich suche eine Schaltung für einen regelbaren Verstärker bis 30MHz. Er sollte diskret aufgebaut sein. Gruß Frank
Frank Wa schrieb: > Hallo, > ich suche eine Schaltung für einen regelbaren Verstärker bis 30MHz. > Er sollte diskret aufgebaut sein. > > Gruß Frank Hier ist einer von 1..30MHz, Verstärkung 20dB, Betrieb mit +12V http://www.id-elektronik.de/produkte/KW-VV/index.htm
Hallo Frank Wie ist Dein aktueller Stand, bzw. warum benötigst Du den Verstärker? Welche Antenne wird an den Verstärker angeschlossen? Haben Ein- und Ausgang 50 Ohm Impedanz? Wie soll geregelt werden, mit einem Poti? Gruß, Bernd
Frank Wa schrieb: > ich suche eine Schaltung für einen regelbaren Verstärker bis 30MHz. > Er sollte diskret aufgebaut sein. Was meinst Du mit regelbar? Eine konstante Ausgangsspannung unabhängig von der Eingangsspannung? Gruss Harald
Harald Wilhelms schrieb: > Was meinst Du mit regelbar? Eine konstante Ausgangsspannung unabhängig > von der Eingangsspannung? > Gruss > Harald Sei nicht so pingelig. Er meint sicher einstellbar. :-)) Bei deinem früheren Arbeitgeber musstest du pingelig sein, aber doch nicht hier in diesem Forum. :-))
Guten Abend, vor allem stellt sich die Frage, ob du einen Empfangsvestärker suchst oder einen Sendeverstärker. Wieviel Verstärkung beim Empfang? Wenn es ein Sendeverstärker sein soll: Wieviel Leistung bei welcher Eingangsleistung? Röhre oder Transistor? Viele Fragen. Bis jetzt kann man nur in die berühmte Glaskugel schauen :-)
Einen Sendeverstärker, der für LW ist, sucht er bestimmt nicht. Das lässt seine Haussicherung nicht zu.
Hallo, danke für die Antworten. einstellbare Verstärkung und Empfangsverstärker für eine Rahmenantenne suche ich. Gruß Frank
Wie ist der Durchmesser? Wieviele Windungen hat die Antenne im jeweiligen Band? Wird die Rahmenantenne in Resonanz oder breitbandig betrieben? Findet die Ankopplung hochohmig oder mit Koppelwicklung bei 50 Ohm statt?
:
Bearbeitet durch User
Michael_ schrieb: > Einen Sendeverstärker, der für LW ist, sucht er bestimmt nicht. > Das lässt seine Haussicherung nicht zu. Was hat die Frequenz mit der Haussicherung zu tun? Im 137kHz-Band zum Bleistift ist sowieso nur eine Sendeleistung von 1W zugelassen, das schmeißt dir bestimmt nicht die Haussicherung. Und wenn doch, solltest du mal einen Elektriker holen ;-)
B e r n d W. schrieb: > Wie ist der Durchmesser? > Wieviele Windungen hat die Antenne im jeweiligen Band? > Wird die Rahmenantenne in Resonanz oder breitbandig betrieben? > Findet die Ankopplung hochohmig oder mit Koppelwicklung bei 50 Ohm > statt? 1. 100cm 2. 9Wdg. 3. ja 4. 1Wdg. Koppelwindung Gruß Frank
Mechanisch regelbar oder elektronisch? Sowas wie MC1350 oder mit Pin-Dioden (das wird bei Langwelle schwierig) wäre elektronisch z.B. für eine AGC-Regelung. Mechanisch gibts 75 Ohm-Steller in Rundfunk/TV-Antennenverstärkern http://www.box73.de/product_info.php?products_id=974 der MC1350
:
Bearbeitet durch User
Danke für den Chip. Er sollte elektrisch regelbar sein(Verstärkungsfaktor). Gruß Frank
Frank Wa schrieb: > ich suche eine Schaltung für einen regelbaren Verstärker bis 30MHz. Wenn du das Ding so breitbandig auslegst, solltest du dir Gedanken über Großsignalfestigkeit machen. Abends produziert dein Empfänger sonst auf Grund von Signalen z.B. aus dem 40m Band dermaßen viel Mischdreck, dass du dir einen Abschwächer wünscht.
Hallo Frank >> Wird die Rahmenantenne in Resonanz oder breitbandig betrieben? > 3. ja ??? Ich geh jetzt mal vom Resonanzbetrieb aus. Falls Du den noch nicht benutzt: http://www.dl0hst.de/magnetlooprechner.htm Rechne Dir damit mal die Eigenresonanz der Loop-Antenne mit 9 Windungen aus. Die befindet sich bei ca. 1 MHz. Dies läßt sich noch ein wenig erhöhen, wenn man zwischen den Drähten einen kleinen Abstand läßt. Für eine Resonanz bei 150 kHz wird trotzdem schon eine Parallel-Kapazität von 1 nF und ein Drheko mit 4 nF benötigt. Das läßt sich umgehen, indem man die Windungszahl umschaltbar macht. Eine Anzapfung alleine reicht nicht, denn dann bleibt die Eigenresonanz mit der größten Windungszahl erhalten. Möglicherweise geht es mit 2 x 8 Wdg., die wahlweise parallel oder in Reihe geschaltet werden. Neben der Resonanz läßt sich die Antenne auch benutzen, wenn sie durch den Verstärker stark bedämpft wird. Dann wird eine Breitbandantenne draus. Wenn das Konzept steht, dann findet sich bestimmt auch ein passender Verstärker. Nachtrag: Eine quadratische Loop mit 1 m Kantenlänge und 16 Windungen benötigt immerhin 64m Kupferdraht.
:
Bearbeitet durch User
Hallo Bernd, die Antenne ist fertig aufgebaut, als Dreko ist 2X500pF eingebaut. Den Looprechner kenne ich. Es fehlt nur noch der Verstärker. Gruß Frank
?? schrieb: > Im 137kHz-Band zum Bleistift ist sowieso nur eine Sendeleistung von 1W > zugelassen, Ja! EIRP! Versuch das mal hinzubekommen! Vorallem bei dem Wirkungsgrad!
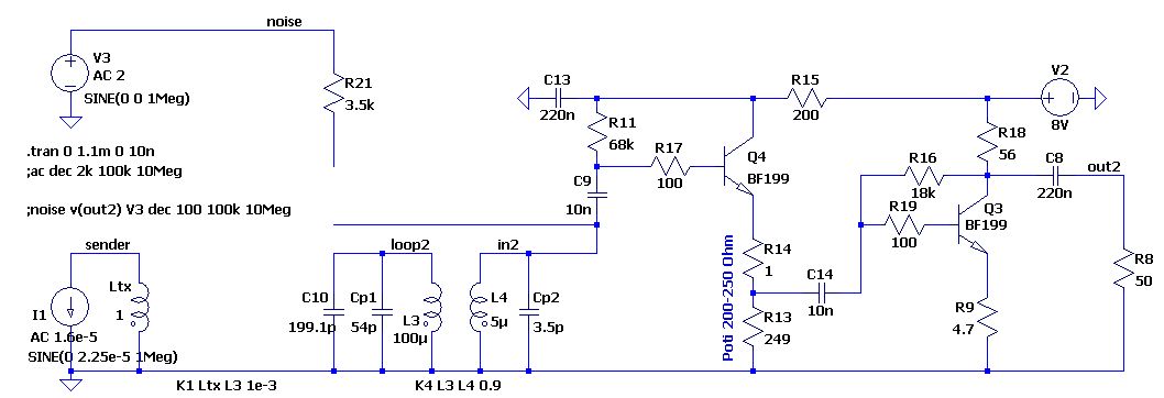
Hallo Frank In der Simulation beträgt das Rauschen 0,8-0,9µV bezogen auf einen Eingangswiderstand von 3,5k und 8kHz Bandbreite. Die rechte Schaltung hat leichte Vorteile bezüglich Rauschen und Regelbereich des Potis -> man kann zurückregeln, bevor verstärkt wird. Auch hat die Ausgangsimpedanz der zweiten Schaltung ~50 Ohm. Mit ca. 80% haben die beiden ersten Transistorstufen den größten Anteil am Rauschen. Da könnte man nochmal ansetzen. PS Die Koppelwicklung hat hoffentlich auch einen Durchmesser von 1 Meter, sonst war die ganze Arbeit für die Katz.
Hallo Bernd, Danke. Kannst Du mir mal die Schaltungen als Bild posten? Koppelwicklung hat einen Durchmesser von einem Meter war mir logisch. Hier ein paar Bilder: http://dampfradioforum.de/viewtopic.php?f=34&t=16116 Morgen messen wir die Antenne mit einem Wobbler aus. Gruß Frank
> Kannst Du mir mal die Schaltungen als Bild posten? Also nochmal in groß. > Koppelwicklung hat einen Durchmesser von einem Meter war mir logisch. Das ist im AFU-Bereich unüblich. Zu größ für 50 Ohm.
Nun ist sie ausgemessen. dreko 50-500pF Frequenzbereich 1,5-2,5MHz. Wie kann ich die untere Frequenz auf 500KHz schalten? Gruß Frank
Hallo Frank Irgendwie stimmen die Werte nicht überein, die Loop hätte dann nur 20,5 µH. Hat die 1 Meter Kantenlänge oder Diagonale? Auf welche Breite sind die 9 Windungen gewickelt? Selbst mit 1 Meter Diagonale komme ich auf > 50µH, irgendwas stimmt da nicht. War der Drehko in Reihenschaltung? Gab es eine weitere, parallelgeschaltete Spule? War die Koppelwicklung kurzgeschlossen? Es ist auf jeden Fall zu empfehlen, 2 Drehko-Pakete parallelzuschalten. Für 500 kHz werden dann 500 pF * 3^2 = 4500 pF benötigt. 1000 pF haben 2 Drehkopakete, also werden noch 3.5 nF zusätzlich benötigt. Der Abstimmbereich beträgt dann nur 100 kHz. Für 500 kHz als untere Grenze würde ich auf jeden Fall versuchen, auf 100 µH zu kommen. Dann reicht der Abstimmbereich mit 2 Paketen von 500 kHz bis ~2 MHz.
:
Bearbeitet durch User
Hallo Bernd, wir haben die Antenne mit den Netzwerktester aus der FA augemessen. Kantenlänge 1m und Dreko 1X500pF parallel. Gruß Frank
Hallo Frank
> dreko 50-500pF
War das inclusive der Eigenkapazität der Loop-Antenne oder nur der
Drehko alleine?
Nimm einfach den Loop-Rechner und gib Deine Daten nochmal ein. Ich nehm
die quadratische, 1m groß, Draht 1mm, 9 Windungen.
Gewickelt auf 100mm Breite: L=141µH, C=60pF
Resonanz: C=110pF...560pF -> 1280...566kHz
Gewickelt auf 200mm Breite: L=101µH, C=50pF
Resonanz: C=100pF...550pF -> 1584...675kHz
Nach meine bisherigen Erfahrungen stimmen die Ergebnisse mit ein paar
Prozent Abweichung recht gut. Die Messung war vermutlich für die Katz.
Stell mal einen Weltempfänger (falls vorhanden) in die Loop und teste
bei offener Koppelwicklung den Resonanzbereich.
Bitte melde dich an um einen Beitrag zu schreiben. Anmeldung ist kostenlos und dauert nur eine Minute.
Bestehender Account
Schon ein Account bei Google/GoogleMail? Keine Anmeldung erforderlich!
Mit Google-Account einloggen
Mit Google-Account einloggen
Noch kein Account? Hier anmelden.

