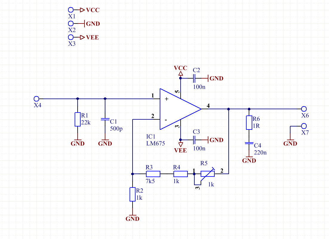
Hallo Experten! Ich habe folgende Schaltung mit dem LM675 als nichtinvertierender Verstärker mit V=10 designed. Leider schaffe ich es nicht, dass der OPV aufhört zu Schwingen. Wo liegt hier das Problem?? Bin am Verzweifeln... Gruß Marc
Du hast den Anschluss X2 frei gestellt, um das Löten zu vereinfachen. Aber diese vier winzigen Verbindungsstege haben einen signifikaten Widerstand. So kann es passieren, dass ein Teil des Ausgangssignals auf den Eingang zurück gekoppelt wird. Vereinfacht dargestellt:
1 | Eingang o---+-----IC-----+-----o |
2 | | | | |
3 | === === |~| |
4 | | | |_| Last |
5 | | | | |
6 | +------------+-----o |
7 | | |
8 | |~| |
9 | |_| ungewollter Widerstand um X2 |
10 | | |
11 | GND o-------+ |
Wenn alle Stricke reißen, schalte einen kleinen Kondensator parallel zu R3. Ich würde es mal mit Werten um 1nF versuchen.
stefan us schrieb: > Wenn alle Stricke reißen, schalte einen kleinen Kondensator parallel zu > R3. Ich würde es mal mit Werten um 1nF versuchen. R3? Sicher?
Helmut S. schrieb: > Löt doch mal R6 oder C4 aus. WOW! Das war der Fehler! Aber im Datenblatt steht doch, dass das so rein muss, oder?
wieso belastest du den Ausgang des OpAmp kapazititv mit C4, das würde ich als erstes mal wegnehmen, viele OpAmps vertragen keine kapazitiven Ausgangslasten, auch wenn 220n erstmal zu wenig erscheinen als dass es schwingen könnte. Was immer helfen sollte ist ein recht großes C ( 10..100 nF ) parallel zu deinem Feedbackwiderstand ( R3 R4 R5 ) das bremst den OpAmp, er verstärket dann keine hohen Frequenzen mehr wird natürlich langsamer dadurch aber eben auch unempfindlicher. Vielleicht brauchst du ja keine hohen Frequenzen in deinem Messaufbau, das weisst ja nur du selbst. Wenn das nicht hilft würde ich tippen etwas an deinem Layout ist nicht gut. Den 500 pF am nicht invertierenden Eingang verstehe ich auch nicht, was soll der bringen? die Eingangskapazität selber vom OpAmp liegt ja wahrscheinlich auch schon ausm Bauch bei 50 pF. Grüße und halte auf dem laufenden, was der Fehler ist, merci.
Ich denke da stand dass man das einbauens soll wenn man induktive Lasten hat.
STABILITY The LM675 is designed to be stable when operated at a closed-loop gain of 10 or greater, but, as with any other high-current amplifier, the LM675 can be made to oscillate under certain conditions. These usually involve printed circuit board layout or output/input coupling. Deine Verstärkung ist zu gering.
Der Kondensator am positiven Eingang soll verhindern, dass die Leitungen zum Eingang Radiowellen empfangen oder Felder, die durch die Luft vom Ausgang eingefangen werden. Meine Empfehlung, parallel zu R3 einen 1nF Kondensator zu schalten, soll den Frequenzgang des Verstärker verändern. Er setzt den Verstärkungsfaktor für hohe Frequenzen herab, in der Hoffnung, dadurch die Schwingneigung ausreichend zu bedämpfen.
Dein Layout ist Murks! Die Massen sehen sich garnicht direkt, sondern nur über riesige Umwege. Mach eine zweiseitge Platine daraus und füge an jedem Massepunkt eines Bauteils eine Via zur durchgehenden Massefläche ein. Du hast einen typischen Anfängerfehler begangen, indem du das Prinzipschaltbild aus dem Datenblatt übernommen hast und nun glaubst, daß die Schaltung genauso funktionieren müsse. Dies tut sie aber nur mit einem perfekten Layout und unter optimalen Bedingungen. In der Regel sind mehr Bauteile nötig, um eine solche Schaltung in der Realität stabil zum Laufen zu bringen. Die Entkoppelcaps sind unzureichend. Hier gehören auf jeden Fall Elkos von >47µF parallelgeschaltet. An Eingang des OPamp gehört ein passives Tiefpaßfilter hin. Die Leiterbahnen der verstärkunsgbestimmenden Widerstände sind völlig ungeschickt ausgeführt. Warum wählst du nicht kürzeste Verbindungen zum OPamp? Das ist ein dekompensierter OPamp. Da muß man sich an die Mindestverstärkung halten, darf keine verstärkungsreduzierenden Caps in die Gegenkopplung einfügen und vor allem nicht das Zobelglied am Ausgang weglassen. Daß die Schaltung aufhört zu schwingen, wenn du das Zobelglied wegläßt, hat nichts mit dem Zobelglied zu tun, sondern mit deinem fehlerhaften Layout. Hängst du eine andere Last an, fängt das Teil wieder munter an zu schwingen...
Bitte melde dich an um einen Beitrag zu schreiben. Anmeldung ist kostenlos und dauert nur eine Minute.
Bestehender Account
Schon ein Account bei Google/GoogleMail? Keine Anmeldung erforderlich!
Mit Google-Account einloggen
Mit Google-Account einloggen
Noch kein Account? Hier anmelden.

