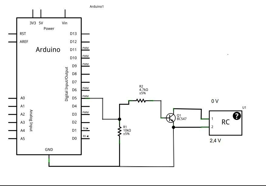
Hallo! Ich möchte den Arduino die Fernbedienung eines RC-Autos steuern lassen. Wenn ich die Spannung des Tasters der Fernbedienung messe, erhalte ich 0 V und 2,43 V. Der Pin D5 sendet zyklisch an/aus-Signale zum Schalten des Transistors. Warum funktioniert die folgende Schaltung überhaupt? Eigentlich hätte ich die Zuleitungen vom Collector und Emitter vertauschen wollen. Und warum funktioniert das ganze nur, wenn ich die Masse von meinem Oszi anschliesse? Gruß Steffen
Laut Schaltplan ist der Emitter (GND) und GND vom Board nicht verbunden, es kann kein Basisstrom fließen. Eventuell stellst Du mit dem Oszilloskop diese verbindung über die Schutzerde her.
Steffen S. schrieb: > Hallo! > > Ich möchte den Arduino die Fernbedienung eines RC-Autos steuern lassen. > Wenn ich die Spannung des Tasters der Fernbedienung messe, erhalte ich 0 > V und 2,43 V. > > Der Pin D5 sendet zyklisch an/aus-Signale zum Schalten des Transistors. > Warum funktioniert die folgende Schaltung überhaupt? > Eigentlich hätte ich die Zuleitungen vom Collector und Emitter > vertauschen wollen. Und warum funktioniert das ganze nur, wenn ich die > Masse von meinem Oszi anschliesse? > > Gruß Steffen Hallo Namensvetter, was willst du machen? wie ist dein Aufbau? was für eine Fernbedienung ist das? Damit die Schaltung geht musst du auch die Masse vom Arduino mit dem Transistor verbinden.
Wenn ich die Masse vom Arduino mit dem Emitter verbinde, ist die Steuerung die "fast" die ganze Zeit an. Das Programm setzt den Pin5 1s auf HIGH und 5s auf LOW.
Steffen S. schrieb: > Wenn ich die Masse vom Arduino mit dem Emitter verbinde, ist die > Steuerung die "fast" die ganze Zeit an. Das verstehe ich leider nicht.
Steffen S. schrieb: > Wenn ich die Masse vom Arduino mit dem Emitter verbinde, ist die > Steuerung die "fast" die ganze Zeit an. > > Das Programm setzt den Pin5 1s auf HIGH und 5s auf LOW. Wahrscheinlich. Willst du einen Taster von der Fernbedienung per Arduino ersetzen?
Was mir gerade auffällt, soll das im Schaltplan heißen, dass an Pin 2 des RC-Moduls das höhere Potenzial als an Pin 1 anliegt? Dann würde ich die Anschlüsse zum Transistor umdrehen.
Roland ... schrieb: > Was mir gerade auffällt, soll das im Schaltplan heißen, dass an Pin 2 > des RC-Moduls das höhere Potenzial als an Pin 1 anliegt? Dann würde ich > die Anschlüsse zum Transistor umdrehen. Vielleicht. Warte ich putz meine Glaskugel.
Hier eine aktualisierte Zeichnung. Leider im svg-Format. Eigentlich erwarte ich, dass die Steuerung (gedrückter Taster zum z.B. rechts lenken) 5s aus ist und 1s an ist. In der jetzigen Schaltung ist sie kontinuierlich an. Wäre ein Bild von Aufbau wirklich sinnvoll? Danke und Gruß Steffen
> Wahrscheinlich. Willst du einen Taster von der Fernbedienung per Arduino > ersetzen? Genau.
Steffen S. schrieb: >> Wahrscheinlich. Willst du einen Taster von der Fernbedienung per Arduino >> ersetzen? > > Genau. na dann solltest du wie Roland geschrieben hat die PINS von dem RC umdrehen. O (null) auf Masse und den anderen PIN auf den Transistor. Roland ... schrieb: > Was mir gerade auffällt, soll das im Schaltplan heißen, dass an Pin 2 > des RC-Moduls das höhere Potenzial als an Pin 1 anliegt? Dann würde ich > die Anschlüsse zum Transistor umdrehen.
Roland ... schrieb: > Dreh Pin 1 und 2 um. Habe ich! Jetzt ist er 5s aus wie erwartet. In der einen Sekunde in der er lenken soll, zuckeln die Räder ca. drei mal hin und her. Reicht der Strom eventuell noch nicht aus?
Funktioniert es, wenn Du R2 anstatt mit D5 direkt mit 5V verbindest?
Steffen S. schrieb: > Roland ... schrieb: >> Dreh Pin 1 und 2 um. > > Habe ich! > Jetzt ist er 5s aus wie erwartet. > In der einen Sekunde in der er lenken soll, zuckeln die Räder ca. drei > mal hin und her. Reicht der Strom eventuell noch nicht aus? vielleicht kommt ja auch deinem Ausgang ein PWM raus. Dann kann das schon sein das es zuckelt. Poste mal deinen Code
Roland ... schrieb: > Funktioniert es, wenn Du R2 anstatt mit D5 direkt mit 5V verbindest? Ja, funktioniert problemlos.
Steffen schrieb: > Steffen S. schrieb: >> Roland ... schrieb: >>> Dreh Pin 1 und 2 um. >> >> Habe ich! >> Jetzt ist er 5s aus wie erwartet. >> In der einen Sekunde in der er lenken soll, zuckeln die Räder ca. drei >> mal hin und her. Reicht der Strom eventuell noch nicht aus? > > vielleicht kommt ja auch deinem Ausgang ein PWM raus. Dann kann das > schon sein das es zuckelt. Poste mal deinen Code int ledPin5 = 5; void setup() { pinMode(ledPin5, OUTPUT); } void loop() { digitalWrite(ledPin5, HIGH); delay(1000); digitalWrite(ledPin5, LOW); delay(5000); }
Also daran kann es nicht liegen. Verringer mal den R2 auf 1k. Nicht das der Transitor nicht richtig durchsteuert.
Steffen schrieb: > Also daran kann es nicht liegen. Verringer mal den R2 auf 1k. Nicht das > der Transitor nicht richtig durchsteuert. Hat auch nicht geholfen. Wenn ich die Masse noch mit der Oszi-Masse verbinde gibts keine Probleme. Wenn ich mir das Signal am D5 ansehe, erkenne ich ein Schwanken im Bereich von 4,9 +- 1 V. Wenn das Signal auf LOW liegt enthält es kein Schwanken.
Gibt der Pin vom Arduino-Board 5V oder 3,3V aus? Wenn es 3,3V sind liegt es vielleicht wirklich am Basiswiderstand.
Steffen S. schrieb: > Steffen schrieb: >> Also daran kann es nicht liegen. Verringer mal den R2 auf 1k. Nicht das >> der Transitor nicht richtig durchsteuert. > > Hat auch nicht geholfen. > Wenn ich die Masse noch mit der Oszi-Masse verbinde gibts keine > Probleme. > Wenn ich mir das Signal am D5 ansehe, erkenne ich ein Schwanken im > Bereich von 4,9 +- 1 V. Wenn das Signal auf LOW liegt enthält es kein > Schwanken. Also da ist irgendwas nicht sauber verdrahtet. Also Masse vom Arduino und dem RC Teil und dem Transistor müssen schon verbunden werden.
Roland ... schrieb: > Gibt der Pin vom Arduino-Board 5V oder 3,3V aus? Wenn es 3,3V sind liegt > es vielleicht wirklich am Basiswiderstand. Der gibt 5 V aus.
Steffen S. schrieb: > Roland ... schrieb: >> Gibt der Pin vom Arduino-Board 5V oder 3,3V aus? Wenn es 3,3V sind liegt >> es vielleicht wirklich am Basiswiderstand. > > Der gibt 5 V aus. Kannst ja zum Test mal den PIN4 nehmen. Nicht das da doch irgendwas mit dem PWM raus kommt.
Steffen schrieb: > Steffen S. schrieb: >> Roland ... schrieb: >>> Gibt der Pin vom Arduino-Board 5V oder 3,3V aus? Wenn es 3,3V sind liegt >>> es vielleicht wirklich am Basiswiderstand. >> >> Der gibt 5 V aus. > > Kannst ja zum Test mal den PIN4 nehmen. Nicht das da doch irgendwas mit > dem PWM raus kommt. PIN4 hilft auch nicht weiter.
Wenn ich den Pluspol vom Oszi mit dem Pin D6 verbinde ist das Klackern auch weg. Ebenso wenn ich Masse vom Oszi mit der anderen Masse verbinde. Ich lasse die Lenkung jetzt mehrere Sekunden aktiviert und stelle fest, das die Schaltung wie folgt schaltet: LOW - HIGH - LOW - HIGH und dann die ganze Zeit auf HIGH. Also er geht einmal zurück.
Was auch immer hier los ist, ich tippe auf die Verdrahtung.
Wie Steffen, der Gast, schon angedeutet hat, ist die Masseverbinung gut? Kein Wackelkontakt?
Das Zeug ist in einem Breadboard gesteckt. Hab noch mal alles rein und raus gesteckt, aber keine Verbesserung.
Hey, mit einem R2 = 2,2k-Ohm Widerstand funktioniert es. War I_B zu hoch? Vielen Dank für die Mithilfe!!! Und nen schönen ersten Advent! Steffen
möchtest du denn nur einen Taster fernsteuern, oder mehrere? Nimm doch einen bidirektionalen analog-Multiplexer (4066) und schalt damit deine Tasten "kurz".
Zusammenfassung: Wenn Du R2 direkt auf 5V legst, kannst Du die Fernbedienung steuern? Wenn R2 vom µC-Board auf 5V gelegt wird, geht das Ganze nicht mehr richtig? Das µC-Board gibt wirklich 5V aus, keine PWM? Gemessen? Wenn Du das Oszilloskop mit der Schaltung verbindest, egal ob masse oder Messeingang, funktioniert das Ganze plötzlich?
Roland ... schrieb: > Zusammenfassung: > > Wenn Du R2 direkt auf 5V legst, kannst Du die Fernbedienung steuern? > Wenn R2 vom µC-Board auf 5V gelegt wird, geht das Ganze nicht mehr > richtig? Sagen die oberen beiden Sätze nicht das gleiche aus? 5V auf R2 und das ganze funktioniert. > Das µC-Board gibt wirklich 5V aus, keine PWM? Gemessen? Der Programmcode sagt nein. Aber wenn ich mir das Signal auf dem Oszi ansehe, sehe ich wie sich die Spannung im 1ms-Takt leicht ändert. > Wenn Du das Oszilloskop mit der Schaltung verbindest, egal ob masse oder > Messeingang, funktioniert das Ganze plötzlich? Ja. Ich habe die Lösung jetzt gefunden, siehe vorheriger Artikel. Danke!
Bitte melde dich an um einen Beitrag zu schreiben. Anmeldung ist kostenlos und dauert nur eine Minute.
Bestehender Account
Schon ein Account bei Google/GoogleMail? Keine Anmeldung erforderlich!
Mit Google-Account einloggen
Mit Google-Account einloggen
Noch kein Account? Hier anmelden.
