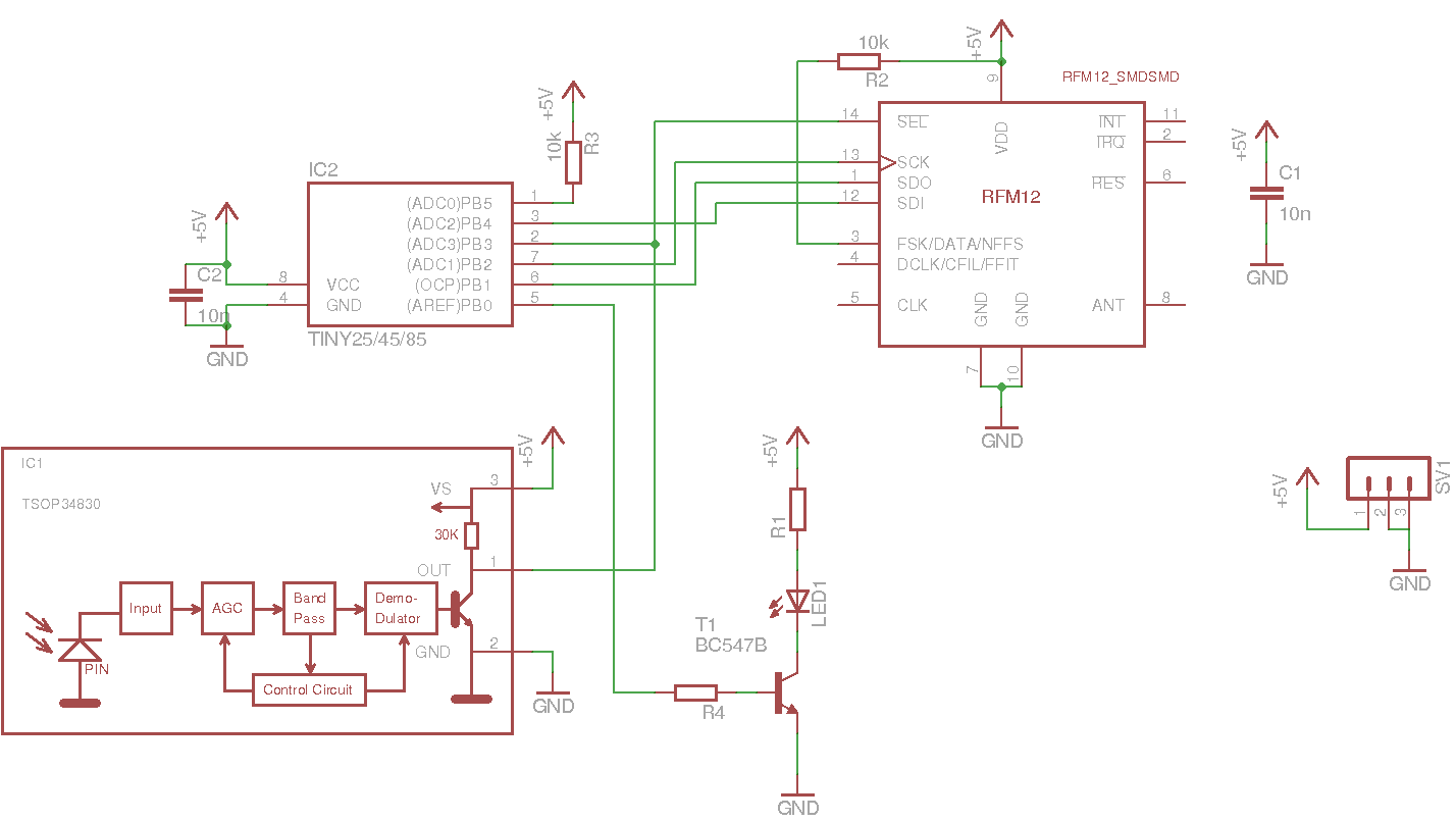
Hallo, ich habe bisher nur mit Breadboard und Lochraster gebastelt, hab aber jetzt Zugang zu einer Werkstatt mit Ätzausrüstung, weshalb ich mal eine Platine ätzen wollte. Nun hab ich damit aber gar keine Erfahrung und würd mich deshalb freuen, wenn ihr hier mal drüber schauen könntet. Das ganze soll ein IR-Funk umsetzer werden, der IR Signale von einer Fernbedienung empfangen kann und Hifi-Geräte ber IR steuern kann. Gleichzeitig soll er Befehler per RFM12 senden und empfangen können. LED1 ist eine IR-Sendediode und braucht etwa 50mA. Die Dimensionierung von R4 und R1 muss ich mir noch entsprechend überlegen. Ist der BC547B dafür denn generell geeignet (das IR Signal wird mit ~36kHz moduliert)? Das ganze soll direkt an drei Microbatterien laufen. Und dann: Gibts bei dem Board Verbesserungen? Was macht man so allgemein mit den leeren Flächen? Füllen und mit Masse verbinden? Sind irgendwo Leitungsabstände zu klein? Kann man noch Platz sparen? Vielen Dank für eure Hilfe
Was mir noch eingefallen ist: Wegen der Pinknappheit des Tiny muss ich einen Pin vom RFM12 für den TSOP doppelt benutzen. Jetzt hab ich ja den NSEL-Anschluss dafür genommen, wobei ich dann bei IR-Empfang die SCK-Leitung des RFM12 konstant auf GND lasse. Oder ist es besser, die SCK-Leitung dafür zu nehmen und umgekehrt NSEL bei IR-Empfang auf high zu ziehen? Der Ausgang des TSOP hat ja anscheinend einen eingebauten Pull-Up.
Christian schrieb: > Gibts bei dem Board Verbesserungen? - Deine Abblockkondensatoren sind arg klein. Es dürfen ruhig 100nF sein. - Die Leiterbahnen dürfen gerne etwas breiter sein - 45° Leiterbahnknickwinkel sehen IMHO besser aus ;-) - Befestigungsbohrungen brauchst du evtl. noch?
Ich wurde mal darauf hingewiesen, dass im Datenblatt des RFM12 stünde man solle unter dem Modul keine Leiterbahnen ziehen, da eine kleine Chance besteht, dass ein Via des Moduls nicht komplett isoliert / lackiert ist. Da Du aber eine einlagige Platine machst wäre das aufwändiger keine LB unter dem Modul zu haben. Könntest also notfalls einen Streifen Tesa unters Modul kleben bevor Du es auflötest...
Bitte melde dich an um einen Beitrag zu schreiben. Anmeldung ist kostenlos und dauert nur eine Minute.
Bestehender Account
Schon ein Account bei Google/GoogleMail? Keine Anmeldung erforderlich!
Mit Google-Account einloggen
Mit Google-Account einloggen
Noch kein Account? Hier anmelden.

