Hallo, ich möchte eine Schaltung bauen, die ein Eingangssignal nach der Spannungsamplitude Filtert. Es sollen nur Spannungen in einem bestimmten Intervall um 0V Integriert werden. Dafür habe ich schon einmal eine Schaltung simulieren können bei der ich ein Signal erzeuge, dass High (oder Low je nach Ausgang des und-gliedes)ist, wenn sich mein Eingangssignal in dem Intervall befindet. Es fehlt also ein Verbindungsglied, dass das Eingangssignal auf 0V zieht, wenn mein Signal High (oder Low) ist. Ich habe versucht mir so etwas mit MOSFETS auszudenken, aber es ist mir bisher noch nicht gelungen. Hat jemand eine Idee wie ich das geschickt lösen kann? In der Anwendung wird es sich später um ein Temperaturfehlersignal handeln, bei dem der Integralregelteil erst bei ausreichend geringem Fehler hinzugeschaltet werden soll. Viele Grüße, Meico
Meico H.-B. schrieb: > Es fehlt also ein Verbindungsglied, dass das Eingangssignal auf 0V > zieht, wenn mein Signal High (oder Low) ist. Ich habe versucht mir so > etwas mit MOSFETS auszudenken, aber es ist mir bisher noch nicht > gelungen. wie wäre dies: ein einfacher Vorwiderstand am Eingang, und nach diesem ein Analogschalter (z.B. so was in der Art CD4016) der das Signal VOr den übrigne Komponetne gegne Masse leitet.
Vielen Dank für Deine wirklich schnelle Antwort. Der Tipp war jetzt schon wirklich hilfreich. Ich habe mich den Tag über mit Transmission-Gates und ähnlichem auseinandergesetzt und jetzt einmal probiert etwas zu bauen. Die Kurve sieht ja auch fast so aus wie sie aussehen soll, aber das ganze liegt im nV-Bereich. Ist die Schaltung so aufgebaut wie du es meintest? Kannst du Fehler erkennen oder weist du woran die niedrige Spannung liegt? Ich werde für heute Schluss machen, würde mich aber sehr über eine Antwort freuen. Viele Grüße und ein schönes Wochenende, Meico
Na ja, was denkst Du denn, wie lange 10µF über 1MΩ geladen werden wollen? Bei kurzer Zeit entstehen nur kleine Spannungen. Gruß Jobst
Aha, das liegt an der Dimensionierung des Integrierers - ich glaube das ist dann so gewollt (den Integrierer hat der Betreuer meiner Bachelorarbeit gemacht). Ich habe noch einen Fehler behoben und noch eine Messung simuliert. kannst du mir noch sagen woran die "Bäuche" darin liegen? Die liegen in dem Teil der eigentlich genullt werden sollte. (Ich glaube es könnte auch mit Bäuchen eigentlich okay sein, aber es würde mich schon interessieren.) Grüße, Meico
Meico H.-B. schrieb: > Die liegen in dem Teil der eigentlich genullt werden sollte. Das sieht nach Potentialverschiebungen durch Schaltvorgänge aus. Zeig doch mal deine Schalterzustände dazu. Was macht eigentlich der frei herumfliegende '+'-Eingang von U4?
Meico H.-B. schrieb: > Messung3.gif Zeig dazu mal das Eingangssignal zusammen in einem Diagram. Gruß Jobst
Ich hab hier das Eingangssignal und das Steuersignal zusammen geplottet. Wenn ich die Kurve von Messung3.gif noch da reinmache sieht man nichts mehr wegen der Größenordnungsunterschiede, aber man kann das auch so eigentlich ganz gut sehen. Das Steuersignal vom Transmission-Gate ist das was du mit den Schalterzuständen meintest oder Mike? Grüße, Meico
Meico H.-B. schrieb: > aber man kann das auch so > eigentlich ganz gut sehen. Nein, kann man nicht, genau um diesen Bezug ging es mir. Dann setz parallel zum Eingang zusätzlich einen Spannungsteiler, hinter dem Du misst, damit die Signale etwa gleich groß sind. So kann ich damit nicht viel anfangen. Gruß Jobst
ok auf das mit dem Spannungsteiler hätte ich auch so kommen können. Hoffe das ist so wie du es gemeint hast. Habe übrigens den Integrierer nochmal weggemacht hatte da glaube ich was falsch gemacht. Gruß, Meico
Also, wenn ich Dich richtig verstehe, soll aus einem Sinus ein Signal gewonnen werden, welches unterhalb eines gewissen Eingangssignalpegels in dieser Zeit nur diesen Eingangssignalpegel integriert. Also: 1. Aus dem Eingangssignal (bei mir rot) muss ein Schaltsignal erzeugt werden. (bei mir grün) 2. Mit dem Schaltsignal wird das Eingangssignal ein und ausgeschaltet. (bei mir blau) 3. Dieses geschaltete Eingangssignal wird danach integriert. (bei mir lila) Miss in Deiner Simulation, an welchen Stellen diese Signale noch so anliegen und wo nicht mehr. Ach ja: So wirst Du mit argen Offsetproblemen zu kämpfen haben - aber eins nach dem Anderen ... Gruß Jobst
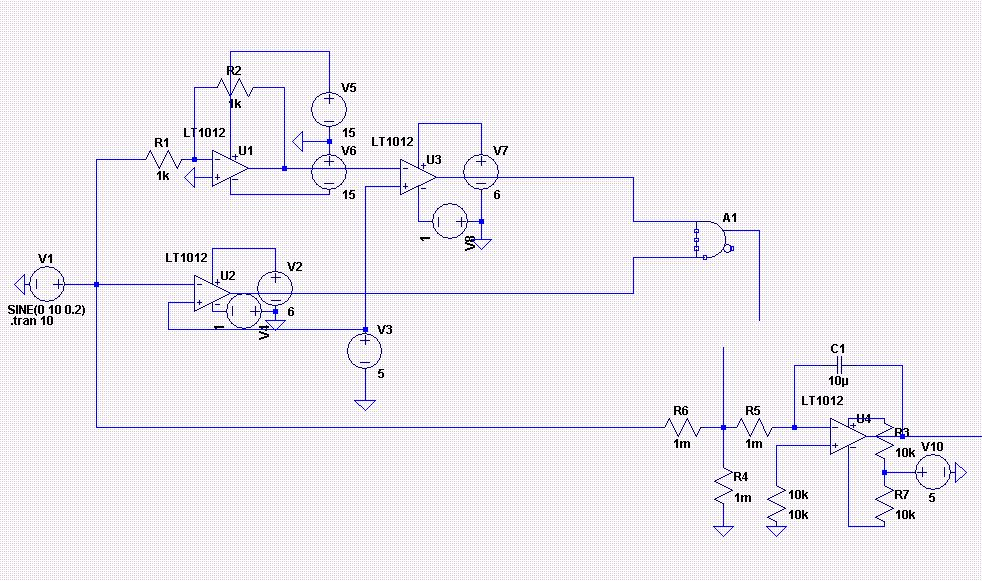
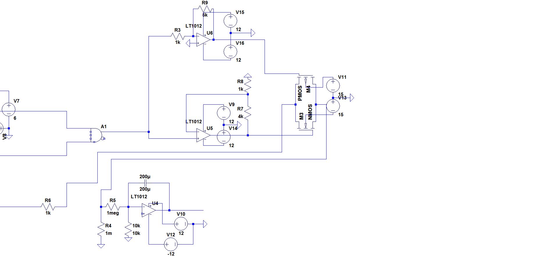
Was ich möchte hast du genau richtig verstanden. Ich werde mal den Schaltplan anhängen - ich glaube das macht die nötigen Messungen einfacher und du weist wo sie abgenommen wurden. Wenn ich das ganze richtig verstehe ist die Situation folgende: Ich habe das richtige Schaltsignal, aber das Gate schaltet nicht richtig. ich bin mir nicht so sicher woran das liegt bzw überhaupt liegen kann - Falscher Aufbau des Gates, zu niedrige Steuerspannung, zu Hohe Signalspannung für das Gate oder mehrere Dinge. Das ist erst meine zweite Schaltung und ich verliere leider gerade den Überblick :( Grüße, Meico
Was Jobst M in seinem Bild zeigt kann man mit einem Fensterdiskriminator lösen.
Günter Lenz schrieb: > Was Jobst M in seinem Bild zeigt kann man > mit einem Fensterdiskriminator lösen. Ein Fensterdiskriminator gibt aber nur an ob das Signal innerhalb eines Fensters liegt und gibt je nachdem High oder Low aus richtig? Dann brauche ich ja auch noch ein Gate, dass ich mit so einem Signal steuern kann oder? Das Steuersignal habe ich ja eigentlich auch schon, auch wenn es mit einem Fensterdiskriminator wohl eleganter gewesen wäre. Gruß, Meico
Meico H.-B. schrieb: > Ich werde mal den Schaltplan anhängen - ich glaube das macht die nötigen > Messungen einfacher und du weist wo sie abgenommen wurden. ICH will das gar nicht messen, DU sollst das messen und vergleichen. Bei mir wäre die Schaltung schon fertig. Gruß Jobst
Hey, sorry, dass es so rüberkam als solltest du alles für mich machen. So war das nicht gemeint. Ich habe das Problem denke ich gelöst. Ich habe das Transmission-Gate ein wenig falsch verstanden und hatte daher keine sinnvolle Steuerspannung. Vielen Dank für deine Geduld und Hilfe. Viele Grüße, Meico
Meico H.-B. schrieb: > Ich habe das Problem denke ich gelöst. Wunderbar, nun kommt das nächste :-) Der Offset, von dem ich schon sprach. Um den weg zu bekommen, musst Du irgendwie Ladung vom Kondensator bekommen. Oder ging es Dir rein um das Prinzip? Gruß Jobst
Okay ich glaub das Offset-Problem habe ich noch nicht ganz verstanden. [Bevor ich deinen Post gelesen habe hatte ich mir grade den Offset selbst wegdiskutiert und angenommen, dass die Funktion richtig ist. :)] Ich habe schon öfters Integratoren mit einem zum Kondensator parallel geschalteten Widerstand gesehen. Wenn der Offset wie du gesagt hast irgendwie durch zu viel Ladung auf dem Kondensator entsteht kann man das damit vermeiden? Kannst du mir eventuell noch genauer erklären warum es diesen Offset gibt? ich kanns mir noch nicht so ganz vorstellen. Gruß, Meico
Bitte melde dich an um einen Beitrag zu schreiben. Anmeldung ist kostenlos und dauert nur eine Minute.
Bestehender Account
Schon ein Account bei Google/GoogleMail? Keine Anmeldung erforderlich!
Mit Google-Account einloggen
Mit Google-Account einloggen
Noch kein Account? Hier anmelden.









