Hallo, da ich mich derzeit so allgemein wieder mit Elektronik beschäftige, ist derzeit das Thema der Quarze für mich interessant. Es bestehen natürlich im Praktischen noch paar Fragen. Ich habe einen kleinen Beutel mit Quarzen HC49 und ich würde gerne rausfinden, welche einen Series-Schnit oder einen Parallel-Schnitt haben und somit, wie und welche Lastkondensatoren zu beschalten sind. Wie kann ich das bei unbekannten Quarzen ermitteln? Oszillator und mit Frequenzzähler testen?
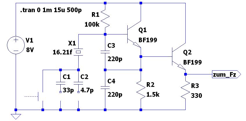
Dann bau Dir einen Clapp-Oszillator. Die meisten Quarze schwingen auf ihrer angegebenen Serienresonanz bei einer Lastkapazität um 20 oder 30 pF. Mit einer Brücke gegen GND kann getestet werden, wie weit sich der Quarz nach unten ziehen läßt. Mit dem 4,7pF Kondensator schwingt der Quarz weiter oben, schon in der Nähe der Parallelresonanz. Bei sehr niedrigen oder sehr hohen Frequenzen müssen eventuell C3 und C4 angepasst werden, falls der Oszillator nicht mehr schwingen will. Ein Parallel-Quarz hat einfach die Frequenz seiner Parallel-Resonanz aufgedruckt, ansonsten handelt es sich um einen normalen Quarz. Diese Art von Quarzen ist äußerst selten, so dass sich vermutlich keiner in Deinem Besitz befindet. Es gibt jedoch Oberwellen-Quarze. Ein 27 MHz Quarz wird mit dem angegebenen Oszillator auf der Grundwelle bei 9 MHz schwingen. Eine Beurteilung wäre dann nur mit einem Butler-Oszillator oder mit einer anderen Messtechnik wie Netzwerk-Analysator möglich.
Hi, danke für die Informationen. Leider muss ich gestehen, dass ich hier nicht so wesentlich neues erfahren habe. Was du geschrieben hast stimmt jedoch. Allerdings, so wie ich es gelesen habe, ist es so, dass die Quarzhersteller bisweilen Quarze so herstellen, dass bestimmte Kapazitäten seriell oder parallel beschaltet werden oder einfach in vorgesehenen Schaltungen so existieren (Kapazitäten der Platine, Beschaltung anderer Teile). D.h wenn man beispielsweise Quarze in Auftrag gibt, brauchen die Hersteller diese Angaben oder die Hersteller übernehmen die Berechnung. So werden dann Quarze hergestellt, dass bei diesen Kapazitäten die Frequenz stimmt. Wenn ich aber bedenke, dass der größte Teil der Quarze einfache Mikroprozessor-Quarze im HC-49 Format sind, wird es schon so sein, dass es hier eine Konvention gibt und eine Lastkapazität von ~20-30 pF berücksichtigt sind. Wobei allerdings noch die Kapazitäten der Platine etc. hinzukommen (was aber bei den 20-30 pF schon korrigiert ist). Jedoch, wenn man mal genaue Anforderungen hat, sieht es etwas anders aus, da muss die Lastkapazität dann stimmen, speziell bei z.B Uhrwerken. Nun, derzeit habe ich keine solchen strikten Anforderungen, jedoch interessiert es mich. In einem solchen Falle wäre es wohl schwierig, weil auf dem Quarz nur die Frequenz drauf steht. Es sei denn es stehen noch Typ-Nummern drauf, wenn man Glück hat, so dass man in Datenblättern nachsehen kann. Sonst gibt es natürlich noch allgemein das Wissen, ab wann ungefähr ein Quarz für Oberwellen-Betrieb oder Grundbetrieb ausgelegt ist, aufgrund physikalischer Grenzen. Jedoch, wenn man unbekannte Quarze hat, scheint es wohl immer noch schwierig zu sein, zu ermitteln, was die optimale Beschaltung ist, in Hinsicht der Lastkapazität. Daher die Frage.
Ach ja, es ist natürlich richtig, dass man beim Einsatz eines Quarzes in neuen Schaltungen etc. die Parameter natürlich auch nicht mehr stimmen würden, so dass man in der Praxis wohl mit Trimmer-C justieren muss. Was allerdings eben das Problem der Temperaturstabilität verschärft.
Andererseits gibt es natürlich auch Toleranzen, es sei denn die Hersteller prüfen diese. So stellt sich hier auch die Frage, wie das dann die großen Hersteller lösen, ohne jedes Produkt einzeln zu justieren. OK, bisweilen gibt es auch im Consumer-Bereich keine großen Genauigkeiten. Selbst Billig-Armbanduhren gehen oft nach oder vor. Was aber nicht immer so war.
> Jedoch, wenn man mal genaue Anforderungen hat, sieht es etwas anders > aus, da muss die Lastkapazität dann stimmen, speziell bei z.B Uhrwerken. Woher will man auch wissen, wofür der Quarz geschliffen wurde? Das steht nur im Datenblatt, falls der Quarz überhaupt offiziell verkauft wurde und ein Datenblatt zur Verfügung steht. Ansonsten kommt man nicht umhin, erstmal den Ist-Zustand des Quarzes aufzunehmen und zu schauen, mit welcher Lastkapazität er seine Genauigkeit erreicht. Falls mal die Parameter aus dem Ersatzschlatbild bekannt sind, kann der Kondensator berechnet werden. Falls nichts mehr draufsteht, kann er als Grundwellen- oder Oberwellenquarz produziert worden sein. Lediglich haben genaue Oberwellenquarze auf der Grundwelle eine schlechte Genauigkeit. Sie schwingen also nicht genau auf 1/3 oder 1/5 der Oberwelle, sondern etwas darunter und sie streuen ein paar kHz. > so dass man in der Praxis wohl mit Trimmer-C justieren muss Die größte Abweichung haben Quarze mit 50ppm Toleranz. Wenn man den Fehler einfach in Kauf nimmt, macht das bei einer Uhr nur 4,3 Sekunden pro Tag aus. Wird eine falsche Lastkapazität verwendet, steigt der Fehler auf 100-200ppm, was immer noch besser ist, als der beste Keramik-Resonator. Die Abweichung kann mit einer Ziehkapazität kompensiert werden, der Fehler wird sich dann auf 1/10 verringern, da ja trotzdem noch eine Temperaturdrift und die Alterung bleibt. Auf Dauer werden 1ppm Toleranz mit einem einfachen Quarz nicht erreicht werden, da muss dann ein TCXO oder OCXO her. Für viele Anwendungen ist aber 0,5-1% Abweichung ok, weshalb bei Mikrocontollern auch gerne zu Keramik-Schwingern gegriffen wird. Der eingebaute RC-Oszillator ist oft nicht ausreichend, falls die Baudrate einer RS232 sichergestellt werden muss und der komplette Temperaturbereich der CPU genutzt werden soll.
Kennst Du das Quarzkochbuch von Bernd Neubig? http://www.axtal.com/info/buch.html Falls nein, ich empfehle es zu lesen falls Du mehr ueber Quarze wissen willst. 73
Hallo, ja, das Quarzkochbuch kenne ich. Leider bisher nur etwas angerissen, also noch nicht ganz durchgelesen. Auch war das Verständnis nicht so gut, aber es wird immer besser, durch das Lesen noch anderer leichter verständlicher Literatur. Nur, wie auch dort, ist es immer so eine Sache, oft braucht man in der Praxis nur einen gewissen Umriss. Wobei aber das ja oft nur dann Sinn macht, wenn man schon einiges gelernt hat. Man beschränkt sich danach oft immer noch auf einen gewissen Umriss, na ja.
Hallo, nun, ich habe erst vor paar Stunden das hier gelesen: http://www.maximintegrated.com/app-notes/index.mvp/id/726 Wonach die Kenntnis über den Schliff schon wichtig ist, bei Anwendungen, wenn man weniger als 100 ppm Abweichung braucht. Das ist z.B bei Oszillatoren durchaus der Fall. Insbesondere wenn man multiplizieren will (was aber bei vielen Dingen sowieso nicht ratsam ist). Auch bei der Berücksichtigung der Reaktanz, bei LC Netzen für Oberschwinger. Danke schön für alles, muss da ggf. noch mehr reinlesen.
Sebastian schrieb: > Nun, derzeit habe ich keine solchen strikten Anforderungen, jedoch > interessiert es mich. In einem solchen Falle wäre es wohl schwierig, > weil auf dem Quarz nur die Frequenz drauf steht. Es sei denn es stehen > noch Typ-Nummern drauf, wenn man Glück hat, so dass man in Datenblättern > nachsehen kann. Wenn Du weniger als die 100ppm Gesamttoleranz der Billig-Quarze brauchst, dann läuft das eigentlich immer auf eine Abstimmung mit dem Quarzhersteller hinaus. In diesem Fall gelten dann die Angaben in Deinem Datenblatt bzw PPAP. Wenn Dir das nicht vorliegt, weil der Quarz irgendwo ausgeschlachtet wurde, hast Du kaum eine Chance an die Infos zu kommen. Aus der aufgelaserten Bezeichnung geht bestenfalls die Nennfrequenz und das Fertigungslos hervor, aber nicht auf welche Oszillatorschaltung und welchen Temperaturbereich das matching erfolgt ist.
Bitte melde dich an um einen Beitrag zu schreiben. Anmeldung ist kostenlos und dauert nur eine Minute.
Bestehender Account
Schon ein Account bei Google/GoogleMail? Keine Anmeldung erforderlich!
Mit Google-Account einloggen
Mit Google-Account einloggen
Noch kein Account? Hier anmelden.
