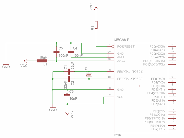
Hallo Leute. Ich habe eine Frage bezüglich der Beschaltung eines AVR mega8p. Programmiert habe ich den mega8-p über das myAVR MK2 Board. Ich würde ihn jetzt gern in eine Schaltung einbinden. Eine Schnittstelle zum Programmieren ist nicht nötig, rein nur die Versorgung und ein Quarz. Wär toll, wenn mir da jemand helfen könnte. Im Anhang die Originalbeschaltung am MK2- Board. lg Peter
kopfkratz Ähhh was soll dann der Schaltplan vom MK2 bringen ? Poste Deinen Schaltplan bzw. wenn das Dein Problem ist das Du keinen erstellen kannst beschreibe detailliert was Du machen willst. Glaskugeln sind gerade aus :-P
Peter schrieb: > Ich habe eine Frage bezüglich der Beschaltung eines AVR mega8p. Und wo ist deine Frage?
Hallo. Sorry ich versuchs anders. Ich möchte einen bereits programmierten mega8-p in meine Schaltung einbinden. Und der µC muss ja richtig beschalten werden. Ist die Schaltung im Anhang richtig?
kopfkratz Benutzt Du den ADC ? Wo gehen denn die restlichen Ports hin, ansonsten ist das die Grundschaltung für Mega8 mit ADC und externem Quarz. Die beiden Fauxpax wurden ja schon genannt. Das sind die Grundlagen, also was willst Du schalten und verwalten ? Hast Du einen POTI den Du auswertest um z.B. eine LED zu dimmen oder hängt ein Motor dran oder ein Piezosummer ? Was hast Du an Dein MK2 Board drangehängt und was macht Dein Programm eigentlich ?
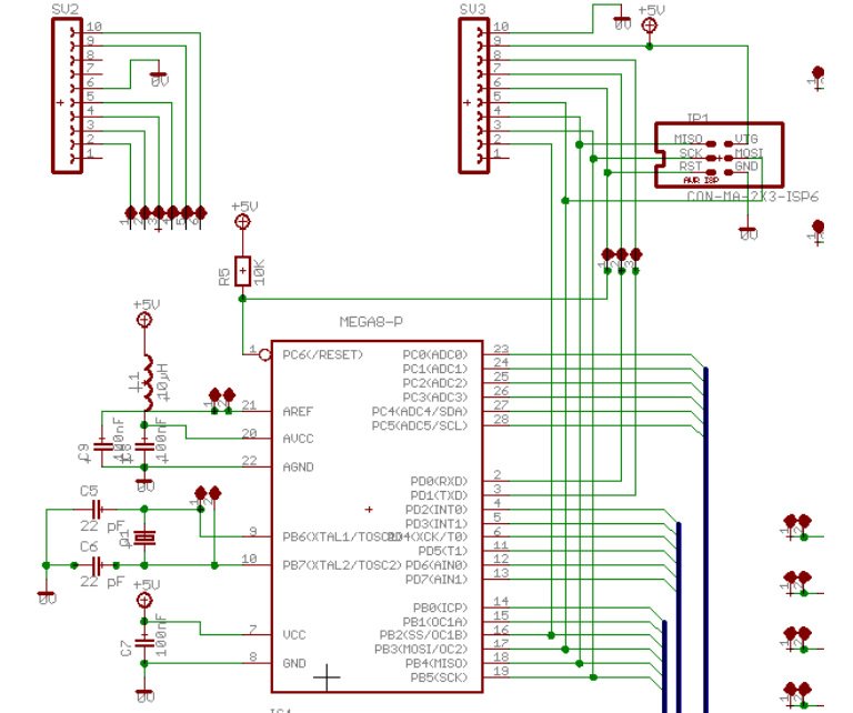
Ja ein Poti wird ausgewertet und die PWM-Ausgänge (LED dimmen und Summer) werden verwendet. Der Rest sind nur nomale Ein- und Ausgänge. Es handelt sich um eine LED-Wanduhr (Meisterprojekt).
Peter schrieb: > Ja ein Poti wird ausgewertet und die PWM-Ausgänge (LED dimmen und > Summer) werden verwendet. > Der Rest sind nur nomale Ein- und Ausgänge. > > Es handelt sich um eine LED-Wanduhr (Meisterprojekt). Dann zeige mal den gesamten Schaltplan, dann und NUR dann kann man Fehler erkennen. Wenn die Anzeige schon am Entwicklerboard einwandfrei gelaufen hat ist es egal, besser ist aber immer ALLES relevante hier anzugeben. Und bei Hobbyprojekten, Projektarbeiten oder Abschlußarbeiten kann man immer noch den ISP belegen eine 10polige oder 6polige Wannensteckerleiste findet immer noch Platz im Layout ;-)
Bitte melde dich an um einen Beitrag zu schreiben. Anmeldung ist kostenlos und dauert nur eine Minute.
Bestehender Account
Schon ein Account bei Google/GoogleMail? Keine Anmeldung erforderlich!
Mit Google-Account einloggen
Mit Google-Account einloggen
Noch kein Account? Hier anmelden.

