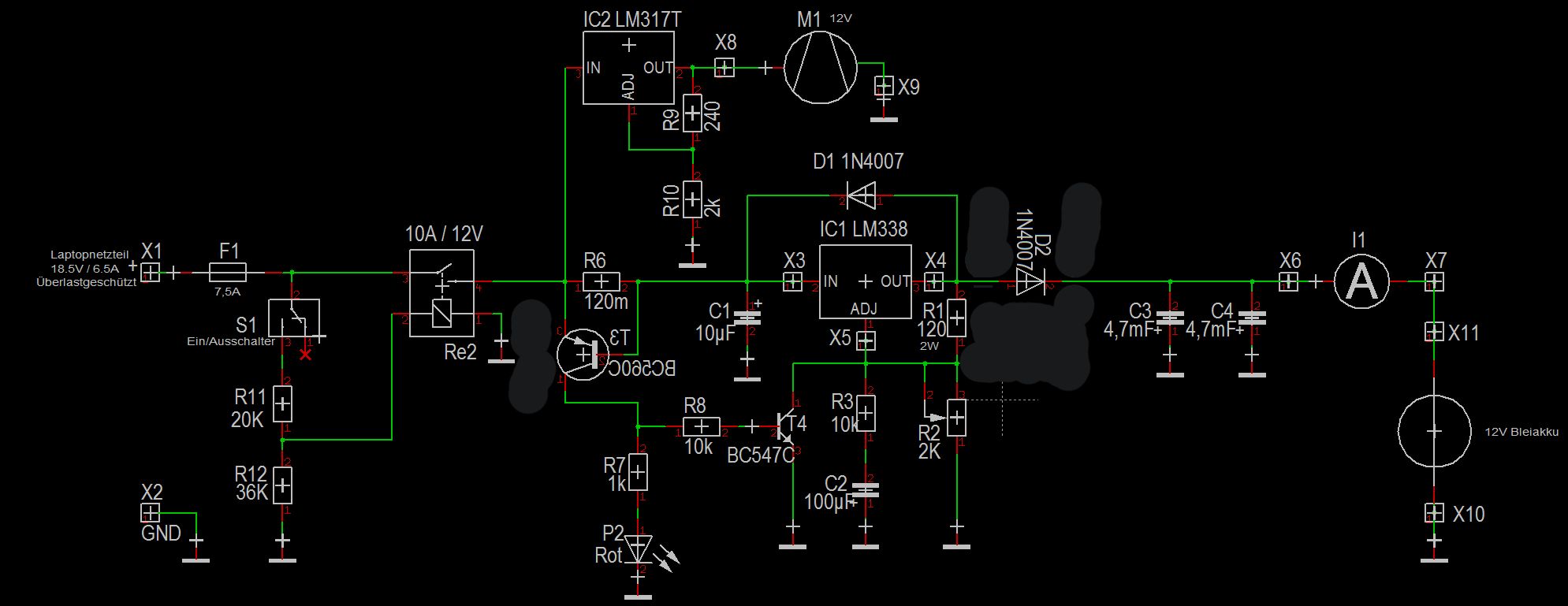
Guten Abend, ich habe einen Schaltplan für ein Bleiakku-Ladegerät erstellt. Meine Bitte an Euch ist es zu schauen, ob meine Strombegrenzung aus R6, T3, R8 und T4 so funktioniert, wie ich es mir vorstelle: Fließt ein Strom von etwas unter 6A, wird der Spannungsabfall über R6 so groß (0,7V), dass der Transistor T3 durchsteuert. Dadurch liegt an R7 und P2, die signalisieren, dass die Strombegrenzung aktiv ist, etwa 18V. Diese 18V steuern nun den Transistor T4 durch, der dem Widerstand R2 parallel geschaltet ist. Nun sinkt der Gesamtwiderstand aus R2 und T4 und somit auch die Ausgangsspannung, die am Ausgang des LM338 anliegen -> weniger Strom. Vielen Dank im Voraus für Eure Antworten.
Das ist keine echte Strombegrenzung. Im Fall von Überstrom wird zwar die Ausgangspannung des LM338 auf einen Rest von 1,25V heruntergefahren. Bei Widerstand als Last bedeutet das zwar weniger Strom. Hier ist aber ein Akku angeschlossen. Die 12V vom Akku werden durch die 120 Ohm, des R1 0,1 A jagen - wenns ein 1,44 W-Widerstand ist, gehts ja. Aber das auf 1,25V eingestellte LM338 bekommt jetzt die 12V auf den Ausgang gedrückt! Ob es das aushält?
Wird T4 wirklich so niederohmig? Habe gedacht, dass sich das einregelt. Sobald der Widerstand von T4 soweit gesunken ist, dass die Ladespannung nur noch zu einem Ladestrom von z.B. 4A beiträgt, steuert T3 schon mangels Basis-Emitter-Spannung nicht mehr durch. Wäre es ein Ansatz, den Spannungsabfall bei Durchschalten von T4 zu verzögern. Zum Beispiel C2 größer + Vorwiderstand, dass er sich nicht so schnell entladen kann?
Peter R. schrieb: > Hier ist aber ein Akku angeschlossen. Die 12V vom Akku werden durch die > 120 Ohm, des R1 0,1 A jagen - wenns ein 1,44 W-Widerstand ist, gehts ja. > > Aber das auf 1,25V eingestellte LM338 bekommt jetzt die 12V auf den > Ausgang gedrückt! Ob es das aushält? Danke für den Hinweis. Ich habe jetzt Dioden eingezeichnet, die das verhindern sollen. Nun sollte nichts mehr passieren, wenn der Akku vor dem Netzgerät angeschlossen wird, richtig?
Ich bin skeptisch, dass das Relais mit 900µA anzieht. Gruß Christian
Ube liegt an T3 verkehrt herum an. Ansonsten schau dir mal die (standard) Strombegrenzung bei http://www.sentex.ca/~mec1995/circ/labc3.html an. Und nimm die 10000uF am Ausgang weg.
Hi, D2 ist falsch. Du musst verhindern, dass wenn das Gerät bei angeschlossenem Akku ausgeschaltet wird, der M1 durch den Akku weiter betreibt, solange bis der Akkus leer ist. Grüße
Weder D1 noch D2 halten die 5-6A des Netzteils aus. Eine Sicherung und eine Verpolschutzdiode fehlen. D2 verschlechtert die Regelung der Spannung. T1 + R6 begrenzen auf ca. 5 - 5.8A, und das ist eh der Maximalstrom des Netzteils. Dann fehlt dir der Strom für den Motor. Ersetze die 10mF durch 25-47uF. Auch der LM317 könnte oszillieren mit einem Motor als Last und ohne Kondensator. Angehängt ist als Alternative eine erprobte Schaltung, deren Teilepreis unter dem eines LM338 alleine liegen dürfte. Der Motorregler ist da aber noch nit bei. Zum Akku hin muß noch eine Sicherung eingefügt werden. Beispiel 8A KFZ-Sicherung.
Christian S. schrieb: > Ich bin skeptisch, dass das Relais mit 900µA anzieht. Marco S schrieb: > Ube liegt an T3 verkehrt herum an. Marco S schrieb: > Und nimm die 10000uF am Ausgang weg. Korrigiert, danke. Marco S schrieb: > Ansonsten schau dir mal die (standard) Strombegrenzung bei > http://www.sentex.ca/~mec1995/circ/labc3.html > an. Wenn sie funktioniert, möchte ich gerne bei meiner Schaltung bleiben. Krangel schrieb: > D2 ist falsch. D2 habe ich dorthin gesetzt, damit sich C2 nicht über ADJ entlädt, sondern über die beiden Dioden. Steht so in einem Artikel über den LM317, den ich gefunden habe. D2 direkt in den Ladestromkreis zu setzen, ist für die Diode bei 6A Ladestrom tötlich. Ich habe die Idee vorher schon mit einer Leistungsdiode in Betracht gezogen, jedoch ist der Spannungsabfall einfach zu hoch, da über dem LM338 mindestens 3V Spannungsabfall bleiben müssen, und schon an R6 0,7V, am Relais 0,6V und an der Sicherung und an den Übergangswiderständen sicherlich auch noch was abfallen wird. Dass die Lüfter aus dem Akku gespeist werden, wenn das Netzteil abgeschaltet ist, ist kein Problem, solange sonst nichts an der Schaltung zerstört wird. Der Akku wird eh direkt nach dem Laden abgenommen. Seht ihr noch irgendwelche Unstimmigkeiten? Danke für Eure bisherigen Antworten.
So dürfte das schon fast funktionieren. Der einzige gefährliche Punkt, der mir noch auffällt, ist T4 bei Verpolung. Es ist nicht berechenbar, welcher Strom sich bei Inversbetrieb einstellt; da könnten unter Umständen mehr als 100mA fließen.
Helge A. schrieb: > T1 + R6 begrenzen auf ca. 5 - 5.8A, und das ist eh der Maximalstrom des > Netzteils. Dann fehlt dir der Strom für den Motor. Der Motor ist ein 5W Lüfter. Das Laptopnetzteil ist ein etwas älteres HP-Markennetzteil. Wenn das aus dem Laptopnetzteil rauskommt, was draufsteht, dann sollte das alles so hinhauen. Helge A. schrieb: > Ersetze die 10mF durch 25-47uF. > Auch der LM317 könnte oszillieren mit einem Motor als Last und ohne > Kondensator. Helge A. schrieb: > Zum Akku hin muß noch eine Sicherung eingefügt werden. > Beispiel 8A KFZ-Sicherung. Ich habe nun noch eine Sicherung direkt bevor es zum Akku geht, einen 1uF Kondensator hinter dem LM317 und einen 22uF hinter dem LM338 eingefügt. Helge A. schrieb: > Der einzige gefährliche Punkt, > der mir noch auffällt, ist T4 bei Verpolung Es sollte zu keiner Verpolung kommen. Schließlich sind die Anschlussleitungen rot und schwarz und die Ausgänge werden noch mit "+" und "-" gekennzeichnet. Helge A. schrieb: > Angehängt ist als Alternative eine erprobte Schaltung[...] Die Schaltung habe ich mal zu meinen Unterlagen hinzugefügt. Gebrauchen kann man sowas ja immer mal. Mir geht es in erster Linie nicht um die Kosten, sondern darum, etwas aufzubauen, was größtenteils selber geplant ist. Falls ihr noch irgendetwas findet, was so nicht funktionieren kann, bitte ich um eine Meldung. Ich wünsche Euch einen guten Rutsch ins neue Jahr :)
Das dürfte so schon funktionieren. Ich dachte bei T4 halt nur an den DAU.. ;)
Bitte melde dich an um einen Beitrag zu schreiben. Anmeldung ist kostenlos und dauert nur eine Minute.
Bestehender Account
Schon ein Account bei Google/GoogleMail? Keine Anmeldung erforderlich!
Mit Google-Account einloggen
Mit Google-Account einloggen
Noch kein Account? Hier anmelden.





