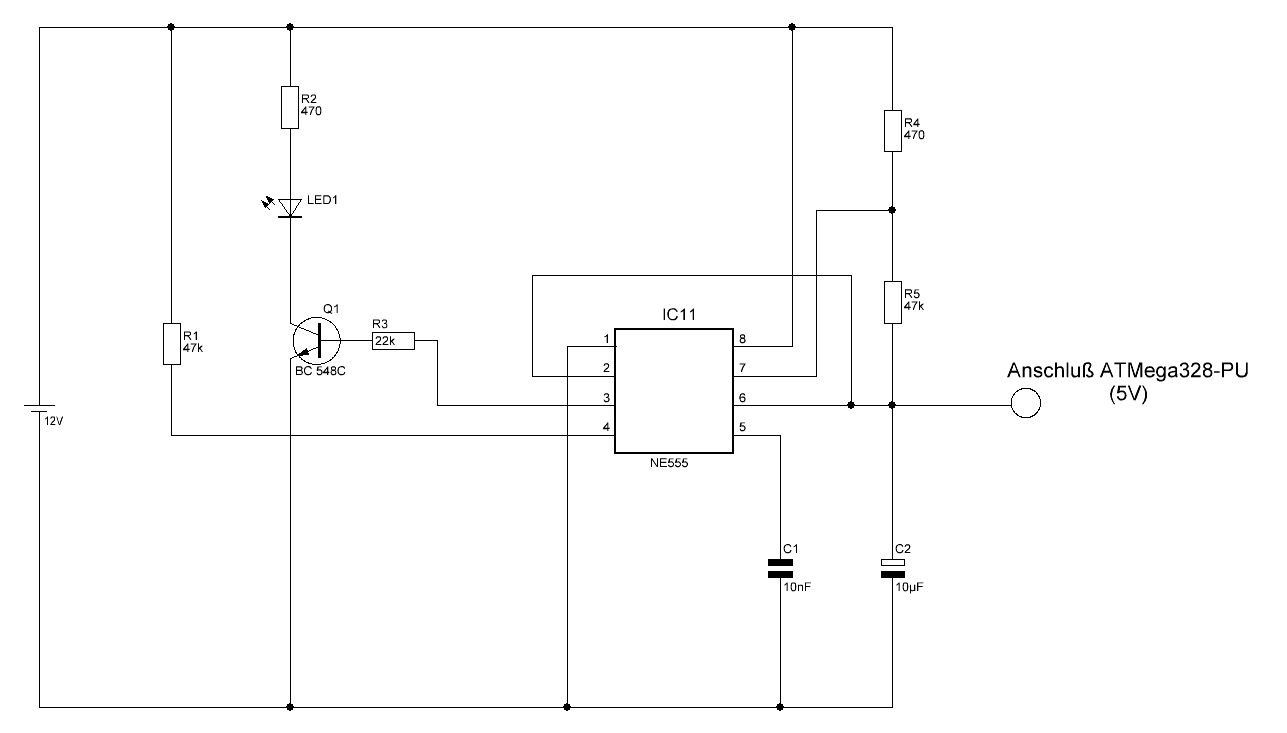
HI @all, ich wünsche Euch noch nachträglich alles gute für das Jahr 2014. ich versuche schon seid mehreren Tagen den Timerbaustein NE555 mit einem Mikrocontrollerausgang zum "Leben" zu erwecken. Bisher funktioniert das ganze immer nur dann, wenn der jeweilige Ausgangspin vom Mikrocontroller auf LOW geschaltet wird. Nur möchte ich das ganze aber genau umgedreht. Das heißt, wenn ich den Ausgang vom Mikrocontroller auf HIGH lege, so soll der Timer seine Arbeit verrichten. Das einzige was mir hierzu noch einfallen würde, wäre das Signal vom Mikrocontroller über einen Inverter "umzudrehen". Ist dies überhaupt möglich, den Timer NE555 über einen Mikrocontroller anzusteuern? Einen aktuellen Schaltplan habe ich dem Posting mit beigefügt. Eine andere Variante war, dass ich versucht habe den Resetpin (4) vom NE555 für diesen Zweck zu gebrauchen. Auch hier war genau das gleiche wie oben beschrieben. Viele Grüße, Marcel Stach
Hat dein Atmega soviel zu tun, dass er den Transistor im Sekundentakt nicht auch noch direkt ansteuern kann???
Im Übrigen schaltest du, so wie dein Plan und dein Text vermuten lassen, den auf 8V geladenen 10µF-Elko ohne Vorwiderstand mit dem Atmega-Ausgang auf 5V bzw. 0V. Weder sinnvoll, noch nachhaltig, diese "Lösung". Häng die Basis des Tr. samt 4k7-Vorwid. an einen Out-Pin des ATM, eine Prise Code dazu und fertig.
Marcel Stach schrieb: > wäre das > Signal vom Mikrocontroller über einen Inverter "umzudrehen". Hää? Das kann der Prozessor doch selber genauso gut. Und wieso meinst Du, dass ein "Einschalten" immer mit einem High gemacht werden muss? Das ist reine Definitionssache.
Marcel Stach schrieb: > Ist dies überhaupt möglich, den Timer NE555 über einen Mikrocontroller > anzusteuern? Ja, aber nur wenn der Timer mit den 5V des Controllers versorgt wird. (Abblock-Kondensatoren nicht vergessen). Dann klappts auch mit dem Reset-Pin. Gruß Anja
dieser genialen Idee, einen NE 555 mit einem uC anzusteuern gerade nicht folgen. Verräts Du uns bitte etwas über die Vorteile, die Funktion, die der uC eigentlich problemlos übernehmen können sollte, durch einen extra NE 555 ausführen zu lassen?
Vieleicht will er eine bereits vorhandene Schaltung um ein Blinklicht ergänzen, ohne den Programmcode zu ändern. In diesem Fall hätte ich jedoch eine blinkende-LED genommen. Conrad hat sie anscheinend nur noch als 12V Variante im Programm, die gibt's aber auch für 5V.
Bei 12V sind die Schwellen des 555 bei 4V und 8V. Die 8V mag der MC aber nicht. Der Q1 ist überflüssig, der 555 kann 0,2A direkt treiben.
Stefanus schrieb: > Vieleicht will er eine bereits vorhandene Schaltung um ein Blinklicht > ergänzen, ohne den Programmcode zu ändern. Dann doch hier mit: http://www.dieelektronikerseite.de/Lections/Astabiler%20Multivibrator%20-%20Eine%20unruhige%20Schaltung.htm Der µC Angriffspunkt ist einer der Basisanschlüsse.
Marcel Stach schrieb: > ich versuche schon seid mehreren Tagen den Timerbaustein NE555 mit einem > Mikrocontrollerausgang zum "Leben" zu erwecken. Das macht wenig Sinn, da der NE555 Dir die Versorgungsspannung "versaut". Nimm geeignete CMOS-Bausteine. Gruss Harald
Vielen vielen Dank für Eure zahlreichen Antworten. Ich muss Euch auch recht geben, dass es wenig Sinn macht, den NE555 hierfür zu verwenden. ;) Ich wollte dies einfach mal ausprobieren, ob es möglich ist, den NE555 durch einen Mikrocontroller "zum Leben" zu erwecken. Anscheint ist es aber gar nicht so einfach wie ich es erst dachte. Bzw. reichen hierfür wahrscheinlich meine Kenntnisse im Bereich der Elektronik noch nicht aus. ;( Ich werde aber mal weiterhin dran bleiben und vielleicht klappt es ja mal, dass Projekt Mikrocontroller und NE555 zu vereinen. ;) Jedenfalls experimentiere ich sehr gerne etwas und kann mich nur ungern zufrieden geben, wenn irgendwas nicht funktioniert. ;) Davon ab, habe ich gestern bei dem Versuchsaufbau, auf meinem Breadboard ausversehen die Plus- und Minusleiste verwechselt und dem ATMega328 kurzzeitig volle 12V ausgesetzt. Na ja, ende vom Lied ist, dass ich diesen dabei gehimmelt habe. ;( Jetzt warte ich auf den Postmann, der mir meine neu bestellten Mikrocontroller vorbei bringt. ;) Viele Grüße, Marcel Stach
Bitte melde dich an um einen Beitrag zu schreiben. Anmeldung ist kostenlos und dauert nur eine Minute.
Bestehender Account
Schon ein Account bei Google/GoogleMail? Keine Anmeldung erforderlich!
Mit Google-Account einloggen
Mit Google-Account einloggen
Noch kein Account? Hier anmelden.
