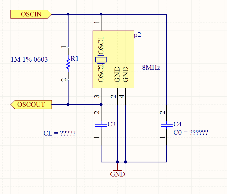
Hallo zusammen, für ein Microcontroller projekt (Leiterplatte) möchte ich gerne einen externen 8MHz Quarz anschließen (siehe Anhang). Ich habe mir den folgenden Quarz von Reichelt ausgesucht: http://www.reichelt.de/Quarze-SMD-Keramikgehaeuse/8-000000-MQ/3/index.html?&ACTION=3&LA=3&ARTICLE=84989&GROUPID=4003 Meine Frage richtet sich nun nach der externen Beschaltung. Welcher Kondensator ist normalerweise mit CL und welcher mit CO tituliert? Vermutlich müsste C4 der Load C und C3 der SHunt C sein? Auf der Reichelt Seite steht nun für Load capacity 12 pF im Datenblatt jedoch: Shunt Capacitance (C0): 2pF to 4pF typical, 7pF maximum Load Capacitance (CL): Series or from 10pF to 32pF Wie dimensioniere ich also die beiden 0603 Keramik Cs? Ist der WIderstand R1 überhaupt nötig? Vielen Dank. MFG
Kopfkratz... Shunt Capacitance = die eigen Kapazität des Quarzes wenn er schwingt. Das ist nichts was extern angeschlossen wird. Die C sind normalerweise gleich, und richten sich nach deiner restlichen Oszillator Schaltung. Standard sind da 22pf bei den meisten AVR Controllern Interessant wird es eh nur wenn du GENAU 8Mhz haben willst dann benötigst du aber wegen den Bauteiltoleranzen eh einen Trimm C (und wenn du gaaaannz Genau 8Mhz haben willst eh was anderes als nur einen nackten Quarz und das Kondensator Futter) Daher: Um welchen Mikrocontroller geht es ? Und was sagt das Datenblatt von just diesem Mikrocontroller ? Über den Anschluss eines Quarzes ?
In den Datenblättern der AVR (welchen du verwendest hast du verschwiegen) ist die Größe der Kondensatoren angegeben. Meist zwischen 12 - 22p bei Verwendung eines Standard-Grundwellenquarz.
Eine typische Beschaltung ist: http://www.mikrocontroller.net/articles/AVR-Tutorial:_Equipment#Quarz Die Einzelnen Werte hängen vom Rest der Schaltung ab.
Hi Falls es ein AVR ist: http://www.atmel.com/Images/Atmel-2521-AVR-Hardware-Design-Considerations_Application-Note_AVR042.pdf MfG Spess
R1 ist nicht nötig, für die C nimm einfach je 22pF und gut is
> Um welchen Mikrocontroller geht es ? Um einen PIC24E! Laut Datasheet ist der Parallelwiderstand nötig, wenn "the oscillator is used with XT or HS modes". Lasse ihn also mal drin. Über die Dimensionierung der Kond. habe ich im Datenblatt nichts gefunden. 22pF scheinen aber std. zu sein.
Fuer etwa 30 Cent mehr gibt es auch 3.3 Volt SMD Oszillatoren. Da eruebrigt sich das Dimensionieren der Cs.
Ferdi schrieb: >> Um welchen Mikrocontroller geht es ? > > Um einen PIC24E! > > Laut Datasheet ist der Parallelwiderstand nötig, wenn "the oscillator > is used with XT or HS modes". > Lasse ihn also mal drin. > > Über die Dimensionierung der Kond. habe ich im Datenblatt nichts > gefunden. > 22pF scheinen aber std. zu sein. Das Datenblatt ist für die Quarzserie und nicht für den einzelnen, die Kapazität steht aber in der Herstellerbezeichnung die Reichelt natürlich nicht auf die Seite schreibt, wäre ja sinnlose Speicherverschwendung in der Datenbank augenroll. Aber die 12pF die da angegeben sind werden schon stimmen, die 22pF werden also auf jeden Fall hinhauen.. Normalerweise berechnet man diese Kondensatoren (meines Wissens) so: C1/2 = 2 * CL - Ci Wobei CL der Wert aus dem Quarz-Datenblatt ist und Ci die Kapazität der Leiterbahn+Bauteilbeinchen (typischerweise so max. 5pF).
Bitte melde dich an um einen Beitrag zu schreiben. Anmeldung ist kostenlos und dauert nur eine Minute.
Bestehender Account
Schon ein Account bei Google/GoogleMail? Keine Anmeldung erforderlich!
Mit Google-Account einloggen
Mit Google-Account einloggen
Noch kein Account? Hier anmelden.
