Hallo, ich möchte einen Akku, bestehend aus vier Ni-MH Zellen laden (4,8V). Wo bekomme ich ein Lademodul dafür her? Ich wollte schon das TP4056 Lademodul http://cgi.ebay.de/ws/eBayISAPI.dll?ViewItem&item=251149612464 kaufen. Das kostet ca. 1 € , aber es ist intern hardwaremässig auf eine Lade-Ausgangsspannung (Laderschlussspannung) von 4,2V fixiert, was man nicht ändern kann. -Welches Lademodul kann ich für den Ni-MH Akku nehmen?
Die Ladegeräte liegen über 30€ und sind zu teuer! Und das Max712 kostet 6€, und man muss die Schaltung selbst basteln. Gibt es kein billiges Chinamodul?
Michael K. schrieb: > Gibt es kein billiges Chinamodul? Chinesen nehmen einen Vorwiderstand von 5V an das Akkupack, das ist deren Modul.
gibt es Schaltungs-Tricks, wie man das TP4056 Modul als Lader für 4,8V verwenden könnte? PDF : http://dlnmh9ip6v2uc.cloudfront.net/datasheets/Prototyping/TP4056.pdf
Der Trick würde darin bestehen die NiMH-Akkus durch Litium-Ionen-Akus zu ersetzen, dann währe das das passende LadeIC. Du versuchst ja auch nicht einen Dieselmotor mit Super zu tanken.
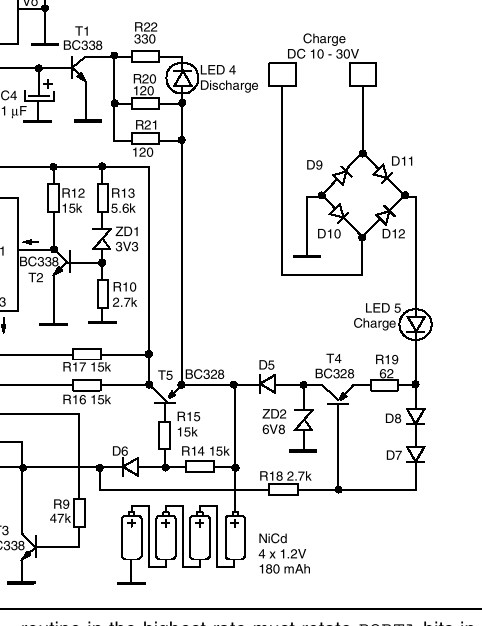
Die Application Note 689 von Microchip enthält ein universelles Messgerät für Logik und hat nebenbei eine Lade- und Entladeschaltung für 4 NiCD Zellen, ich habe den Schaltungsauszug mal angehängt. Da NiMH normalerweise mit nahezu den gleichen Charkteristiken geladen werden kann, sollte das klappen. Hier erfolgt die Steuerung von Laden und Entladen mittels MC, aber das kann man ja auch manuell machen. T2 Unterspannungserkennung, T1 Entladetransistor, T4 Ladetransistor, T5 Hauptschalter.
ich schrieb: > Du versuchst ja auch nicht einen Dieselmotor mit Super zu tanken. Nein umgekehrt, weil diesel Billiger ist als Super.
Bitte melde dich an um einen Beitrag zu schreiben. Anmeldung ist kostenlos und dauert nur eine Minute.
Bestehender Account
Schon ein Account bei Google/GoogleMail? Keine Anmeldung erforderlich!
Mit Google-Account einloggen
Mit Google-Account einloggen
Noch kein Account? Hier anmelden.
