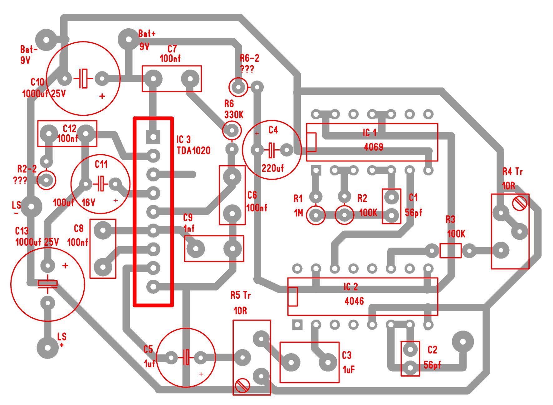
Guten Abend, ich habe mal einen Layout für "Das Easy-Theremin mit Verstärker" hingewurschtelt. Dabei sind einige Problem aufgetaucht da die ursprüngliche Doku leider etwas dürftig ist. Die Links dazu http://netzspannung.org/learning/iswdh/lessons/documents/bauanleitung.pdf Habe gleich das Layout von der ersten Seite umgesetzt da der Verstärker schon integriert ist. Das Projekt hat diesen Ursprung http://netzspannung.org/learning/iswdh/theremines/ Die Doppelbennung einiger Bauteile kommt wohl durch das verschmelzen der eigentlichen Theremin Platine und des Verstärker Bausatzes. Leider kenn ich den Bausatz nicht genau, daher lassen sich die einzelnen Teile nicht klar abgrenzen. Würde mich riesig über ein wenig Hilfe freuen. Bitte nicht gleich wieder rumhacken, bin neu was das Layouten anbelangt. Gruß
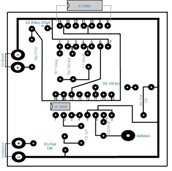
Auf den ersten Blick: Antennenkondensator C2 ist kurzgeschlossen. Der 4046 ist auch nur teilweise beschalten.
Hallo, mir faellt als erstes auf, das der Minuspol von C4 keine Masseverbindung hat. Womit hast Du das Layout erstellt? 73
hallo Manfred wie siehts damit aus: C2 zwischen pin6 und pin7 ic2 eingang antenne auf pin 7?
TAFKASOH schrieb: > Hallo, > > mir faellt als erstes auf, das der Minuspol von C4 keine Masseverbindung > hat. > Womit hast Du das Layout erstellt? > > 73 Hast recht Layout hab ich schnell mit Sprint hingepascht
bernd m. schrieb: > wie siehts damit aus: > C2 zwischen pin6 und pin7 ic2 > eingang antenne auf pin 7? Nein, die Brücke zwischen Pin 6 und 7 von IC2 muß weg.
hallo erstmal vielen dank bsiher für de rückantworten stimmt bisher alles was ihr angemerkt habt für den verstärker teil werde ich mich daran orientieren http://www.electronica-pt.com/db/imagens/TDA1020.jpg gruß
Diese "Platine" auf dem Bild der linken Seite, die findet man zu Hauf im Internet, in einer Bauanleitung. Ich wollte halt keine Platine machen, einfach was löten, also habe ich versucht, die Platine in eine Schaltung in KiCAD zu übernehmen. Dabei treten verschiedene Probleme auf. Zum einen genau das Problem mit dem kurzgeschlossenen 56pF-Kondensator an der Antenne. Zusätzlich ist ein Ausgang eines Inverters des 4069 (Pin 10) auf Plus gelegt. Ich glaube kaum, dass jemand diesen Chip als Heizung einsetzen wollte. Hat jemand einen Link zu einem Schaltplan für ein Theremin mit 4069 und 4046?
Bitte melde dich an um einen Beitrag zu schreiben. Anmeldung ist kostenlos und dauert nur eine Minute.
Bestehender Account
Schon ein Account bei Google/GoogleMail? Keine Anmeldung erforderlich!
Mit Google-Account einloggen
Mit Google-Account einloggen
Noch kein Account? Hier anmelden.

