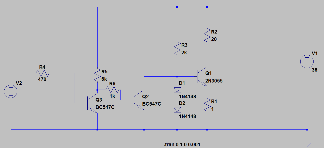
Hallo, ich habe schon den ganzen Abend an einer Konstantstromquelle für eine dimmbare High-Power LED gearbeitet, dabei ist diese Schaltung herausgekommen. Ich wollte nun wissen was ihr zu der Schaltung sagt? kann die Schaltung die LED mit 700mA versorgen? Im vorraus schon mal ein großes Dankeschön ;-)
Der 20Ohm widerstand soll die LED darstellen weil in dem Programm ist keine LED mit 33V U_F vorhanden .....zum simulieren habe ich einen Widerstand eingesetzt.
Yoshi schrieb: > Der 20Ohm widerstand soll die LED darstellen weil in dem Programm ist > keine LED mit 33V U_F vorhanden Zenerdiode? Die DFLZ33 gibts sogar als Modell, 33V.
danke Roland! ja die simulation haut hin, jetzt mal aufbauen unt testen ;)
Falls es jemanden noch interessiert: die Schaltung funktioniert super und ich habe bisher noch kein Problem festgestellt.
Ich kann einfach nur den CAT4101 empfehlen. Extrem wenig drum rum notwending und funktioniert so gut. Drauflöten, anschalten, läuft!
Danke DER Peter, Beim nächsten mal werde ich mir led´s suchen mit weniger als 25v U_F suchen, ich hatte eben nur welche mit 35V und die wollte ich aufbrachen. das war bisher das Problem mit der hohen Spannung... KSQ für Spannungen bis 30V sind noch auffindbar aber für höhere Spannungen wirds schon schwer...
Bitte melde dich an um einen Beitrag zu schreiben. Anmeldung ist kostenlos und dauert nur eine Minute.
Bestehender Account
Schon ein Account bei Google/GoogleMail? Keine Anmeldung erforderlich!
Mit Google-Account einloggen
Mit Google-Account einloggen
Noch kein Account? Hier anmelden.
