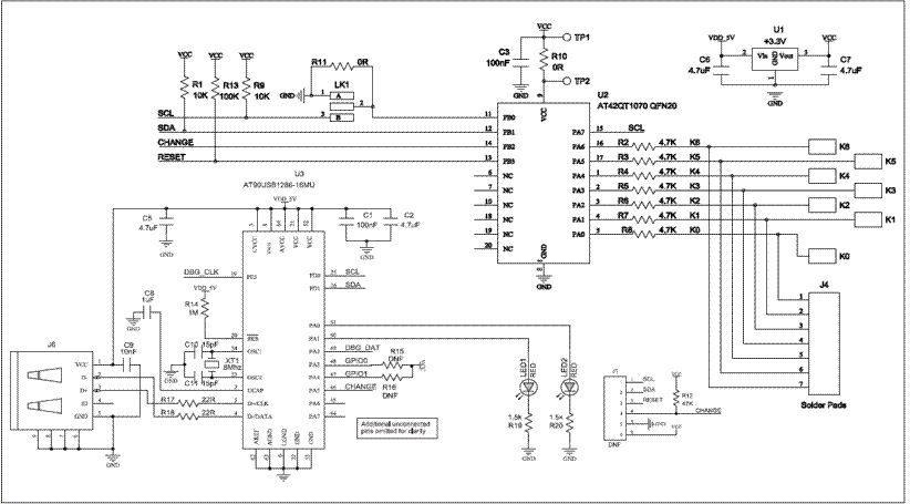
Hallo, ich habe schon die Suchfunktion nach älteren Beiträgen benutzt, wäre aber schön, wenn sich jemand findet, der jetzt gerade aktuell mit dem AT42QT1070 arbeitet. Zumal ich in einem der Beiträge "Fehler im Datenblatt" las. Außerdem habe ich nur allgemeine Bastler-Erfahrungen, verstehe also nicht alles im Datenblatt. Aber ich werde es trotzdem hinkriegen, brauche nur etwas Hilfe. Im Anhang habe ich als Grundlage mal das Schaltbild aus dem Web angehängt. (Wenn es ein besseres gibt, bitte einen Link.) Mein kleines Projekt: Ich möchte einen einfachen Touch-Sensor mit einigen Schaltflächen aufbauen. Geschaltet werden zunächst nur LEDs. Eine der LEDs soll nur bei Berührung der entsprechenden Tastfläche angehen. Bei Loslassen dieser Tastfläche soll sie wieder aus gehen. Die anderen LEDs sollen im Flip-Flop Modus An-Aus-An-Aus... gehen. Ist das mit dem AT42QT1070 ohne große weitere Beschaltung möglich? Dann brauche ich nur noch eine Reset-Funktion, möchte also mit einem Impuls von Relais oder Tastkontakt den ATMEL wieder zurücksetzen. So, daß LEDs, die gerade an sind, wieder auf Aus gesetzt werden. Kann man das machen? HDT
Du kannst mit Hilfe der QTouch-Libraries von Atmel mit jedem AVR einen Touch-Controller realisieren. Dann kannst Du beliebige Funktionen realisieren.
Nein, in dem Fall benötigt man den Touchcontroller gar nicht, da der Microcontroller die Aufgabe übernimmt. Man kann den Touchcontroller natürlich auch ohne Microcontroller betreiben, aber dann ist man auf die vordefinierten Funktionen beschränkt. Ob sich Deine Anwendung umsetzen lässt weiss ich leider nicht, da ich mich mit dem Baustein auch nicht auskenne. Ich würde gleich die Touchlibs nehmen.
Bruno Franke schrieb: > Bedeutet das, daß man den AT42QT1070 "ohne AVR" nicht betreiben > kann? Nein, dass bedeutet, dass man QTouch ohne AT42QT1017 betreiben kann.
Danke, aber das ist überhaupt nicht meine Richtung. Ich suche Informationen über die Schaltung "mit AT42QT1017".
Der Standalone-Betrieb des AT42QT1070 geht nur mit fünf Sensorflächen. Für sieben Sensorflächen muss er über I²C angesteuert werden, erfordert also einen Mikrocontroller.
Bitte melde dich an um einen Beitrag zu schreiben. Anmeldung ist kostenlos und dauert nur eine Minute.
Bestehender Account
Schon ein Account bei Google/GoogleMail? Keine Anmeldung erforderlich!
Mit Google-Account einloggen
Mit Google-Account einloggen
Noch kein Account? Hier anmelden.
