Hallo zusammen, ich habe hier einen kleinen Lautsprecher (8 Ohm; 0,25W RMS) ohne Verstärker. Ich möchte den Lautsprecher unterwegs z. B. ans Handy anschließen und brauche dann natürlich einen Verstärker. Leider habe ich davon keine Ahnung. Ich könnte mir einen bauen oder ich habe gehört, dass die kleinen auch günstig kaufbar sind. Wie stark muss denn die Verstärkung sein? Ich weiß nicht für welche Spannung der Lautsprecher geeignet ist (R=U/I und P=U*I helfen nicht, da RMS Leistung angegeben ist). Mein erster Gedanke war einfach ein Operationsverstärker, aber dann kam das Problem mit der Spannung und ich glaube ihr werdet mir deutlich bessere Methoden nennen.
gamer schrieb: > ich habe hier einen kleinen Lautsprecher (8 Ohm; 0,25W RMS) ohne > Verstärker. Ich möchte den Lautsprecher unterwegs z. B. ans Handy > anschließen und brauche dann natürlich einen Verstärker. Leider habe ich > davon keine Ahnung. Dann nimm einen fertigen Bausatz/Modul z.B. mit dem LM386. > Wie stark muss denn die > Verstärkung sein? Ich weiß nicht für welche Spannung der Lautsprecher > geeignet ist (R=U/I und P=U*I helfen nicht, da RMS Leistung angegeben > ist). Natürlich kann man das errechnen. Die Formel lautet U*U/8*R Gruss Harald
Woher weiß ich welches das richtige Modul ist und es auch die richtige Spannung liefert? Und deine Formel soll doch P=U²/R heißen oder? Die geht nicht, das ich nur die RMS Leistung habe, das ist nicht die elektrische Leistung, sondern die Musikleistung.
http://de.wikipedia.org/wiki/Musikleistung Wenn Du nicht basteln kannst, dann nimm gleich PC-Aktivboxen. Ein Lautsprecher sollte Reserven haben. Deine 0,25W wird nichts womit es schöner klingt.
Wer sagt das ich nicht basteln kann? Ein schöner Klang ist auch nich erstrangig. Mit geht es um die Verwertung des Lautsprechers und ein bisschen basteln. Im Wikipedia Artikel steht doch eigentlich nur, dass die Leistung nicht die Elektrische ist. Also kann ich die Formel nicht verwenden?!
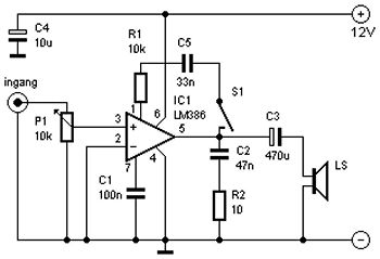
Eine einfache Schaltung. Der Schalter schaltet die Verstärkung höher.
Hallo! Noch weniger Aufwand und Aussenbeschaltung benötigt der TDA 7052A. Wegen Brückenbetrieb genügt auch eine kleinere Betriebsspannung (Batterie).
Bitte melde dich an um einen Beitrag zu schreiben. Anmeldung ist kostenlos und dauert nur eine Minute.
Bestehender Account
Schon ein Account bei Google/GoogleMail? Keine Anmeldung erforderlich!
Mit Google-Account einloggen
Mit Google-Account einloggen
Noch kein Account? Hier anmelden.
