Gute Mitternacht Forum, ich wollte euch mal fragen, ob man die OPAs anders als im Screenshot dargestellt mit einer Batterie versorgen kann? Ich bin mir überhaupt nicht sicher, ob die Massen an den OPas noch da bleiben oder weg sollen, wenn schon eine Batterie dranhängt. Bei den OPAs soll es sich um Single Supply, Rail to Rail OPAs handeln, unabhängig von den im Screenshot gezeigten. Wie betreibt man normalerweise mehrere SS und RtoR - OPAs mit einer Batterie? Könnt ihr mir das bitte zeigen. Ich hänge auch noch die .asc file an. Ich danke jedem der mir helfen möchte und hilft. Mitternachtsgruß Badabeng
R5 und R6 weglassen und die pos. Versorgung direkt an die 6V. Am Ende muss man ggf. das Signal mit einem Kondensator auskoppeln, wenn man reine Wechselspannung braucht. Wenn nur soweit ausgesteuert wird, dass Ein- und Ausgangsspannungen der OPs genug Abstand von Masse und V+ haben, funktioniert diese Schaltung auch mit OPs, die nicht SS oder R2R sind. Siehe auch hier: http://www.mikrocontroller.net/articles/Operationsverstärker-Grundschaltungen#Spannungsversorgung_und_Beschaltung
Hallo Tom, zunächst Danke für dein Posting. Ich habe mich gestern zu kurz gefasst, deshalb hier eine etwas ausführliche Beschreibung meines Vorhabens. Die Operationsverstärker sollen mit 5V (6V halten die nicht aus) betrieben werden, die ich ursprünglich mit Hilfe einer 6V Batterie und einem Spannungsteiler bereitstellen wollte. Dazu habe ich eine Rechnung aufgestellt (siehe Anhang). Die Rechnung müsste an sich stimmen. Allerdings habe ich einfachheitshalber angenommen, die OPVs wären die Widerstände R2 und R3. Sind sie leider nicht. Ich glaube also nicht, dass mir die Rechnung weiterhilft. Außerdem sind die OPV vom Typ SS und R2R. Dabei wollte ich beide OPV mit derselben Batterie betreiben. Allerdings weiß ich nicht, ob das so einfach geht. Die OPV können maximal 10mA aushalten, ihr normaler Betrieb läuft aber bei 5,2 mA. Das Signal will ich mit einem ADC eines uC wandeln, der mit der internen Referenzspannung von 2,65 V laufen soll. Deshalb wollte ich außerdem den mittleren Pegel auf etwa 1,3 V (1,5 reicht auch)anheben. Das wollte ich mit einer zweiten Batterie und einem weitern Spannungsteiler bewerkstelligen. Ich möchte das ganze auf einer Lochrasterplatine mit einer Massefläche zusammenlöten. Ich frage mich jetzt aber, wie ich das am besten bzw. am einfachsten umsetze. Genauer gesagt frage ich mich, welche Bauteile an die Batterie kommen, welche an die Massefläche sollen. Ich würde gerne die GND-Symbole an die Massefläche anschließen, alles andere an die Batterien bzw. Spannungsteiler. Würde das so wie auf dem Screenshot gezeigt funktionieren? Da ich ein Anfänger bin, kann ich das nicht ganz glauben. Könntest du oder ihr mir vielleicht dabei helfen, zu verstehen, wie ich die Schaltung richtig anschließen müsste. Badebeng
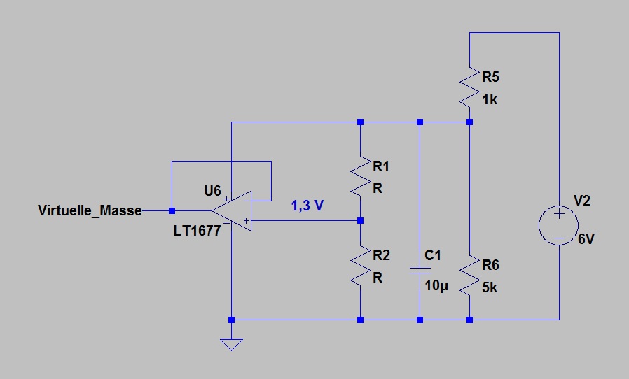
Badabeng schrieb: > Würde das so wie auf dem Screenshot gezeigt funktionieren? Was sagt denn LTSpice? > Da ich ein Anfänger bin, kann ich das nicht ganz glauben. Ich glaube das auch nicht. Hast Du denn nicht simuliert? Zumindest ist der zweite Entwurf schon mal besser als der erste. Man sieht U1 ist ein Filter, ein Tiefpass mit V=1 und soll vermutlich das Ausgangssignal liefern. U5 soll so ca. 100fach verstärken. Bei 5 mA Output belastet R5 mit 115 Ohm den OP so, dass er nur noch 575 mV liefern könnte. Das beträfe aber nur Frequenzen die abgeschnitten werden sollen, dies kann bei Überlagerungen aber ungünstig sein. Was gar nicht geht, woher soll U5 das Bezugspotential für den negativen Eingang her bekommen? Also C6 ist hier fehl am Platze. Dafür würde ich mit einem Kondensator parallel zu R3 die Bandbreite so weit wie möglich begrenzen. Bei V=100 sollte das Gain Bandwidth Product mit beachtet werden. Bis jetzt wissen wir nur, Du simulierst mit 5 mV bei 1 KHz. Nächster Knackpunkt ist die Masse. Gleichstrommässig schwimmt die Masse, bzw. ist gegenüber den Spannungsquellen sehr hochohmig gekoppelt Die zweite Batterie würde ich erst einmal weg lassen. Was Du brauchst ist hier eine virtuelle Masse. Entferne R1, R2, R13, C9, R7 und R8 und natürlich V3. Ich habe mal eben etwas zusammengestellt, siehe Anlage, was Du bei Dir integrieren könntest. Der Letzte Punkt wäre noch die Erzeugung der 5V. Der Spannungsteiler mit 1K/5K ist nicht gerade optimal, könnte aber halbwegs funktionieren. Die 5V müssen dabei aber mit einem Elko stabilisiert werden. Der Gleichstromanteil sieht aber weiterhin einen Innenwiderstand der Stromquelle von 1K//5K. Das ist nicht gerade gut. Wenn es ganz simpel sein soll, setze anstelle von den 5K eine Zenerdiode ein. Ob die 1K dann noch passen müsste man durchrechnen oder simulieren. Mach mal eine neue Simu fertig. Gruss Klaus.
Bitte melde dich an um einen Beitrag zu schreiben. Anmeldung ist kostenlos und dauert nur eine Minute.
Bestehender Account
Schon ein Account bei Google/GoogleMail? Keine Anmeldung erforderlich!
Mit Google-Account einloggen
Mit Google-Account einloggen
Noch kein Account? Hier anmelden.



