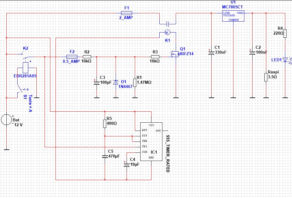
Hallo liebe Gemeinde, habe mich hier grad angemeldet in der Hoffnung hier nette Leute zu finden die mir bei meinem Problem helfen können. Ich Arbeite gerade an einer Schaltung um einen Raspberry Pi im Auto zu verwenden. Diese Schaltung soll die Spannungsversorgung für den Raspberry solange aufrecht erhalten, bis er ordnungsgemäß heruntergefahren ist. Gleichzeitig soll diese Schaltung dem Raspberry einen Impuls liefern der ihm sagt dass er herunterfahren soll. Ich Simuliere diese Schaltung im Moment mit Multisim 12. Mein Problem ist nun dass mir immer wieder Fehler angezeigt werden wenn ich die Schaltung simuliere. Hoffe ihr könnt mir helfen. Gruß Stefan
Stefan Althoff schrieb: > habe mich hier grad angemeldet in der Hoffnung hier nette Leute zu > finden die mir bei meinem Problem helfen können. Du brauchst keine netten, du brauchst kompetente Leute. > Mein Problem ist nun dass mir immer wieder Fehler angezeigt werden wenn > ich die Schaltung simuliere. Welche Fehler werden angezeigt?
Der Fehler ist immer derselbe: Timestep too small. Bei automatischer Fehleranalyse kommt nix bei rum.
Stefan Althoff schrieb: > in der Hoffnung hier nette Leute zu > finden die mir bei meinem Problem helfen Die Hoffnung stirbt zuletzt. Leider wirst Du hier eher auf Aroganz treffen und Leute finden die Dich lieber verarschen als sinnvoll zu helfen.
So wie die jetzt läuft kommt kein Fehler mehr auf. Allerdings kommt kein Impuls aus dem 555. Wenn ich den 555 alleine aufbaue so wie in dem 2. Bild kommt der Impuls. Ich komme einfach nicht weiter.
Bitte melde dich an um einen Beitrag zu schreiben. Anmeldung ist kostenlos und dauert nur eine Minute.
Bestehender Account
Schon ein Account bei Google/GoogleMail? Keine Anmeldung erforderlich!
Mit Google-Account einloggen
Mit Google-Account einloggen
Noch kein Account? Hier anmelden.


