Hallo zusammen, Ich bastel sehr viel mit Elektronik und hab mich jetgzt entschlossen mit der AVR Programmierung zu beginnen. Ich hab mir jetzt für den Einstieg diesen mySmartUSB Programmer für 28€ bestellt , den die meißten hier sicher kennen. Ich hab mir jetzt dazu ein Layout erstellt um die mySmartUSB Platine darauf zu befestigen und um direkt einen Atmega8 zu darauf zu flashen. Da es jetzt aber meine aller erstes Layout ist das ich erstellt habe wollte ich hier mal nachfragen ob das so alles okay ist was ich da zusammen gezeichnet habe . Die mySmartUSB Platine besitzt laut Beschreibung 2 Reihen a 10 Pins , in diese ich Steckerleisten löten will . Das ganze wird dann mit Hilfe von Buchsenleisten auf die andere Platine gesteckt. Dann hätte ich noch ne kleine Frage: Dieses Modul besitzt ja noch den 10-Poligen Wannenstecker . Ich möchte mir den 2. Schaltplan den ich noch hochgeladen hab nachbauen . Es soll einfach eine kleine Spielerei werden mit der man das LCD-Display programmieren kann. Da es aber dem IC nicht besonders gut tut wenn man ihn ständig rauszieht und wieder einsteckt möchte ich den Atmega direkt in der Schaltung programmieren. Also mal angenommen ich Schalte die Spannungsversorgung der LCD-Platine ab und häng die Anschlüsse des 10-Poligen Wannensteckers direkt an die Pins des Atmegas in der Schaltung , funktioniert das dann mit der Programmierung innerhalb der Schaltung ? Würde mich sehr auf ein paar Antworten Freuen . Gruß Benny
Benjamin R. schrieb: > Es soll einfach eine kleine Spielerei werden mit der man das LCD-Display > programmieren kann. Der Widerstand R3 ist für die meisten LCDs viel zu klein (-> 82Ω) und C4 sieht eher überflüssig aus, wenn du nicht Display mit exotischer Hintergrundbeleuchtung verwendest. Normalerweise ist das einfach eine LED - nix schalten. D0..D3 vom Display sind für den 4-Bit Modus mit HD44780 meistens als "not connected" angegeben, wozu also Gnd. Und zuletzt die sich ergebende Frage: Ist das der richtige Schaltplan? Ich sehe da keinen Anschluss für den Programmieradapter.
Also mein LCD-Display hat gar keine Hintergrundbeleuchtung darum habe ich R3,C4 einfach weggelassen und natürlich Pin 15 und 16 nicht beschaltet. Ist das dann okay wenn ich Pin 7 bis 10 einfach freilasse ? Ich weiß auch nicht wieso die auf GND liegen. Dann zu der Frage wegen dem Schaltplan : Also den hab ich so aus dem Internet . Ich habe dann gelesen dass man den Atmega auch direkt in der Schaltung programmieren kann, deshalb hab ich in der Schaltung an den entsprechenden Anschlüssen des Atmega8 Lötstifte oder kleine Buchsen vorgesehen wo ich direkt die Anschlussleitung vom mySmartUSB Programmer anschließen kann. Das ganze soll dann so direkt in der Schaltung angeschlossen wangeschlossen werden : Pin 1 = Reset Pin 22 und 8 = GND Pin 20 und 7 = VCC Pin 19 = SCK Pin 18 = MISO Pin 17 = MOSI Die Spannung wird dann direkt vom mySmartUSB Programmer bezogen. gruß Benny
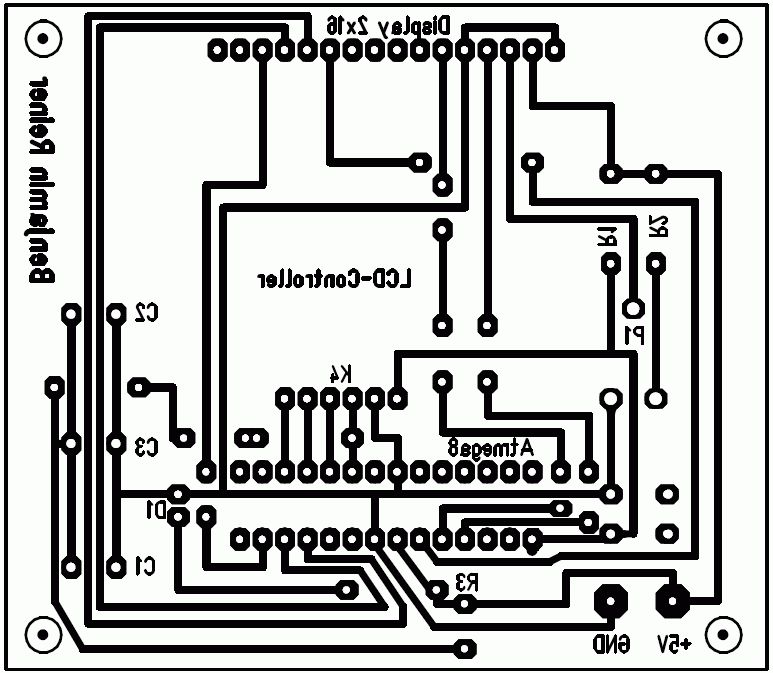
Warum sind in deinem Layout keine Pads für die Kondensatoren und Widerstände?
Das Layout oben hat nichts mit dem Schaltplan von oben zu tun . Dieses Layout ist nur für den mySmartUSB Programmer und für einen IC Sockel zum direkten programmieren vorgesehen.
Das ist das Layout für den Schaltplan den ich im ersten Beitrag hochgeladen hab.
Auch da müssen mindestens die zwei Kondensatoren hin. Vcc -- C -- GND Avcc -- C -- GND Außerdem würde ich die beiden GND direkt(kurz) miteinander verbinden.
Ich mache es immer so dass ich eine GND-Fläche erschaffe (GND-Polygon in Eagle), dann muss ich GND nicht mehr extra verlegen und beim ätzen bleibt das meiste Kupfer auf der Platine, da heißt die Ätzlösung hält viel länger.
Ein Basteltipp An Stelle der großen Masseflächen mache ich bei „Experimentierplatinen“ immer 2,54er quadratisches Lochraster, spart auch Ätzmittel und man hat noch Platz für kleine Änderungen/Erweiterungen. Weiterhin zeichne ich im Layout alle Bohrlöcher mit Durchmesser 0,4mm. Dies lassen sich später genauer Bohren, da das kleine freigeätzte Loch wie eine Körnung/Zentrierung für den 0,80... -1,3mm VHM-Bohrer ist. Zudem ist durch evtl. Unterätzung immer noch ausreichend Kupfer am Rand der Bohrung.
Super vielen Dank, vor allem das mit den Bohrlöchern ist en super Tipp. Ich versuche gleich mal die Bohrlöcher zu verkleinern . Das mit den Masseflächen hab ich noh nicht so ganz raus , die Software ist sehr Umfangreich und kompliziert. Oder arbeitet hier ncoh jemand von euch mit Target 3001 V15 PCB-Pool ?
Bitte melde dich an um einen Beitrag zu schreiben. Anmeldung ist kostenlos und dauert nur eine Minute.
Bestehender Account
Schon ein Account bei Google/GoogleMail? Keine Anmeldung erforderlich!
Mit Google-Account einloggen
Mit Google-Account einloggen
Noch kein Account? Hier anmelden.


