Für ein Projekt soll mein Mikrocontroller mit dem PC kommunizieren. Bisher nahm ich immer den MAX232 und nun soll es so weit sein, ich steige auf USB um. Entschieden habe ich mich für den Chip FT232RL und habe mir direkt einmal ein paar bestellt und mich schlau gemacht, wie dieser anzuschließen sei. Nach dem dies erledigt war, habe ich die Schaltung auf einem Breadboard gesteckt und sie funktioniert ohne Probleme. Jetzt habe diese Schaltung auf einer Platine angefertigt und als ich alles fertig gelötet habe, kam nur die Meldung, USB-Gerät wird nicht erkannt. Übers Wochenende habe ich nun alle unnötigen Komponenten wieder heruntergelötet und nur noch die Bauteile drauf, die der RT232RL benötigt. Es liegen an allen Pin´s die entsprechenden Spannungen an und auch die Signale D+ und D- haben Kontakt. Ich habe auch bereits überprüft, ob die Signale vllt vertauscht wurden. Der RT232RL wurde auch bereits einmal gewechselt. So langsam gehen mir die Ideen aus für mögliche Fehler und ich befürchte es liegt an meinem Layout (siehe Anhang). Ich hoffe Ihr könnt mir helfen.....
Ich poste auch mal meine aktuelle Platine, die leider inzwischen etwas mitgenommen aussieht...
Jetzt habe ich noch mal beim Einstecken die Signalleitung D+ gemessen...
Hi, denke du hast schon geprüft ob 5V anliegen. Evt noch mal schauen ob du irgendwo kurze zwischen den Pins hast. Liegt der Test Pin sicher auf GND? Liegt am Resetpin High an?
Genau, habe bereits geprüft ob überall 5V anliegen und das ich auch der Fall... Der Test-Pin liegt definitiv auf GND... Resetpin habe ich garnicht angeschlossen, da dies auch den den Bsp-Schaltungen aus dem Datenblatt des FT232RL nicht der Fall ist... Ich habe gerade noch einmal die Schaltung auf dem Breadboard getestet und dies sogar ohne sämtliche Kondensatoren (bis auf der von 3,3V) und sie läuft ohne Probleme...
Das ist die Testmessung vom Breadboard.... Blau ist D+ und Rot D-. Ich habe diese Messung und die meiner Platine (Post weiter oben) mehrfach wiederholt und jedes mal das selbe Muster erhalten. Beim Breadboard 2 Impuls,ein Kurzer und wieder ein längerer Impuls. Bei meiner Platine sind es immer wieder vermehrt mehrere und der erste Impuls bricht etwas ein. Könnte dies ein fehlender, bzw schlecht platzierter Kondensator sein?
Noch mal zu dem Beitrag von Mirco Controller, egal ob ich den Redet-Pin mit Masse oder 5V verbinde, der PC meldet das USB Gerät sofort ab. Aber ist das nicht eigentlich ein Zeichen, dass der FT232RL funktioniert?
Weitere Ergänzung: D- von der Platine hat einen ganz ganz schmalen Impuls nach dem Anschließen. Gefühlsmäßig erscheint direkt danach die Meldung, dass das Gerät nicht erkannt wurde...
Hm, ist der IC beim löten eventuell zu heiß geworden?
Ich gehe eig nicht davon aus... war sehr vorsichtig...! außerdem war es schon mein zweiter IC, der drauf sitzt... :(
Habe eben was davon gelesen d+ und d- mit nem Kondensator zu stützen oder nen kleinen Widerstand in die Leitung zu packen... Weiß jmd was dazu?
Ich habe mal weiter getestet... Kondensatoren so wie Widerstände nutzen nichts bei D+ und D-. Angeschlossene LED blinken genau 1mal. Beim Reset ist egal ob ich 5V oder GND anschließen, der Chip meldet sich ab. Bei meinem Breadboar nur bei GND. PS: Habe nur sehr kurz mit 320° gelötet... Anders hatte ich nicht das Gefühl, dass das Lötzinn sich verbunden hat mit Chip und Platine
Wenn es auf dem Steckbrett funktionierte und auf der Platine nicht, dann ist für mich die Platine verdächtig: Layoutfehler oder Unterbrechung oder Schluss der Leiterbahnen...
Layout habe ich von der Beschallung her eigentlich überprüft. Vllt fällt ja jmd anders was auf ;) KS gibt es auch nicht... Trotzdem Danke
sind die RxTx 3.3V oder 5V? ich würde VCCIO auf 3.3v Referenz nehmen sprich pin4 und 17 verbinden...
einen weiteren Usb-Tipp ist. einen USB Hub mit Speisung zu verwenden. Der aktuelle Treiber von FTDI unterstützt beim alten FT232R nur USB1.1 spez. sprich 100mA wenn du mehr am usb Port ziehst kann auch sein dass die 5V zusammen gerissen werden und sich deshalb der FT232R wieder vom PC abmeldet. Dann sollte aber auch eine überstrom meldung mi WIN aufpopen. Ich habe immer den Gerätemanager offen(unter WIN) dann seh ich gleich wenn ich einen neuen COM-port habe oder nicht. unter Linux ists einfacher einfach nach /dev/ttyUSB* suchen... und du siehts jetzt wie es einen Serialport erstellt und wieder löscht?
Danke für die weiteren Lösungsmöglichkeiten... Habe auf der Platine alles was hinter dem FT2323RL nicht angeschlossen (auch RX und TX läuft gerade noch ins nirgendwo). Daher denke ich, komme sich auch nicht über 100mA. Sei den die drei LED ziehen am Anfang so viel (aber es ging auch nicht, als ich diese alle entfernt hatte). Nach einer gewissen Zeit geht plötzlich die LED an, die an CBUS2 angeschlossen ist.
Hi, vill was mit dem Treiber? Probiers mal mit Linux oder nem anderen PC.
Das sollte nicht das primäre Problem sein - aber das Layout ist in Bezug auf die Pufferkondensatoren nicht gut. Warum setzt du nicht einen keramischen SMD Kondensator ~ 220nF an die im Anhang gezeigte Stelle. Da wäre er gut platziert.
Ja das mit dem Kondensator ist mir auch schon aufgefallen, Danke. Würde es gerne mal testen, aber leider komme ich, da der Chip drauf ist, nicht an die Leiterbahn dran. Vllt löte ich einen direkt mal an die Beine des ICs dran, um es zu testen.
brauch der nicht noch einen Widerstand 1,5k von D+ nach ...
sorry,war wohl auf dem falschen Dampfer - fully integrated R's
Schau mal mit dem Tool USBview (gibts bei FTDI zum Download) wie sich der FTDI am PC anmeldet. Lg.
sind D+ und D- wieder so wie auf dem schema? Für mich richtig angeschlossen... Du hast im ersten Beitrag geschrieben, dass du auch schon versucht hast sie zu drehen...
Erst mal Danke für die vielen Tipps. Werde diese jetzt mal nacheinander ausprobieren, speziell USBview. Ja sie sind aktuell so angeschlossen. Danke dann kann ich das ausschließen. Hatte die Datenleitungen unterbrochen und über kreuz gebückt ums zu testen.
Hallo Marc, warum machst du dir so einen Stress mit dem Teil schau mal hier in der bucht 3.3V 5.5V FT232RL FTDI USB to TTL Serial Adapter Module for Arduino Mini EUR 3,44 eBay-Artikelnummer: 360737418482 lohnt das denn bei dem Preis chris
Indemfall setzte ich auf einen defekten Chip. --> PC funktioniert mit Breadboard (finde das reicht, um PC seitig das Problem auszuschliessen) -->Schema und Layout sollten OK sein.
Danke der Info. So nen ähnliches kleines Board habe ich hier auch liegen. Funktioniert außerdem ohne Probleme. ;) Jedoch brauche ich das für ein Projekt, bei dem alles auf eine Platine am Ende soll, daher steht dies leider nicht zur Option. Preis ist jedoch wirklich unschlagbar. Oky, ich denke es auch so langsam.... :( Dann wäre es schon der zweite den ich kaputt gemacht habe beim löten
Mach mal die Fuse raus. Könnte auch ein Kurzer sein, der das Gerät dann zur Abmeldung zwingt.
sprites schrieb: > wenn dann ESD nicht wärme... Das ist in 99.99% der Fälle nicht schuld. Wird aber sehr oft und gerne als Ausrede verwendet. Lg.
Ist eigentlich noch keinem aufgefallen, dass der TO einen FT232RL in SMD-Ausführung auf seiner Platine benutzt? Wie soll das denn im Breadboard gehen? Da gehen doch nur DIL-Chips. Da würde ich mal ansetzen und schauen ob da wirklich alles identisch ist.
Danke für die vielem Antworten... Fuse habe ich keine drin, die hatte ich nicht vorrätig und ist dementsprechend eine Brücke. Wegen ESD hatte in ein Anti-ESD-Armband an. Gut aufgepasst Logger, aber ich habe um den Baustein auf dem Breadboard zu nutzen mir eine Adapterplatine gebastelt, an der ich die Pin´s einzeln herausführe. Also so langsam denke ich der Chip ist kaputt durch mein unfähiges SMD-Löten. Jedoch irritiert mich, dass nach einer gewissen Zeit einer der LED´s (CBUS2) angeht. Ich habe mal mit den Tool USBview geschaut. sämtliche Parameter stehen dort auf 00x0.
Marc M. schrieb: > sämtliche Parameter stehen dort auf 00x0. Und was sagt USBview bei der Breadboard-Schaltung? Da hat man dann eine prima Referenz die funktioniert.
Gute Idee, mit dem funktionierendem haben ich noch nicht geschaut
Beim Löten sind die m.E. nicht besonders empfindlich. Ich habe einen billig erworbenen Vorrat der FT232RL auf Platinen, die ich bei Bedarf 'runterföhne. Nsch dem Einlöten habe ich dann auch schon die Chips falsch herum eingelötet - nochmal abgefönt und wieder verlötet. Die laufen bis heute einwandfrei.
Hm... ich fasse es aber mal so weit zusammen, dass bis auf nen nahe gelegenen Stützkondensator das Layout oky ist?! Test liegt auf GND und das Messe ich auch, Reset anzuschließen ist nicht nötig, jedoch finde ich merkwürdig, dass er sich resetet wenn ich mit 5V dran gehe.
Ist zwar unwahrscheinlich, dass das was bringt, aber ich würde das viele Zinn mit Litze entfernen, so das nur noch marginal Zinn an den Pads verbleibt und danach die Leiterplatte mit Spiritus und einer Zahnbürste reinigen. Dem Reset würde ich einen Widerstand 10k nach plus gönnen, auch wenn es unnötig ist. Manchmal passieren dabei echte Wunder. Zum Thema Löten: Manchmal ist es hilfreich mit einem Fön die ganze Platine vorzuwärmen. Welche Lötspitze man nimmt, ist häufig davon abhängig ob man anständiges Flussmittel benutzt. Das bisschen im Lötdraht reicht meist nicht wenn die Hitze über die Leiterbahnen und den Chip verschwindet. Paste kann da auch eine Alternative sein.
Neuster Stand: Drittes IC gelötet und habe sehr aufgepasst, kann nicht zu heiß geworden sein. Alle Kontakte sind hergestellt. Es muss am Layout liegen...
...oder der Schaltplan entspricht nicht der Schaltung vom Breadboard. Ist Q1 auch auf dem Breadboard? Ansonsten fällt mir auch nichts mehr ein.
Hi, Frage: sind Q2 und C6 noch am Layout vorhanden? Wenn ja, dann überbrück den PFET, bzw. häng das gate fix auf Masse. Welche Funktion hätte C6 haben sollen? Lg.
Vielen Dank noch mal für die vielen Ideen. Q1 gibt es nicht im Schaltplan, da haben ich beim Layouten mal zwei gehabt und einen gelöscht, ohne den Namen von Q2 anzupassen. An sich ist Q2 und C6 garnicht eingelötet, um so die Fehlerquellen zu minimieren. Habe mich nun dazu entschlossen diese Platine in den Müll zu schmeißen, da sie mittlerweile auch nicht mehr gesund aussieht. Werde heute versuchen ein neues Layout zu erstellen und das einmal hochladen, in der Hoffnung, dass der Fehler verschwunden ist. Vllt hat einer an dem neuen Layout ja dann auch Verbesserungsvorschläge.
Hi, würde mich einfach nach bestehenden & funktionierenden Layouts richten. Evt. würde ich auch darüber nachdenken, dass PCB dann fertigen zu lassen, gibt da ja recht günstige Anbieter.
Ja stimmt schon... Wollte diese Platine als art Prototyp nutzen, um zu schauen ob es funktioniert und gegebenenfalls werden auf der Platine noch Änderungen vorgenommen. Wollte auch mal testen wie das mit dem PFET funktioniert und so. Wenn das dann alles meinen Vorstellungen entspricht, wollte ich die Platine professionell fertigen lassen.
Marc M. schrieb: > Fuse habe ich keine drin, die hatte ich nicht vorrätig und ist > dementsprechend eine Brücke. Ja, dann mach mal die Brücke raus. Dann kannst Du einen Kurzschluß im weiteren Teil der Schaltung ausschließen.
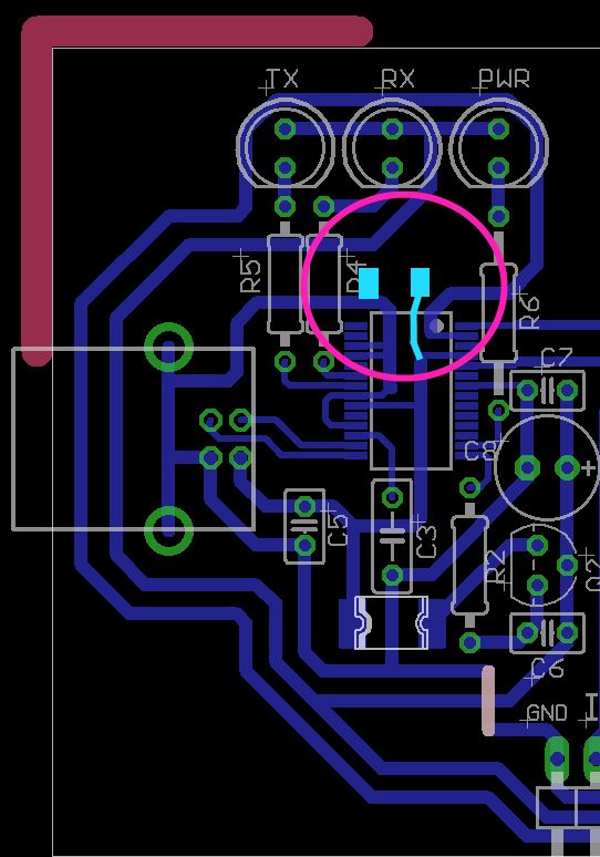
Mir ist aufgefallen, dass bei deinem Layout der Reset pin über eine lange Leiterbahn rund um die Platine herum an den Kondensator C4 führt,, fast wie eine Antenne. Hast du mal versucht, c4 nahe am FT232 zu verbinden?
Marc M. schrieb: > Vllt hat einer an dem neuen Layout ja dann auch Verbesserungsvorschläge. 1. Abblockkondensatoren!! (evtl. SMD MLC) 2. Evtl. den USB Schirm mit 1MOhm und 100nF auf Masse hängen und nicht direkt. 3. ernst oellers schrieb: > Reset pin über eine > lange Leiterbahn... lg.
Vielen Dank noch mal für die weiteren Tipps. Hat jedoch alles nichts geholfen. Entwerfe jetzt ein neues Layout. Habe mir mal beispielhaft den Arduino Nano angeschaut, jedoch ist mir dabei aufgefallen, dass der Test-Pin frei ist und nicht auf Masse gezogen wird. Dies irritiert mich jetzt ein wenig, da ich laut dem Datenblatt diesen auf Masse ziehen würde. Des Weiteren frage ich mich, warum DTR# über einen Kondensator mit dem Reset verbunden ist? Ich will den uC nicht über die USB-Schnittstelle programmieren, sondern über den ISP. Benötige ich den Reset dann?
Du hast doch ein funktionierende Referenz. Wenn es da läuft muss es ja auch auf der Leiterplatte funktionieren, es sei denn beides ist eben nicht identisch. Spricht eigentlich was dagegen, den C zwischen DTR und Reset mal zu Testzwecke bei beiden Aufbauten weg zu lassen und zu sehen, was dann passiert? Lange Leitungen auf der Leiterplatte, die dazu noch Impedanzoffen zu sein scheinen, sollte man ohnehin skeptisch sehen.
Ehrlich gesagt besteht der Testaufbau nur aus einem USB-Stecker, den FT232RL und den RX, TX Leitungen zum uC. Natürlich besitzt der FT232RL sämtliche Masse und +5V Anschlüsse, sowie den Kondensator von 3,3VOut auf Masse. Tests mit LED´s zur Signalisierung von RX und TX funktionierten auch.
Marc M. schrieb: > Ehrlich gesagt besteht der Testaufbau nur aus einem USB-Stecker, den > FT232RL Also nix mit Breadboard, Adapter usw.? Und von diesem Stecker hast du dann die Schaltung? Na, da wirst du dann wohl irgend was verkehrt gemacht haben.
Habe jetzt mal den Schaltplan, sowie die Leiterbahnführung überarbeitet. Bin dankbar für jeden Verbesserungsvorschlag, da ich mir sicher sein will, dass es auch funktioniert. Bin mir auch nicht ganz sicher wegen der Belegung des miniUSB-Steckers. Schon mal Danke...
Wo bekommt denn VUSB seine Spannung her?
TXD vom FT232 muss mit RXD vom µC verbunden werden. Im Schaltplan hast du TXD auf TX gelegt.
Oh mein Fehler, habe vergessen den Namen von VUSB noch sichtbar zu machen. VUSB kommt vom USB Stecker und hängt noch vor der FUSE. Danke help, habe direkt mal TX und RX richtig verbunden. Hat einer die Belegungen des USB Steckers überprüfen können? Bin mir eigentlich sicher das es so richtig sein müsste.
Ich habe jetzt das Layout hoffentlich endgültig fertig. Wäre cool wenn ihr mal drüber schauen könntet. Schon mal Danke und noch ein schönes Wochenende...
Ist das Absicht, dass AREF direkt auf GND geht?
Außerdem sollte man die großen, nicht verbundenen Flächen meiden. Das sind Antennen!
tommy schrieb: > Ist das Absicht, dass AREF direkt auf GND geht? Ui, ui, ui. Da bin ich mal gespannt, ob der uC da noch anspringt. Könnte aber gehen...
tommy schrieb:
> Ist das Absicht, dass AREF direkt auf GND geht?
=> Ja, da ich AREF nicht benötige und immer dann lege ich AREF auf GND.
Bisher ging das immer. Soll man diesen dann lieber frei lassen?
Die Flächen sollte ich dann besser mit GND verbinden? Habe diese Flächen
bewusst eingefügt gehabt.
Hallo, die Beschaltung ist mWn nicht konsistent bei der Atmega-Reihe. Normalerweise hängt man ein 100nF Kerko an AREF und GND wenn man es nicht benötigt. Das sollte aber im Datenblatt nochmal genauer stehen. Willst du die Platine wieder selbst machen? Entsprechend kannst du die entweder so lassen um "Säure zu sparen" (schlechter) oder auf Masse legen (besser).
UPDATE: Habe inzwischen die neue Platine gefertigt. Es erscheint immer noch der selbe Fehler.... Windows sagt, Fehler 43!
Marc M. schrieb: > Habe inzwischen die neue Platine gefertigt. > Es erscheint immer noch der selbe Fehler.... > Windows sagt, Fehler 43! Dann mach ein echtes Bread-Board und lies dir über die Suche andere Beiträge durch. Ist ja nicht das erste mal, dass es mit dem FT232RL Probleme gab. Marc M. schrieb: > Habe inzwischen die neue Platine gefertigt. Wenn du so ein Schmarn machst, kann man dir nicht helfen. Erst bringt man mal eine Bread-Board-Schaltung zum laufen und DANN macht man eine Platine.
Kann es sein, dass deine FT232 chips so programmiert sind, dass sie einen externen Taakt erwarten? Im Datenblatt ist mir folgender Satz aufgefallen: "The FT232R will fail to operate when the internal oscillator has been disabled, but no external oscillator has been connected." Häng doch einfach mal nen externen Takt dran, bevor du etwas in die Tonne trittst.
Hi, Blöde Frage, aber hast du schon bei anderen PCs getestet? Anschlusskabel getauscht? Linux, Windoof oder OSx? Überall der gleiche Fehler? Lg.
Vielen Dank für die viele Hilfe, habe inzwischen den funktionierenden Chip vom Breadboard auf die Platine gelötet und siehe da, es funktioniert!!! Jetzt stellt sich mir die Frage ob die anderen Chips nur billige Fakes waren (Bei ebay bestellt), oder ernst olleres > Kann es sein, dass deine FT232 chips so programmiert sind, dass sie > einen externen Taakt erwarten? Im Datenblatt ist mir folgender Satz > aufgefallen: > > "The FT232R will fail to operate when the internal oscillator has been > disabled, but no external oscillator has been connected." recht hatte. Wenn ich dafür Zeit habe, werde ich mal einen der alten bereits abgetöteten Chips auf eine Adapterplatine löten und schauen ob diese mit einem externen Quarz funktionieren.
Mit einem gefälschten FT232 hatte ich schon 'mal die Ehre. Der wurde jedoch vom PC erkannt. Nur die serielle Kommunkation hat nicht funktioniert.
Bitte melde dich an um einen Beitrag zu schreiben. Anmeldung ist kostenlos und dauert nur eine Minute.
Bestehender Account
Schon ein Account bei Google/GoogleMail? Keine Anmeldung erforderlich!
Mit Google-Account einloggen
Mit Google-Account einloggen
Noch kein Account? Hier anmelden.












