Hallo Zusammen! Ich habe einen ATMega 32 mittels AVR Board und AVRisp mk2 Programmiert. Auf dem Board Funktioniert alles super. Nur wenn ich nun meine eigene Platine mache Rührt sich der ATMega nicht mehr. AVCC und VCC sind auf 5V. Reset ist auf High gezogen. Beide Ground sind verbunden. Alle nicht benötigten Pins sind auf Input und PullUp per Software geschaltet wie es auch im Datenblatt steht. Es geht nur um Pulsweitenmessung und PWM Ausgabe. Anbei ein Foto. Habe auch bereits einen Kondensator zwischen Reset und Gnd geschaltet um kurzen Reset auszulösen. Ich komme nicht dahinter warum am AVR Board alles Funktioniert und auf der Platine nicht. Was muss ich noch beachten, beschalten? Danke für eure Hilfe
Hast du auch die obligatorischen 100nF Kondensatoren an der Versorgung des Atmega? Was für eine Taktquelle nutzt du und wie sind die Fuses?
Bau den Abblockkondesator (100nF) so nah wie möglich an den Versorgungspin. Wenn es dann immer noch nicht funktioniert, dann wirds wohl an dem Rest der Schaltung liegen.
Ok,werde ich heute versuchen. Aber grundsätzlich sollte der Rest Funktionieren?
Hab alles auf einem Steckbrett aufgebaut. Verbindungen und Durchgang gechackt.
Hi
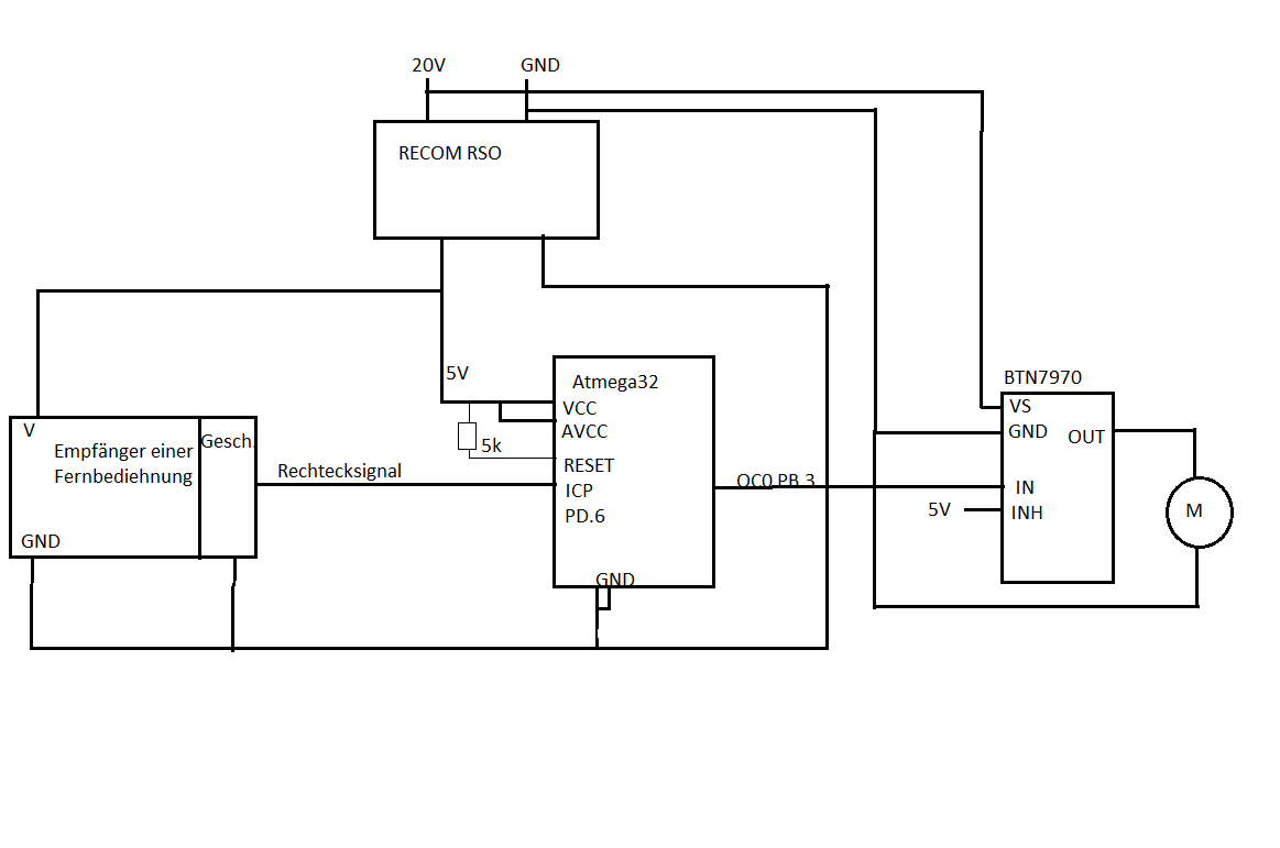
>Komplette Schaltung!
Wenn der RECOM ein isolierterter Typ ist, ist der GND-Anschluss vom BTS
falsch.
MfG Spess
spess53 schrieb: > GND-Anschluss vom BTS falsch. GND wäre richtig, nur die Steuerleitung des uC hat kein Potentialbezug. Als soforthilfe könntest du beide GND zusammenschalten, dann sollte es funktionieren. Wenn galvanische Trennung sein muss, dann muss man das anders machen.
Danke, Funktioniert jetzt alles. Es war ein externer Oscillator eingestellt. Also die Fuses passten nicht. Kennt sich jemand mit dem BTN7970 aus? Habe diesen als Halbbrücke aufgebaut und es Funktioniert auch aber der Motor wird über die Freilaufdiode Kurzgeschlossen und Bremst. Oder sehe ich das Falsch?
Bitte melde dich an um einen Beitrag zu schreiben. Anmeldung ist kostenlos und dauert nur eine Minute.
Bestehender Account
Schon ein Account bei Google/GoogleMail? Keine Anmeldung erforderlich!
Mit Google-Account einloggen
Mit Google-Account einloggen
Noch kein Account? Hier anmelden.

