Hallo, neben meinem Hauptprojekt wurde ich gefragt ob ich für jemanden einen FM Sender zusammen basteln könnte. Der Bau selber sollte ja keine Straftat darstellen. Ich habe nun einen Schaltplan hierzu gefunden. Dieser soll 15 W am Ausgang haben. Was heisst das? Was würde man hiermit für eine Sendeleistung / Reichweite erzielen? Danke euch.
Kommt alles auf Antenne und Standort an: http://senderbau.egyptportal.ch/reichweite.htm Tabelle unten. Zu den Folgen werden sich gleich die Funkamateure mit dem üblichen Programm melden, bis dahin http://www.radioforen.de/index.php?threads/piratensender-und-regtp-eine-sachliche-betrachtung.8485/ >Man kann bei Normalverdienern etwa mit folgendem Rahmen rechnen: > Illegaler Hausrundfunk: 0-500 Euro > Dorfsender; großflächige AM-Sender: 1000-3000 Euro. > SWR3 Ortssender großflächig überlagern: 10000-2 Mio. Euro.
Wie weit ? Auf dem Steckbrett. Auf einer Platine ? Hui, sowas ist etwas völlig anderes. Da gibt es ganz andere verdrahtungstechnische Punkte die zu beachten sind. Nachdem das alles gelöst ist, kannst du fragen wie weit es geht, wenns geht.
Tobias N. schrieb: > Hallo, > > neben meinem Hauptprojekt wurde ich gefragt ob ich für jemanden einen FM > Sender zusammen basteln könnte. Der Bau selber sollte ja keine Straftat > darstellen. > > Ich habe nun einen Schaltplan hierzu gefunden. Dieser soll 15 W am > Ausgang haben. Was heisst das? Was würde man hiermit für eine > Sendeleistung / Reichweite erzielen? > > Danke euch. Das Betreiben und Testen ist illegal. Und man sollte sich bewusst sein, dass ein ungetesteter Sender durchaus eine ganz schöne Dreckschleuder sein kann (Stichwort Oberwellen) ;-) Allerdings lohnt sich selber bauen nicht. Auf Ebay bekommt man komplette PLL-geregelte stereo UKW-Sender für wenig Geld. Teils sogar mit mehr Sendeleistung. Das man sowas in Deutschland tunlichst nicht betreiben sollte dürfte klar sein!
nochwas zur Reichweite: Ein Faktor von 4 der Sendeleistung bewirkt lediglich eine Verdoppelung der Reichweite. Also wenn du bei 4W nur 1km weit kommst, so brauchst du 16W um 2km weit zu kommen. Und du brauchst 64W um 4km zu kommen usw...
Du musst keine Angst haben, dass du dich strafbar machen wirst. Da wird sehr schnell magischer Rauch aus deiner Schaltung kommen. 15W im UKW Bereich sind nicht ganz trivial zu erzeugen.
Soweit ich weiss : Erlaubt ist ein Prüfsender mit wenigen mWatt. Jedenfalls wenn Du eine Funklizenz hast.
Er will einen Radius von 5-6km erreichen. Der Illegale Punkt ist klar, ihm aber egal da er nur 1-2 mal pro Monat für etwa 15-20 min etwas senden will. Ka was er genau vor hat.
OAmp schrieb: > Soweit ich weiss : Erlaubt ist ein Prüfsender mit wenigen mWatt. > Jedenfalls wenn Du eine Funklizenz hast. Viel schlimmer sind die die eine Ahnung haben aber trotzdem so einen murks schreiben.
Hi Tobias, du weist vielleicht, dass die Bundesnetzagentur life verschiedene Frequenzen beobachtet ? Und z.B. die Grenzwerte der Mobilfunk(-relais)stellen können online betrachtet werden ! Somit können die bei auftauchen einer Störung sehr schnell diese triangulieren.
>du weist vielleicht, dass die Bundesnetzagentur life verschiedene >Frequenzen beobachtet ? Auch in der Nähe von Hemer?
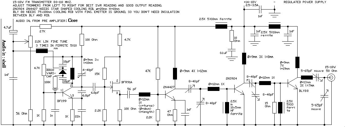
Hi Tobias! Da Du auch einen Schaltplan gepostet hast, würde ich gern einige Anmerkungen dazu machen: 1) Das Teil sendet nur in mono- ziemlich oll für einen Sender dieser Leistung 2) der BFR91a ist kein JFET, wie es im Plan steht; Du solltest also überprüfen, was gemeint da ist 3) das Teil verwendet einen Class C Verstärker im Ausgang, der massig Oberwellen erzeugt; falls Du tatsächlich vorhast, dieses Ding in Betrieb zu nehmen, dann mußt Du dringend den Ausgang bandpaßfiltern (mit mehreren Pi-Gliedern), sonst störst Du zahlreiche Bänder 4) Die Varactordiode ist nicht symmetrisch (zwei gegensinnig mit Modulationssignal am Kontaktpunkt), was (leichte) Frequenzverzerrungen verursachen wird. 5) Du mußt verhindern, daß der Oszillator sich bei Temperaturänderungen verstimmt (thermisch gut von Umgebung isolieren) 6) Wenn Du die Leistungstransistoren nicht ausreichend kühlst, werden sie schnell/sofort kaputtgehen 7) Wenn Du das Teil ohne richtige Last betreibst (50 Ohm Antenne/Dummy), wird die Endstufe kaputtgehen 8) das Design scheint ziemlich alt zu sein; einige der Teile dürften schwer zu bekommen und/oder teuer sein. 9) Weißt Du, wie man so ein Teil richtig abstimmt? 10) Wenn Du die Stufen nicht richtig schirmst, wird sich das Teil vermutlich selbst anregen und auf zahlreichen Frequenzen schwingen Falls die Geschichte mit Deinem Kumpel stimmt, würde ich ihn fragen, was er genau will und eine besser passende Lösung ermitteln, die weniger aufsehen verursacht. Überleg Dir auch, was Dein Kumpel wohl sagen wird, wenn man ihn mit dem Teil erwischt. Paß auf, daß Du Dir da keinen Ärger einhandelst. Wenn Du definitiv einen solchen Sender bauen willst, dann solltest Du zuerst lernen, nach welchen Kriterien man so ein Ding entwirft und es dann mit moderneren Teilen selbst entwickeln. Für erste Tests kannst Du die Endstufe weglassen (oder nur teilweise aufbauen). Ein gutes Buch zum Thema ist "Complete Wireless Design". Bau das Teil dann gleich mit Stereomodulation und PLL. Viele Grüße & viel Erfolg flipsi
Also im Flugfunk deckt man mit 50W Sendeleistung locker ein Gebiet in der Grösse Oberösterreichs ab. AM bei etwa 120MHz und keinen Hindernissen dazwischen (Boden-Board) Christian_RX7
>neben meinem Hauptprojekt wurde ich gefragt ob ich für jemanden einen FM >Sender zusammen basteln könnte. Der Bau selber sollte ja keine Straftat >darstellen. Wie bescheuert muss man eigentlich sein um über so was auch nur nachzudenken?
Ich hab mal einen Pruefsenden mit einem Duzend Milliwatt gebaut, er kam ein paar km weit. Dh 15km ist grobes Geschuetz.
Selbst im UKW Bereich, mit quasioptischer Ausbreitung hat die Ausgangsleistung (praktisch) nur relativ wenig Einfluss auf die Reichweite. Wesentlich sind dafür vielmehr der Standort der TX und RX Antenne, der Gewinn der jeweiligen Antennen und (in der Praxis) auf wie stark belegt die Frequenz ist. 5 KW reichen manchmal nicht mal aus um eine Großstadt 100% zu versorgen und manchmal geht es mit mit einigen Watt problemlos über eine Diztanz welche größer als 100 Kilometer ist. Wesentlich wichtiger als die Sendeleistung ist der Antennenstandort des Senders und eine freie Frequenz - und genau daran mangelt es im Analogen UKW Rundfunk, außerdem soll ja auch der mobile Empfang sichergestellt werden (Auto) daher die oft hohen Sendeleistungen und vielen verschiedenen Senderstandorte der Rundfunkprogramme. Einer der Hauptvorteile des Digitalen (terrestischen)Rundfunk liegt darin das Gleichwellenbetrieb nicht nur möglich sondern auch Vorteilhaft ist. Bastler
Rechtschreibkommentare bitte unterlassen - leider kann mann als Gast seinen abgeschickten Beitrag nicht mehr verändern. Bastler
__gb__ schrieb: > Auch in der Nähe von Hemer? Ja, im ländlichen Raum lässt sich trotz der Berge des Suaerland gut orten. Für die Bundesnetzagentur kein Problem.
Besonders wenn Du in den Flugfunkbereich hinein gerätst, wird die Sache schnellstens angemessen - und im Computer gespeichert. Und da man mit Störungen des Flugfunks Lebensgefahr hervorruft, wird selbst "gelegentlicher" Funkbetrieb schnell aufgespürt sowohl durch Peilung als auch durch Durchforstung der Daten. Dann herzlichen Glückwunsch und Alles Gute im daraus folgenden Strafverfahren. Wie oben: mit einigen W Sendeleistung kann man den Flugfunk in einigen -zig km Umkreis stören, da es ja keinen Horizont zum Abschatten des Signals gibt.
lutzi schrieb: > Das Betreiben und Testen ist illegal. An einer Dummyload darf er durchaus testen (und sollte man auch vor der Inbetriebnahme!). Strafbar macht man sich nicht, aber die Schadenersatzforderungen, die irgendein dadurch gestörter Privatheinisender ggf. geltend machen könnte, weil er sich in seinen Werbeeinnahmen geschmälert sieht, möchte ich nicht haben (zusätzlich zur Ordnungsstrafe und dem Messeinsatz der BNetzA). Christian Kreuzer schrieb: > Also im Flugfunk deckt man mit 50W Sendeleistung locker ein Gebiet in > der Grösse Oberösterreichs ab. Allerdings ist da die Bandbreite geringer. Trotzdem ist man mit 15 W auch in WFM bei geeignetem Antennenstandort schon ein Stückchen zu hören. Das Schlimme jedoch: selbst, wenn einen die gewünschten Empfänger ob ihrer Bandbreite und schlechten Empfindlichkeit schon nicht mehr aufnehmen können, die BNetzA kann natürlich viel schmalbandiger messen (und lokalisieren). __gb__ schrieb: >> du weist vielleicht, dass die Bundesnetzagentur life verschiedene >>>Frequenzen beobachtet ? > > Auch in der Nähe von Hemer? Im gesamten Bundesgebiet. Stichwort: ortsfeste Peiler. Die Dinger orten sowas in Sekundenschnelle. Es gab hier mal vor einiger Zeit eine Beschreibung eines (offenbar) Insiders, wie diese Anlagen aufgebaut sind und was sie können. Das heißt natürlich nicht, dass die Kollegen dort sofort losrennen müssen, aber in dem Moment, wo irgendjemand "Empfindliches" dadurch gestört wird, werden sie gewiss schnell bei der Hand sein (und bei 15 W kann eben auch schon eine Oberwelle heftig reinschlagen in einen anderen Funkdienst).
Hi, Jörg Wunsch schrieb: > Strafbar macht man sich nicht, aber die Schadenersatzforderungen, die > irgendein dadurch gestörter Privatheinisender ggf. geltend machen > könnte, weil er sich in seinen Werbeeinnahmen geschmälert sieht, möchte > ich nicht haben (zusätzlich zur Ordnungsstrafe und dem Messeinsatz > der BNetzA). Doch, er macht sich bei einem Illegalen Betrieb des Senders schon "strafbar". Wenngleich das reine Senden ohne Frequenzzuteilung natürlich keine "Straftat" mehr ist sondern nur noch eine Ordnungswidrigkeit. Für die OWI kann er "bestraft" werden, also macht er sich "strafbar". ISt aber Wortklauberei ;-) Wobei man sich aber durchaus durch senden mit so einem Sender immer auch in die Fänge des Strafrechts begeben kann. Der reine Sendebetrieb ohne Frequenzzuteilung ist wie gesagt eine reine OWI. Das ist aber nur für den Fall das nichts weiter passiert! Wenn man nun bewusst oder unbewusst Anwendung wie den Flugfunk, Bahnfunk oder BOS Funk erheblich stört kann der Staatsanwalt da auch ganz schnell eine zusätzliche Straftat raus machen die das reine Schwarzsenden als harmlos im Vergleich aussehen lässt. ISt ähnlich wie das illegale Abbrennen von (für jedermann legalen) Feuerwerksartikeln. Wenn ich ausserhalb der erlaubten Zeiten eine Feuerwerksrakete oder Böller abbrenne ist das erstmal nur eine OWI deren Strafmaß bei Ersttätern normalerweise recht milde ausfällt. Selbst in Fällen wo das hochoffiziell wegen eines Missverständnisses durch die Ämter (Polizei, Staatsanwaltscht, Kreis, Kommune) gereicht wird kann dann am Ende eine "mündliche Verwarnung" am Telefon stehen. Wenn aber durch die noch heissen Reste des Feuerwerkskörpers im Hochsommer dann das trockene Buschwerk oder gar einen Schuppen/Scheune in Flammen aufgeht ist man bei der selben Handlung wegen der Straftat "fahrlässige Brandstiftung" dran und die Strafe für die Urspungliche Handlung fällt kaum noch ins Gewicht. (Wohl aber die Tatsache das es eine verbotene Handlung war) Und genauso ist es auch bei dem Schwarzsenden: Das reine Schwarzsenden ist immer eine OWI und KANN mit einer unter umständen saftigen Geldbuße plus Einforderung der Ermittlungskosten geahndet werden. Bei Illegalem Radiobetrieb sind auch noch Regressforderungen evtl. gestörter Sender und nicht zu vergessen der GEMA möglich! (Das ist aber beides dann Zivilrecht) Wenn man aber andere sicherheitsrelevante Funkdienste vorsätzlich oder auch nur durch miese Technik Fahrlässig stört kann der Staatsanwalt da ganz schnell eine zur OWI zusätzliche Straftat drin sehen. Jörg Wunsch schrieb: > _gb_ schrieb: >>> du weist vielleicht, dass die Bundesnetzagentur life verschiedene >>>>Frequenzen beobachtet ? >> >> Auch in der Nähe von Hemer? > > Im gesamten Bundesgebiet. Stichwort: ortsfeste Peiler. Die Dinger > orten sowas in Sekundenschnelle. Ja, automatische Peilstationen die das Spektrum breitbandig beobachten sind über das ganze Bundesgebiet an exponierten Standorten wie beispielsweise auf Fernsehtürmen verteilt. Die Bedienung erfolgt Fernbedient von zentralen Standorten aus. (Es wurde bei der BNETZA massiv umstrukturiert, früher war z.B. wohl bei Krefelt die zuständige Einrichtung für NRW von wo aus 24h/Tag die Bedienung erfolgen konnte. Ob das immer noch so ist kann ich nicht sagen.) Durch die meist Exponierte Lage können die vom Prinzip jedes nur etwas stärkere Signal auffangen. Die "mobilen" Fahrzeuge fahren dann nur noch raus um im Nahfeld den Verursacher definitv Dingfest zu machen. Oder halt bei Störmeldungen... Eine (evtl. unvollständige) Liste der automatischen Stationen findest man beispielsweise hier: http://www.do2jmg.de/datagalerie/Amateurfunk/Funkkontrollmessstellen_der_Bundesnetzagentur.jpg Wobei natürlich zu sagen ist das zwar fast jedes Signal empfangen wird, aber es erst einmal nichts bedeutet da ja erst einmal nicht bekannt ist ob es eine legale oder illegale Aussendung ist. Ein "Schwarzfunker" der z.b. auf einer Regulären Betriebsfunkfrequenz ohne Zuteilung sendet wird da beispielsweise nicht weiter auffallen. Erst wenn sich Jemand darüber beschwert. Ein sauberes Radiosignal von einem Schwarzsender muss auch nicht sofort nur dadurch das die Peiler es empfangen können Alarm auslösen. Wenn aber erst einmal bekannt ist das auf einer Frequenz ein Schwarzsender aktiv ist geht es ganz schnell. Da ist die Grobpeilung in wenigen Sekunden erfolgt und die mobilen KFZ machen den Sack dann zu. Und falls man ein sehr auffälliges (dreckiges) Signal aussendet oder auch auf einer Frequenz abstrahlt auf der ein solches Signal gar nicht auftauchen darf (auch ungewollt, siehe Oberwellen) so kann das durchaus auch ohne vorherige Störmeldung festgestellt werden. Ausserdem sei noch darauf hingewiesen das es nicht nur den Prüf- und Messdienst (PMD) der BNETZA gibt sondern das die Polizeibehörden der Länder üblicherweise eigene Messdienste unterhalten die ebenfalls Zugriff auf die Peildaten haben. Diese werden u.a. von sich aus aktiv wenn der BOS Funk gestört wird. Da die Überwachung des BOS Funks nur eine von vielen Funktechnischen Aufgaben dieser Einheiten ist und die neben dieser Aufgabe -abhängig von Bundesland zu Bundesland- auch für sehr viel delikatere Aufgaben im Polizeilichen Alltagsgeschäft eingesetzt werden (mehr sei dann mal der Phantasie überlassen...) sind hier unter Umständen die Reaktionszeiten noch kürzer und voll getarnte Messfahrzeuge die Regel. Also nichts mit großen Antennen am auffällig beschrifteten Bulli. Da kann auch der unauffällige PKW ohne erkennbare Anbauten die Peilung übernehmen. Da das 3m Radioband "unten" vom immer noch aktiven 4m BOS Band und "nach oben" vom höchst kritischen Flugfunkband begrenzt wird ist auch mit diesen Einheiten ein Kontakt bei schlechter Technik nicht so unwahrscheinlich wie so manch einer denkt. Und -um auf die Technik zurückzukommen- der Obige Schaltplan ist für den Zweck eines UKW Rundfunksenders komplett unbrauchbar. Auf 100MHz mit einem unstabilisierten und direkt modulierten Oszillator zu arbeiten geht einfach schief. Selbst bei gutem Abgleich wird das Ding verzerren und besonders bei der Frequenz "laufen" wie sau. Bei schlechtem Aufbau oder auch nur schlechtem Abgleich ist das dann nichts anderes mehr als ein Breitbandiger Störsender von dessen Sendeleistung nur noch ein Bruchteil auf der Gewünschten Frequenz herauskommt und sich die restliche Leistung auf viele Frequenzen verteilt. Dann hat man zwar 15 Watt Summenleistung, aber nur 3-4 werden auf der Zeilfrequenz abgestrahlt, die anderen 11 Watt verpuffen im besten Fall, werden aber vermutlich eher für eine schnelle Entdeckung und schärfere Strafe sorgen. Wenn man schon auf 3m länger als ein paar Sekunden zum Test senden will, dann führt kein Weg an einem Quarzstabilisierten Sender ( mit passendem Kanalquarz oder zeitgemäßer mit PLL) vorbei. Beim Aufbau des Leistungsteils - insbesondere wenn dies mit diskreten Transistoren erfolgen soll - ist auch noch viel Geschick beim Layout und Aufbau erforderlich. Das ist bei höheren Leistungen auch für alte HAsen immer wieder eine Herausforderung! Und wenn ich mir die Ergebnisse des TE in dem anderen Thread anschaue, so muss ich zwar anerkennen das er sich bemüht und auch wohl Fortschritte erkennbar sind, aber vom nötigen Wissenstand um eine mehrstufige 3m Endstufe erfolgreich aufzubauen ist er alleine beim Layout noch Jahre entfernt! Wenn ich in einer solchen Situation wie der TE wäre und es dann trotz aller Widrigkeiten einfach nicht lassen könnte einen Sender mit einer Rechweite die über das Nachbargrundstück hinausgeht zu basteln, dann würde ich mir vielleicht überlegen mir einen fertigen FM Modulator zuzulegen, schauen das ich ein integriertes Hybrid-Endstufenmodul wie dem BGY32D aus einem 4m Betriebsfunkgerät (möglichst billiges natürlich) bekommen kann, das ganze zusammenzuschalten (ggf. ist eine Vorverstärkerstufe notwendig) und dann auf jeden Fall natürlich noch gute Oberwellenfilter für den Ausgang vorsehen... Diese Hybridmodule regeln zwar über ~100MHz deutlich ab, darunter sind mit einem Modul aber durchaus 10 Watt drin, nahe der unteren Bandgrenze auch 15Watt. Aber wir wollen hier natürlich keine Tipps für illegale Aktivitäten geben ;-) Gruß Carsten
Wie lang brauchen die Peilstationen eigentlich, um eine Frequenz anzupeilen? Arbeiten die noch mit Superheterodyne-Empfängern, wo nur eine Freuenz/zeit angepeilt werden kann oder haben die Empfänger, welche das gesamte Spektrum sampeln und dann mittels FFT den gesammten Frequenzereich untersuchen können? Im ersten Fall könnte man doch eigentlich mittels Frequequenz-Sprung Spread Spectrum unbemerkt mit viel Leistung senden, im 2. Fall eher weniger
murksi schrieb: > Wie lang brauchen die Peilstationen eigentlich, um eine Frequenz > anzupeilen? Mit beispielsweise sowas wie im Link zu sehen arbeiten die Mobil. Wie das Stationär aussieht ist mir nicht bekannt. http://www.cmv.de/produkte/ida-3106.html __gb__ schrieb: > Auch in der Nähe von Hemer? Ja, auch dort, hier würde wohl eine Kreuzpeilung zwischen Radvormwald, Dortmund und Recklinghausen ausreichen um den Störer bis auf wenige Meter zu orten. Der Rest wird dann Mobil erledigt. Hier eine Liste der Stationären Peilanalgen in Deutschland. http://www.do2jmg.de/datagalerie/Amateurfunk/Funkkontrollmessstellen_der_Bundesnetzagentur.jpg
Nunja, die nutzung eines Funkturmes und lizenz geht in die tausenden euros. Er meinte bei der geringen Chance erwischt zu werden wäre es billiger wenn die ihn nach 6/7 monaten erwischen anstatt er sich überall einmietet und da dann noch laufzeitverträge hat.
Tobias N. schrieb: > Er meinte bei der geringen Chance erwischt zu werden Jeder braucht halt seinen Nervenkitzel. Die einen springen aus einem Flugzeug, die andere fahren Rennen, wieder andere klettern die Eiger Nordwand hoch. Naja, dein Kumpel braucht halt den Kick von den Behoerden angepeilt zu werden. :=)
Carsten Sch. schrieb: > Für die OWI kann er "bestraft" werden, also macht er sich "strafbar". > ISt aber Wortklauberei ;-) Ja, als "strafbar" versteht man in der Juristerei normalerweise etwas, was im Strafgesetzbuch als Straftat eingestuft wird (Vergehen oder Verbrechen). Jemand, der falsch parkt, macht sich ja in diesem Sinne auch nicht strafbar. Aber richtig ist natürlich, dass neben der Ordnungswidrigkeit (auf die allein schon recht heftige Obergrenzen angesetzt sind) durchaus die Möglichkeit besteht, sich parallel noch einer Straftat schuldig zu machen, beispielsweise eines gefährlichen Eingriffs in den Luftverkehr oder dergleichen. Tobias N. schrieb: > Er meinte bei der geringen Chance erwischt zu werden wäre es billiger Bei der Bemessung des Ordnungsgeldes gilt der Grundsatz, dass ein durch die Ordnungswidrigkeit entstandener wirtschaftlicher Vorteil in jedem Fall durch die Höhe des Ordnungsgeldes überstiegen werden soll. Es kann also eigentlich nicht billiger werden, wenn man damit erwischt wird. Das ist ja hier nicht der Bußgeldkatalog des Straßenverkehrs, bei dem man von vornherein weiß, dass auf eine bestimmte Ordnungswidrigkeit maximal 10 oder 20 Euro stehen.
nun denn, schaut mal auf youTube da wird alles vorgestellt und es gibt Anleitungen für alle erdenklichen Ausführungen und Leistungen. Und wen sich der ambitionierte Selbstbauer von Empfängern mit Hochleistungs Diodenringmischern beschäftigt benötigt er auch Lo-Leistungen mit denen sich so einiges an QRM erzeugen lässt, und auch wird. Das ist ein weites Feld das es hier zu betrachten gilt. Da kann es nur einen Hinweis an Tobias N. aus diesem Forum geben und der sollte heißen „Lass die Finger davon!" Gruß Gerd.
Tobias N. schrieb: > Er meinte bei der geringen Chance erwischt zu werden wäre es > billiger Durchaus ein praktikabler Ansatz, wenn man sicherstellt, dass man den Eigentümer des Senders nicht so schnell finden kann... Wenn man es geschickt macht, dann sieht das hochoffiziell aus und jeder glaubt, dass das alles so sein muss. Idealerweise auf einem geeineten Berg mit guter Sichtverbindung aufstellen. Die Musik kann man als MP3 auf einer Speicherkarte bequem anliefern... Basteltipp: Sender und Autoakku in eine Zarges-Kiste (gibt auch billige, chinesische Nachbauten) und als Antennenmast 10m verzinktes Stahlrohr. Ordentlich abspannen, Antenne dran und fertig. Abrunden kann man das ganze noch mit einem Hinweisschild, das das Gerät als ein Forschundsprojekt der xyz-Uni in Buxdehude ausweist... ...bei der Sendeleistung würde ich allerdings auf maximal 5W runtergehen, sonst wird der Akku zu schnell leer.
Schreiber schrieb: > das das Gerät als ein Forschundsprojekt der xyz-Uni in Buxdehude > ausweist... Weil die auch üblicherweise im Rundfunkband senden … Was ich nicht verstehe: warum kann der Auftraggeber nicht einfach ganz legal mit einem Sack voller PMR446-Geräte arbeiten? Von einem entsprechend guten Antennenstandort (den braucht man sowieso) schafft man damit die gewünschte Distanz locker mit den zugelassenen 500 mW.
Jörg Wunsch schrieb: > Weil die auch üblicherweise im Rundfunkband senden … Es geht hier um den arglosen Wanderer, den Jäger und den örtlichen Förster. Die sollen keinen Verdacht schöpfen, sondern die Kiste einfach stehen lassen. Gegen den Gilb mit Peilwagen hilft sowas natürlich nicht.
UKW senden ist strafbar, das ist klar. Aber wenn du dann noch GEMA Lieder sendest, auweia :)
Hi, Jörg Wunsch schrieb: > Carsten Sch. schrieb: >> Für die OWI kann er "bestraft" werden, also macht er sich "strafbar". >> ISt aber Wortklauberei ;-) > > Ja, als "strafbar" versteht man in der Juristerei normalerweise etwas, > was im Strafgesetzbuch als Straftat eingestuft wird (Vergehen oder > Verbrechen). Jemand, der falsch parkt, macht sich ja in diesem Sinne > auch nicht strafbar. Das Problem ist das "sich strafbar machen" überhaupt nicht als Begriff in der "Juristerei" definiert ist wie es beispielsweise Begriffe wie "Straftat, Vergehen, Verbrechen usw." sind. Damit ist die Auslegung eine rein Umgangssprachliche. Und laut Duden umfasst das alle Gesetzesverstösse für die man belangt werden kann. Auch die Ordnungwidrigkeiten... (Und rein formal damit auch das Falschparken) Wobei es sich aber wie gesagt um Wortklaubereien handelt, für den "normalen" Bürger kommt es weniger auf die Formale Definition als auf die schwere der möglichen Strafe an. Beim Parkverstoss für 5 Euro wird daher wohl niemand von "strafbar machen" sprechen, bei einem Verstoss dessen möglicher Strafrahmen den gegenwert mehrerer Arbeitsjahre erreichen KANN aber wohl schon. Tobias N. schrieb: > Nunja, die nutzung eines Funkturmes und lizenz geht in die tausenden > euros. Er meinte bei der geringen Chance erwischt zu werden wäre es > billiger wenn die ihn nach 6/7 monaten erwischen anstatt er sich überall > einmietet und da dann noch laufzeitverträge hat. Nutzung von Funktürmen ist SEHR SEHR Teuer. Deshalb werden die auch immer leerer!. Wer kann haut vom Funkturm ab. Es ist auf vielen Türmen nicht mehr viel mehr drauf als die Anwendung für die der Turm gebaut wurde. (Die Idee die Variablen Kosten UND die Fixkosten von so einem auf alle Nutzer abhängig vom Flächenverbrauch gleichmäßig umzulegen funktioniert einfach nicht so wie ursprünglich bei der Privatisierung der DFMG (Tocher von Telekom) gedacht da selbst eine kleine Antenne auf einem Turm (egal ob voll oder leer) durch die hohen Fixkosten unverschämt teuer wird. Aber niemand zwingt dich einen Funkturm der DFMG zu benutzen. Man kann sich auch selbst einen geeigneten Standort suchen. Aber die technische Seite ist bei einem Radiosender sowieso nur das kleinste Problem. Viel teurer sind die rechte an den Musikstücken (GEMA!) und die ganzen Medienrechtlichen Auflagen die man erfüllen muss. Und zur Chance erwischt zu werden: Wenn jemand just for fun etwas Kinderradio macht und sich dann daran erfreut das er ein paar Strassen weit sendet sind die Chancen erwischt zu werden in der Tat recht klein wenn das Signal sauber genug ist (FILTER!). Wenn man aber mit so einem freischwingen Breitbandoszillator auf Sendung geht oder aber mit größerer Sendeleistung anfängt Radioähnlichen Betrieb für eine ganze Kleinstadt (oder gar noch größer) zu machen steigt die Wahrscheinlichkeit schnell mal auf nahe 1 an. Und ich meine letzte Tage gelesen zu haben das die BNETZA in einigen Regionen dazu übergegangen ist bei Piratensendern(rundfunk) ein vielfaches höhere Bussgelder zu Verhängen als in den Vorjahren. Also mehrere tausend Euros schon bei Ersttätern mit nur wenigen Watt + volle Ermittlungskosten von einigen Tausend euros zusätzlich obendrauf. Aber ob da was dran ist weiß ich nicht. murksi schrieb: > Wie lang brauchen die Peilstationen eigentlich, um eine Frequenz > anzupeilen? Die Ortsfesten einige MILLISEKUNDEN für die Kreuzpeilung. > Arbeiten die noch mit Superheterodyne-Empfängern, wo nur eine > Freuenz/zeit angepeilt werden kann oder haben die Empfänger, welche das > gesamte Spektrum sampeln und dann mittels FFT den gesammten > Frequenzereich untersuchen können? Mit Beidem ! Gruß Carsten
Wie fast jeder Elektronikbastler habe auch ich vor langer Zeit einige ( UKW ) Senderchen gebaut. Einer hatte sogar sagenhafte 4 Watt. Da fragte ich dann meinen Kumpel so nebenbei: "Wo ich damit wohl ankomme?" ( Bezogen auf die Reichweite ). Er sagte dann nur ganz trocken: "Im Knast..." Sowas bleibt hängen :-)))
Stefan M. schrieb: > Einer hatte sogar sagenhafte 4 Watt. Gleichstrom-Eingangsleistung? ;-) 4 W HF im VHF-Bereich bekommt man als Unbedarfter eigentlich nicht hin; zumindest nicht, ohne vorher ein halbes Dutzend der (zu der Zeit noch ziemlich teuren) Endstufentransistoren wegen Fehlanpassung und fehlender Messmöglichkeiten geschrottet zu haben. > Er sagte dann nur ganz trocken: "Im Knast..." Das wiederum dürfte aber selbst zu den Zeiten, da sowas noch eine Straftat war, eher selten gewesen sein. Aber einige 10 kEUR Ordnungsgeld mag auch nicht unbedingt jedermanns Sache sein.
Jörg Wunsch schrieb: > 4 W HF im VHF-Bereich bekommt man als Unbedarfter eigentlich nicht > hin; zumindest nicht, ohne vorher ein halbes Dutzend der (zu der Zeit > noch ziemlich teuren) Endstufentransistoren wegen Fehlanpassung und > fehlender Messmöglichkeiten geschrottet zu haben. Die nötigen Wissensgrundlagen waren vorhanden. Zum Glück auch ohne abgerauchte Endstufentransistoren... Die Messmöglichkeiten waren in der Tat noch begrenzt, aber alles funktionierte gut. Wie das Spektrum aussah weiss ich natürlich nicht, aber ein einstellbarer Tiefpass war bereits der Endstufe nachgeschaltet. Die Reichweite liess dann auch vermuten, dass die ca. 4 Watt auch tatsächlich an der Antenne ankamen. Das hat mir aber auch alles abverlangt, was ich damals ( ca. 1989 ) wusste. Kleine Ferritperlen waren schwer zu beschaffen, daran erinnere ich mich noch gut.
Stefan M. schrieb: > Die Reichweite liess dann auch vermuten, dass die ca. 4 Watt auch > tatsächlich an der Antenne ankamen. Das wird oft überschätzt. UKW breitet sich quasioptisch aus, und bei Sichtverbindung genügen bereits relativ geringe Leistungen für stabilen Betrieb. 4 W sollte man an einem Abschlusswiderstand bereits deutlich als Erwärmung spüren können. Das wäre das einfachste Messmittel.
Jörg Wunsch schrieb: > Das wird oft überschätzt. UKW breitet sich quasioptisch aus, und bei > Sichtverbindung genügen bereits relativ geringe Leistungen für stabilen > Betrieb. > > 4 W sollte man an einem Abschlusswiderstand bereits deutlich als > Erwärmung spüren können. Das wäre das einfachste Messmittel. Stimmt, genau so war es auch. Ich hatte damals einen Dummyload der ( ich habe ihn immernoch ) bis 500 MHz tauglich war. Ich meine er kann 10 Watt vertragen. Der wurde warm. Reichweite: ca 22Km Luftlininie aus dem 2. Stockwerk und dann durchs Mauerwerk. Antenne: Eine selbstgebastelte HB9CV. Empfänger: Ein Kumpel am Dachfenster eines Einfamilienhauses mit einem kleinen "Toilettenradio" mit Teleskopantenne. ( Das war die Zeit, in der ich Rothammels Antennenbuch in die Finger bekam. Danach hab ich dann konsquenterweise die AfU Lizenz gemacht. ) Ich schätze so ähnlich war es bei vielen anderen auch. P.S.: Vorher vieeele Jahre lang 11m Funker....
Wer sich unter Funkpeilung immer noch nur die Messwagen der Post vorstellt, sollte allmählich einmal in der Gegenwart ankommen. Die wirklich breitbandige Erfassung, Aufzeichnung und automatisierte Auswertung ist der aktuelle Stand der Technik. Rohde&Schwarz ist auch hier einer der großen Marktführer, hat aber erstaunlich diskrete Informationen darüber publiziert: http://www.rohde-schwarz.de/de/Produkte/funkueberwachungs-und-ortungstechnik/spektrum-monitoring/uebersicht/ Und das ist nicht etwa ein rückläufiges, sondern stark expandierendes Geschäft. Wenn es Tobias wider Erwarten gelingen sollte, aus seinem Selbstbausender mehr als paar Milliwatt an HF herauszubekommen, ist die Wahrscheinlichkeit ziemlich hoch, im Frequenzbereich des Flugfunks zu senden. Und dann geht die Funkaufklärung SEHR schnell. Und das wird dann völlig zu recht auch sehr teuer, wenn sich herausstellt, dass dort vorsätzlich gesendet wurde. Vor einigen Monaten ging auch die folgende Nachricht durch die Presse: http://www.derwesten.de/staedte/dortmund/sued/wecker-funkt-dem-flughafentower-in-dortmund-dazwischen-id8549664.html Wenn man - egal ob legal oder illegal betrieben - einen ganz passablen UKW-Sender errichten will, sollte man z.B. bei Ebay nach dem Stichwort "Füllsender" recherchieren. Solche ausgemusterten Sender (z.B. von Rohde&Schwarz) findet man sehr häufig für recht kleines Geld und bekommt nicht nur ein spektral sauberes Signal, sondern auch gute Frequenzstabilität, Modulation und Stereo mit dazu.
Kann mit jemand etwas über die Frequenzstabilität der PLL-Sender CZH 5W und CZH 7W sagen? Sendet der auch viel "Dreck"?
radioman schrieb: > Kann mit jemand etwas über die Frequenzstabilität der PLL-Sender CZH 5W > und CZH 7W sagen? Sendet der auch viel "Dreck"? Durch die PLL-Frequenzaufbereitung weist der Sender CZH 5W eine recht gute Stabilität auf, verglichen mit "Freischwingern". Die Ober- und Nebenwellenunterdrückung variiert je nach Händlerangaben zwischen 30 und 60dB. Auf jeden Fall besser als bei den gängigen Einfachstschaltungen. Ein Händler wirbt schlagkräftigen Argumenten für sein Produkt: "Der kleine Sender ist in einem festen Aluminium-Gehäuse eingebaut, und somit abgeschirmt gegen Störungen anderer (offizieller) Rundfunk-Sender in diesem Frequenzbereich von 88-108 MHz. Also keine Oberwellenschleuder wie andere gebastelte Sender!" (^_^)
Hi, Jörg Wunsch schrieb: >> Er sagte dann nur ganz trocken: "Im Knast..." > > Das wiederum dürfte aber selbst zu den Zeiten, da sowas noch eine > Straftat war, eher selten gewesen sein. Ja, das ging bei jemanden der "nur Radio" machte (OHNE kommerzielle Absichten) öfter mit Einziehung der Anlage und ein paar sehr ermahnenden Worten aus. Trotz drastischerer Strafandrohung dürften die Konsequenzen im Mittel wohl harmloser gewesen sein. Allerdings kenne ich auch Fälle von 11m Schwarzfunkern (Senden zwischen 27,4 und 28MHz ) bzw. "Brennerbesitzern" wo tatsächlich ein Strafverfahren eingeleitet wurde und es zu Sozialstunden bei Jugendlichen Tätern kam. (Ob jetzt als Urteil oder Auflage bei der Einstellung weiß ich nicht mehr, war nicht selbst betroffen) Falls man aber BOS, Flugfunk usw. gestört hat war eine Gefängnisstrafe durchaus auch real möglich. Bei vorsätzlicher Tat sind da immerhin 5 Jahre drin gewesen. (Wie es jetzt aussieht müsste ich erst mal recherchieren. > Aber einige 10 kEUR Ordnungsgeld mag auch nicht unbedingt jedermanns > Sache sein. Das war damals ja eher nicht zu befürchten, Heute natürlich schon. Andreas Schweigstill schrieb: > Vor einigen Monaten ging auch die folgende Nachricht durch die Presse: > http://www.derwesten.de/staedte/dortmund/sued/wecker-funkt-dem-flughafentower-in-dortmund-dazwischen-id8549664.html Und wenn man dann die Kommentare dazu liest gibt es noch Leute die sich darüber aufregen das die Dame ihren zehn Jahre alten (und defekten) 9Euro WEcker nicht mehr benutzen darf, obwohl der doch noch arbeitet, das der im Flugfunk stört ist ja nicht ihr Problem... Oder gleich zeter und mordio schreien und verkünden die BNETZA dürfe da ja alles gar nicht. Unverständlich! Und dazu sei noch gesagt das die BNETZA auch in einem solchen Fall durchaus die Ermittlungskosten dem BETREIBER des Störers (Also der Frau) in Rechnung stellen KÖNNTE, unabhängig davon ob diese jetzt ein persöhnliche Schuld trifft oder nicht. Aber das dies -nach meinen Informationen- hier wie in so ziemlich allen mir bekannten Fällen wo kein Vorsatz dahinter steckte nicht gemacht wurde. Andreas Schweigstill schrieb: > Wer sich unter Funkpeilung immer noch nur die Messwagen der Post > vorstellt, sollte allmählich einmal in der Gegenwart ankommen. Die > wirklich breitbandige Erfassung, Aufzeichnung und automatisierte > Auswertung ist der aktuelle Stand der Technik. Rohde&Schwarz ist auch > hier einer der großen Marktführer, hat aber erstaunlich diskrete > Informationen darüber publiziert: JA - der Funkwagen wird oft nur noch zur Beweissicherung benötigt, Je nach Bebauungslage auch noch um die Wohnung/das Haus des Störer aus einem sehr engen KReis genau einzugrenzen. Ich habe auch gerade gesehn das sich mein -gar nicht so alter- Wissensstand auch schon wieder überlebt hat. Ich hatte noch im Kopf das die Peilung eines Signals über die Ortsfesten Peilstellen rund 20ms braucht. Mit aktueller Technik reichen aber µs... Ist jetzt natürlich aber eine Frage wie aktuell die Geräte der Peilstellen denn tatsächlich sind. Es ist wirklich so: SOBALD die wissen das du da bist und regelmäßig störst werden die dich AUF JEDEN FALL erwischen! -ausser du bist mobil am senden, da hat man noch geringe Chancen wenn die nicht ganz so einen hohen Aufwand treiben- Da wird auf 50-100m Ortsfest vorgepeilt, dann fährt der Messwagen los. Falls jemand immer nur kurz sendet und dies einigermaßen regelmäßig ist wartet dann beim nächsten Mal halt ein getarntes Messfahrzeug bereits in der Nähe. Und die haben durchaus Zeit wenn die einen kriegen wollen, da warten die auch mal einige Tage... Die einzige Chance unerwischt zu bleiben ist nicht aufzufallen, so das die gar nicht erst mitbekommen das da ein Illegales Signal ist. Also mit den richtigen Technischen Werten senden und niemanden Stören. Und am besten niemanden unbeteiligtes einweihen und nur sehr Unregelmäßig auftreten. Die letzten beiden Punkte widersprechen dann aber wieder dem Sinn eines Piraten-Radiosenders... Diejnigen die bis jetzt nicht erwischt wurden haben bisher einfach das Glück gehbat das die nicht bemerkt wurden und das niemand aus deren Sendegebiet die verpfiffen hat. Gruß Carsten
Wie schon weiter oben erwähnt, gibt es innerhalb des BOS-Funks (Polizei, Feuerwehr, BMI usw.) auch eine eigenständige Funküberwachung. Hier ein interessanter Link zur Thematik (Kapitel: Funkmesstechnik): http://www.klaus-paffenholz.de/bos-funk/index.html?http://www.klaus-paffenholz.de/bos-funk/aktuell.html
Wenn jemand Rundfunk machen will, könnte er auch gleich nach einer Frequenz bei der Bundesnetzagentur fragen. In Autokinos ist oft die Tonübertragung auf UKW. In einigen Gebieten gibt es möglicherweise viele freie Frequenzen, da UKW oft nur in Großstädten stattfindet.
lutz h. schrieb: > Wenn jemand Rundfunk machen will, könnte er auch gleich nach einer > Frequenz bei der Bundesnetzagentur fragen. Und wenn du noch so lieb fragst, bekommst du keine Frequenznutzungs-Genehmigung, ohne dafür zu blechen.
ich schrieb: > Und wenn du noch so lieb fragst, bekommst du keine > Frequenznutzungs-Genehmigung, ohne dafür zu blechen. Kauft euch einen alten Kutter, dann ab auf die Nordsee. Haben die Holländer in den 60er auch so gemacht. Radio Veronika. :=)
Helmut Lenzen schrieb: > Kauft euch einen alten Kutter, dann ab auf die Nordsee. Klar, wenn man effektiv Geld verheizen will, kann man das tun. Die Betriebskosten dieser Pötte dürften nicht ohne gewesen sein. Am Ende ging das nur, weil sie Kommerzradio waren, aber das kannste nun heutzutage auch ohne Nordsee haben, wenn du willst. Nur: wer würde sowas heute noch auf Mittelwelle hören wollen? Die Mittelwelle wird zwar immer leerer, aber kennst du jemanden, der da freiwillig das Radio einschaltet, um nette Musik zu hören?
Jörg Wunsch schrieb: > Die > Mittelwelle wird zwar immer leerer, aber kennst du jemanden, der da > freiwillig das Radio einschaltet, um nette Musik zu hören? Mittelwelle habe ich seit über 40 Jahren nicht mehr eingeschaltet. Da haste recht. Aber mitten auf der Nordsee erwischt einem die BnetzAg nicht mehr so leicht. Kann ja ein Radio für die Bohrinsel machen :=)
Helmut Lenzen schrieb: > Aber mitten auf der Nordsee erwischt einem die BnetzAg > nicht mehr so leicht. Sag das nicht. Wenn du das einzige Boot weit und breit bist, wer bleibt dann noch übrig? ;-)
ich schrieb: > Wenn du das einzige Boot weit und breit bist, wer bleibt > dann noch übrig? ;-) Dann eben im Kanal. Da sind soviel Schiffe unterwegs...
Helmut Lenzen schrieb: > ich schrieb: >> Wenn du das einzige Boot weit und breit bist, wer bleibt >> dann noch übrig? ;-) > > Dann eben im Kanal. Da sind soviel Schiffe unterwegs... Nimm doch ein Uboot, da kannste im Gefahrfall abtauchen. Mußt nur aufpassen, daß du tief genug tauchst, nicht daß die Antenne noch rausguckt :-)
ich schrieb: > Nimm doch ein Uboot, da kannste im Gefahrfall abtauchen. Mußt nur > aufpassen, daß du tief genug tauchst, nicht daß die Antenne noch > rausguckt :-) Auch nicht schlecht die Idee. Wie wäre es einfach einen Satellitentransponder zu kapern?
Radio Veronica war damals (in den '70ern) 12 Seemeilen vom Festland entfernt, und somit im Internationalem Gewässer. Da hatte die Aufsicht damals keine Handhabe. Erst nachdem das Schiff durch einen Sturm die Ankerkette verloren hatte, und somit an der Küste getrieben würde, würde das Schiff beschlagnamt. Aber bevor es soweit war aht es schon ein riesiges Katz- und Mausspiel zwischen den Senderbetreiber, die Behörden, und die Radiomacher gegeben. Wenn man mal rechnen möchte, wie weit ein 15W signal tatsächlich kommt, kann sich die Friis'che Formel für wegstreckendämpfung mal genauer anschauen.
Helmut Lenzen schrieb: > Wie wäre es einfach einen Satellitentransponder zu kapern? Der dürfte zumindest außerhalb jeglichen Hoheitsgebiets sein. :)
Helmut Lenzen schrieb: > ich schrieb: >> Nimm doch ein Uboot, da kannste im Gefahrfall abtauchen. Mußt nur >> aufpassen, daß du tief genug tauchst, nicht daß die Antenne noch >> rausguckt :-) > > Auch nicht schlecht die Idee. Wie wäre es einfach einen > Satellitentransponder zu kapern? Selbst das gabs schon. Vor einigen Jahren haben findige Burschen einfach ein paar Militärsatelliten ausgesucht und darüber dann telefoniert. Mit normalen Funkgeräten. Da war (und ist bis heute vielleicht noch auf einigen) nichts verschlüsselt oder gesperrt. Da hat zum Beispiel Dr. Dish mal einen Beitrag dazu gebracht, da war so viel los, daß die Amis über ihre eigenen Militärsatelliten nicht mehr telefonieren konnten und warten mußten, bis die illegalen Gespräche fertig waren. Ein Beispiel hörst du hier: http://www.youtube.com/watch?v=TUrYwMK2V5s
Hi, Helmut Lenzen schrieb: > ich schrieb: >> Nimm doch ein Uboot, da kannste im Gefahrfall abtauchen. Mußt nur >> aufpassen, daß du tief genug tauchst, nicht daß die Antenne noch >> rausguckt :-) > > Auch nicht schlecht die Idee. Wie wäre es einfach einen > Satellitentransponder zu kapern? Hat es bei den Transpondern für die Reportagen bzw. dem NAchrichtenverkehr (Überspielung des Videomaterials vom Aussenteam in den Sender) innerhalb der Sender durchaus öfter gegeben. Vielleicht auch jetzt noch, wobei durch die Digitalisierung ja viel mehr gegengesteuert werden kann. Bei den frühen Rundfunksatelliten hat es wohl auch mal den einen oder anderen Versuch gegeben, wobei man hier natürlich nicht vergessen das das die reguläre Sendestation da schon mit recht großen Leistungen bei ebenfalls recht großen Schüsseln arbeitet. Die Leistungen hätte man als "Pirat" noch hinbekommen, zumal man da ja in der Frequenz auf ein schmales Band (einen Transponder) begrenzt ist und nicht alle Transpondern kapern will. Aber der 5m+ Parabolspiegel im Garten ist dann doch etwas auffälliger. Und es reicht ja nicht die selben ERP zu haben sondern man muss schon deutlich stärker als die Bodenstation sein. Allerdings glaube ich nicht das es bei den heutigen volldigitalen Rundfunksatelliten noch funktionieren würde, auch wenn man genug ERP erzeugen könnte. Es würde mich schwer wundern wenn dafür im Datenstream nicht die passenden Kontrollbefehle Erforderlich wären oder spätestens wenn die Bodenstation (die ja alle Transponder überwacht) eine Diskrepanz zwischen Soll und ISt feststellt, diese nicht die Möglichkeit hätte in dem Moment wo ein solcher Eingriff stattfindet den Transponder ab- oder auf einen anderen Eingangskanal umzuschalten. Was aber scheinbar durchaus geht und mittlerweile massenhaft bis zur Millitärischen Unbrauchbarkeit passiert ist das Kapern der Kommunikationssatelliten des US Millitärs mit einfachster Ausrüstung. Auch der neuen Generation die angeblich davor sicher sein sollte. Recht peinlich für die Amis würde ich sagen ;-) Infos beispielsweise hier: http://www.ham-on-air.de/dr-dish-tv-berichtete-uber-piraten-via-satellit/ Gruß Carsten P.S.: Falls du darauf hinaus wolltest: Es gibt auch Möglichkeiten solche Erdfunkstellen anzupeilen. Notfalls wird halt auf Amtshilfe diverser Organisationen zurückgegriffen.
Carsten Sch. schrieb: > Das Problem ist das "sich strafbar machen" überhaupt nicht als Begriff > in der "Juristerei" definiert ist wie es beispielsweise Begriffe wie > "Straftat, Vergehen, Verbrechen usw." sind. Damit ist die Auslegung eine > rein Umgangssprachliche. Bitte? https://www.duden.de/rechtschreibung/strafbar http://de.wikipedia.org/wiki/Strafbarkeit > Und laut Duden umfasst das alle Gesetzesverstösse für die man belangt > werden kann. Auch die Ordnungwidrigkeiten... (Und rein formal damit auch > das Falschparken) Ordnungswidrigkeiten werden mit Bußgeld belegt - vgl. auch bitte Buße vs. Strafe. Grüße me
me schrieb: > Carsten Sch. schrieb: > >> Das Problem ist das "sich strafbar machen" überhaupt nicht als Begriff >> in der "Juristerei" definiert ist wie es beispielsweise Begriffe wie >> "Straftat, Vergehen, Verbrechen usw." sind. Damit ist die Auslegung eine >> rein Umgangssprachliche. > > Bitte? > https://www.duden.de/rechtschreibung/strafbar > http://de.wikipedia.org/wiki/Strafbarkeit Ahh, die Fundstellen hast du ja schon selbst gefunden, jetzt geht es nur noch ums verstehen: 1. Ich habe in KEINEM Gesetz gefunden wie der Begriff sich "STRAFBAR MACHEN" definiert ist. Für "Straftat", "Vergehen", "Verbrechen" gibt es aber diese Definition. Also kann man nur über die Umgangssprachliche Bedeutung diskutieren. Woe aber der Duden erst einmal das Maß der dinge ist. Fall dennoch in einem Gesetzestext die Definiton vorhanden ist habe ich natürlich unrecht und ungewollt teilweise "Mist" geschrieben. Bis du mir diese Fundstelle zeigst bleibe ich dabei das es keine geetzliche Definition dieses Begriffes gibt. Zu deinen Links: > https://www.duden.de/rechtschreibung/strafbar Laut Duden bedeutet "strafbar": > gegen das Gesetz verstoßend und unter "Strafe" gestellt. Unter Synonyme ist sogar "ordnungswidrig" direkt angegeben. Wenn man nun laut Duden schaut was "Strafe" Bedeutet: https://www.duden.de/rechtschreibung/Strafe findet sich da unter Bedeutung: > c. Geldbuße Damit ist die Definition von "strafbarer Handlung" laut DUDEN explizit auch "eine Handlung begehen die gegen das Gesetz verstösst und mit einer Geldbuße belegt ist" Und das ich mich hier auch die Auslegung nach dem Duden beziehe habe ich ja GANZ KLAR geschrieben. > http://de.wikipedia.org/wiki/Strafbarkeit Zitat von Wikipedia aus dem Link unter dem Artikel: > Wichtiger Hinweis für Beiträge im Bereich Recht > [...] > Diese Enzyklopädie entsteht in offener Zusammenarbeit zahlreicher > Autoren und ohne redaktionelle Begleitung und Kontrolle. Auch wenn die > Autoren darum bemüht sind, Beiträge zu verbessern, ist es möglich, dass > Aussagen falsch, unvollständig oder veraltet sind. [...] >> Und laut Duden umfasst das alle Gesetzesverstösse für die man belangt >> werden kann. Auch die Ordnungwidrigkeiten... (Und rein formal damit auch >> das Falschparken) > > > Ordnungswidrigkeiten werden mit Bußgeld belegt - RICHTIG > vgl. auch bitte Buße vs. Strafe. Habe ich ja oben schon gemacht: Laut DUDEN ist Strafe == Ordnungswidrigkeit. Und das ich mich bei meiner Auslegung gauf den Duden beziehe habe ich ja explizit geschrieben! Das der Gesetzgeber da einen Unterschied macht ist mir durchaus bekannt. Deshalb sind die einzelnen Begriffe im Gesetz auch alle Haarklein definiert. Aber zum einen ist die Bedeutung von "sich Strabar machen" nicht im Gesetz definiert (sollte es doch die passende Fundstelle geben sähe es zumindest im rein juristischen Verständniss anders aus) Weshalb als einziges NUR die Umgangssprachliche Bedeutung eine Rolle spielt. Zum anderen sind wir weder in einem Juraforum , noch bei einer Behörde, oder gar vor Gericht sondern in einem Elektronikforum weshalb es naheliegt das selbst wenn es im Jurabereich eine abweichende Bedeutung zum umgangssprachlichen Verständniss geben sollte, dennoch die umgangssprachliche Bedeutung gemeint ist. Und die umfasst -Wie im Duden für jedermann nachlesbar- ganz klar auch das begehen einer Ordnungswidrigkeit! (Und noch einmal: Das ich mich im von dir kritisierten Beitrag auf die umgangssprachliche Bedeutung laut Duden beziehe habe ich ganz klar dazugeschrieben) Gruß Carsten
Carsten Sch. schrieb: >> https://www.duden.de/rechtschreibung/strafbar >> http://de.wikipedia.org/wiki/Strafbarkeit > > Ahh, die Fundstellen hast du ja schon selbst gefunden, jetzt geht es nur > noch ums verstehen: > 1. Ich habe in KEINEM Gesetz gefunden wie der Begriff sich "STRAFBAR > MACHEN" definiert ist. Für "Straftat", "Vergehen", "Verbrechen" gibt es > aber diese Definition. Wie Du selbst bemerkst: Da "Straftat" definiert ist, ergibt sich die Strafbarkeit - ergo "sich strafbar machen" implizit hieraus, oder? Eine Ordnungswidrigkeit wird nicht mit einer Strafe im juristischen Sinne belegt: Siehe: http://dejure.org/gesetze/OWiG/1.html Zitat: http://de.wikipedia.org/wiki/Ordnungswidrigkeit "Der moderne Gesetzgeber sieht es bei leichten Rechtsverstößen als ausreichend an, nicht mit dem Mittel der Strafe zu reagieren, sondern nur mit Bußgeldern." Der Duden bezieht sich hier natürlich auf eine umgangssprachlichere Definitio als die Juristen - das macht es aber nicht korrekter. Grüße me
me schrieb: > Carsten Sch. schrieb: > >>> https://www.duden.de/rechtschreibung/strafbar >>> http://de.wikipedia.org/wiki/Strafbarkeit >> >> Ahh, die Fundstellen hast du ja schon selbst gefunden, jetzt geht es nur >> noch ums verstehen: >> 1. Ich habe in KEINEM Gesetz gefunden wie der Begriff sich "STRAFBAR >> MACHEN" definiert ist. Für "Straftat", "Vergehen", "Verbrechen" gibt es >> aber diese Definition. > > Wie Du selbst bemerkst: Da "Straftat" definiert ist, ergibt sich die > Strafbarkeit - ergo "sich strafbar machen" implizit hieraus, oder? Mit "impliziten" Annahmen ist das aber so eine Sache. Da wurden so manche Urteile kassiert. Aber das spielt ja auch keine Rolle, den du hast einen Beitrag kritisiert wo ausdrücklich dabeistand das es um die Umgangssprachliche Bedeutung ging. Und da ist der Duden das Maß aller Dinge. Und Laut duden ist (Geldbuße == Strafe) udn damit "sich strafbar machen" auch das begehen ein Ordnungswidrigkeit. Da spielt es keine Rolle was man in andere Texte hineininterpretiert. Das steht da so sogar EXPLIZIT. > Der Duden bezieht sich hier natürlich auf eine umgangssprachlichere > Definitio als die Juristen - das macht es aber nicht korrekter. Wenn man schon anfängt etwas in Texte hineinzuinterpretieren, sei mal dahingestellt ob sachlich korrekt oder nicht, dann muss man aber auch dies aber auch beim gesamten Kontext machen. Und wenn jemand Fragt: Mache ich mich Strafbar, dann will er nicht wissen ob im Falle der Entdeckung die Festsetzung der darauf folgenden "unangenehmen Sanktionen" nach dem Strafgesetzbuch inkl. seiner Nebengesetze oder einer anderen Vorschrift erfolgen kann. Er will wissen ob er überhaupt unangenehme Folgen von Seiten der Staatsmacht befürchten muss die für ihn Faktisch alle eine Strafe darstellen. Oder so gesagt: Wenn du deiner Freundin sagen würdest: Keine Sorge, ich schwöre dir wenn du mit 1,0%% ein KFZ führst machst du dich nur dann strafbar wenn du Ausfallerscheinungen hast... Was meinst du wie lange die noch deine Freundin ist wenn die dann in eine Routinekontrolle kommt. Wobei es ja sogar so ist, wenn jemand nicht gerade in einem Position arbeitet bzw. arbeiten will wo besondere Anforderungen an die Zuverlässigkeit gestellt werden so ist es für viele - gerade jüngere - dann im Ergebniss so ist das die auf manche "OWI" folgende Sanktion als viel härtere Strafe empfunden wird als eine Sanktion für ein "echtes Vergehen" Da wird ein Jahr Gefängnis auf Bewährung" im Vergleich zu 10 000 Euro Bußgeld als die deutlich mildere Strafe wahrgenommen, obwohl formal natürlich Welten dazwischen liegen. (Wobei, so lange es bei Bewährung bleibt wirkt sich das aber nur für bestimmte Berufsgruppen und einige wenige Hobbys wirklich aus. Und das auch noch abhängig davon weswegen man das Jahr Freiehitsstrafe auf Bewährung kassiert hat) Wenn wir hier in einer Rechtswissenschaftlichen Klausur sitzen würden, dann ist vielleicht anzunehmen das der Prof. ein paar Punkte abziehen würde wenn man von "sich strafbar machen" im zusammenhang mit einer reinen OWI spricht. ABER in JEDEN anderen Kontext spielt das keine Rolle. Nicht einmal wirklich im Juristischen Bereich weil vielleicht der eine oder mit der Stirn runzeln würde wenn es da "falsch" verwendet werden würde, es aber für den weiteren Ablauf keine Rolle spielt da dort alles über die Tatbegehung selber definiert ist. Daher ist es ja auch müßig darüber zu schwadronieren ob "Strafbar machen" nun im Strafgesetz implizit über Strafe definiert ist oder nicht- Es spielt einfach kein wirkliche Rolle. Aber noch einmal: Du hast einen Beitrag kritisiert wo ausdrücklich dabeistand das es um die Umgangssprachliche Bedeutung laut Duden ging. Und da ist die Sache EXPLIZIT so angegeben wie von mir geschrieben. Es gilt also nur in einem bestimmten Kontext. Und das Dinge in verschiedenen Kontexten andere Bedeutungen haben können sollte selbst Juristen (echten sowie eingebildeten) klar sein. Aber jetzt sind wir wirklich arg OT: Eigendlich sollte es hier um die Senderschaltung gehen. Gruß Carsten
Der Duden definiert nicht die Umgangssprache, er schreibt sie nur auf - und es spielt schon ne Rolle, ob man im Strassenverkehr ne Straftat oder ne OWi begeht - grade beim besoffen fahren. Merkt man an der Strafe (oder Busse) :)
Schreiber schrieb: > Tobias N. schrieb: >> Er meinte bei der geringen Chance erwischt zu werden wäre es >> billiger > Durchaus ein praktikabler Ansatz, wenn man sicherstellt, dass man den > Eigentümer des Senders nicht so schnell finden kann... > Wenn man es geschickt macht, dann sieht das hochoffiziell aus und jeder > glaubt, dass das alles so sein muss. Oder man machts unter einem eigenen Dach. Wenn man einen Musiksender hat, den man unbedingt hören will, aber eigentlich schon außerhalb des Gebietes wohnt, kann man sich so eine unauffällige "Überreichweite" zusammenbauen.
Mich würde jetzt echt mal interessieren: Es gibt diese fertigen FM-Transmitter oder FM-Oszillatoren mit teilweise bis zu 5 oder 7 Watt Sendeleistung, die laut Angaben bis zu 5 oder 8 Kilometer Reichweite mit der beigelegten Teleskopantenne erreichen können. Mal angenommen, man benutzt solch ein Teil und erreicht damit wirklich die angegebene Reichweite, kommt dann gleich ein grosses Polizeiaufgebot und man bekommt direkt eine dicke Strafe aufgebrummt oder kräht da wegen der geringen Reichweite grossartig kein Hahn danach??? Also nicht das man jetzt gerade andere Sender stört, sondern noch eine freie Sendefrequenz findet. In der Regel werden die s.g. Peiler doch eher aktiv, wenn andere Sender gestört werden?!?
Die BNetzA überwacht laufend die Frequenzen und zeichnet dort auf, was so passiert. Sie können in Echtzeit somit auch Kreuzpeilungen machen.
also wenn ich das nun richtig verstehe, dann peilt die BNetzA wohl auch noch diese erlaubten FM-Transmitter an??? ? ganz ernsthaft: eine konkrete Antwort konnte ich hier noch nicht erkennen... wird jeder Sender mit Reichweite von etwa 5 bis 10 Kilometer (wenn überhaupt) gleich erfasst und der Betreiber hoch bestraft??? ich rede nicht von Städten wie Berlin, Hamburg etc. sondern von richtigen Kleinstädten (womöglich noch ziemlich unbekannt)
so Mitte der 80er gab es in meiner Stadt jeden Sonntag so 4 bis 5 s.g. Piratensender mit einer Reichweite von etwa maximal 30 Kilometer, hatten immer coole Mucke mit Plattenwünsche drauf und einige von denen wurden auch mehrmals geschnappt... ? mich würde es jetzt wirklich interessieren wie es aktuell aussieht, ob noch so grossartige Verfolgungen stattfinden und wie die Strafen wirklich aussehen, konkrete Antworten dazu konnte ich hier nicht erkennen ?
Mark Delewski schrieb: > mich würde es jetzt wirklich interessieren wie es aktuell aussieht, > ob noch so grossartige Verfolgungen stattfinden und wie die Strafen > wirklich aussehen, Probier es aus! Sacke deinen Sender ins Auto und fahre ins Feld. Aber ob dein Programm jemand hören will? Vielleicht sind die froh, wenn du geschnappt wirst.
Wobei Piratensender doch einen gewissen mehrwert bringen als die ganzen Kommerz Dudelfunker. Wenn ich auf UKW einen Piraten empfangen kann und der auch anständige Musik (Alles außer Polka und Schlager) Spielt dann höre ich da so lange zu wie möglich.
ich habe keinen solcher Sender, hatte neulich mal durch Zufall einen mit Beschreibung im Netz gefunden und irgendwie reizt mich das Thema ein wenig... ich meine, auf dem Radioweg hin und wieder mal einige Freunde und Bekannte an meiner Musik und dumne Sprüche teilhaben zu lassen das hat doch was..... aber wie sagt man do schön: lieber keine s.g. Schnapsideen in der Tat umsetzen, könnte vielleicht böse enden... schade das keine konkrete Abläufe von Peilung und Strafe angeben kann
Mark Delewski schrieb im Beitrag #4851220: > Also nicht das man jetzt gerade andere Sender stört, sondern noch eine > freie Sendefrequenz findet. Woher willst du wissen, wen du störst? Du bist doch gar nicht dort. Außerdem ist das ein uralter und weitgehend zu Ende diskutierter Thread. Moderator bitte schliessen!
wie alt jetzt der Ursprungs-Thread ist tut doch überhaupt nicht zur Sache, manches spannende Thema wird nunmal selbst nach Jahrzehnten wieder "ausgegraben" ? woher man nun wissen kann, wen man stört, wenn man garnicht "vor Ort" ist??? nun, ich gehe mal davon aus das man sich für solche "Spielchen" mal mit 'nem vernünftigen Radio mit einem S-Meter (Feldstärkemessgerät) in ein Auto setzt und mal auf einige Frequenzen misst, ob in einem bestimmten Umkreis irgendwelche Sender sitzen, denen man vielleicht noch stören könnte... zudem könnten das auch ein paar Freunde austesten ? aber hast Recht: das Thema ist schon alt und wer solch einen Kleinsender betreiben möchte der macht es eh auch trotz zahlreicher Belehrungen.....
Es ist auch nicht das Hauptproblem, dass man evtl. andere Rundfunksender stört, sondern eher, dass der Sender nicht fachgerecht aufgebaut ist und Oberwellen dann ganz andere Funkdienste stören. Wer einen korrekt gebauten und vermessenen Sender auf einer wirklich freien Frequenz bertreibt, der kann das ziemlich lange tun. Soweit mir bekannt ist, macht die BNetzA erst bei eigehenden Beschwerden einen "Dienstweg". Anders als früher also. In Zeiten wie diesen, wo alles immer mehr digitalisiert wird ( DAB Radio ) werden analoge Sender immer weniger als Störquelle wahrgenommen, da sich digitale Anwendungen durch analoge "Intruder" kaum beeindrucken lassen. Andererseits hoffe ich, dass der analoge UKW Rundfunk noch ein Weilchen am Leben bleibt. DAB und Co. finde ich reizlos, da eh kaum einer weiß, wie es wirklich im Detail funktioniert. Und Technik, die ich nicht 100% verstehe, lehne ich innerlich immer irgendwie ab.
Mark Delewski schrieb: > schade das keine konkrete Abläufe von Peilung und Strafe angeben kann Die gibt es nicht. Kann sein, dass du abstrahlungsmäßig mit so 'ner Gurke so mies bist, dass das Signal sowieso kaum wahrnehmbar ist und keinen interessiert. Kann genausogut sein, dass du mit einer Oberwelle (*) irgendwas wichtiges störst (also insbesondere irgendwas vom so genannten BOS-Funk), dann wird im Handumdrehen jemand bei dir vor der Tür stehen. (*) Kaum einer von denen, die über so einen Quatsch nachdenken, macht sich da Gedanken drum um passenden Messtechnik. (Die, die es machen, landen am ehesten dann beim Amateurfunk.) Ich habe mal irgendeine der im Netz propagierten 08/15-Schaltungen am Spekki gemessen: die hat kräftig Oberwellen bis in den Gigahertzbereich geworfen. Ich kann's nur immer wiederholen, damit die Leute ein Gefühl für Sendeleistung und Reichweite bekommen: auf dem Brocken stehend, genügt ein halbes Watt an einer simplen Stabantenne, um noch in 200 km Entfernung ein sicher aufnehmbares Signal zu produzieren. (Nicht in WFM, aber jemand, der dich peilen will, muss ja auch keine 200 kHz Bandbreite benutzen wie das UKW-Radio.)
leuchtet mir jetzt auch wieder ein: ein Bekannter von mir war bis vor etwa 15 Jahren noch aktiver CB-Funker mit einer guten Funkanlage... angeblich sollte er mit seiner zugelassenen Funkanlage (also ohne illegalem Brenner) bei einigen Leuten in einigen Hundert Metern Entfernung in den Satelliteanlagen reingeballert sein, CB-Funk sendet im 11meter-Band (27mhz) und Satellitenempfang liegt irgendwo bei 900 bis 1400 mhz (oder so) ? damals kam dann extra jemand mit einem Messwagen, konnte so nichts ungewöhnliches bei ihm feststellen und gab dann den Tip, er solle vorsichtshalber Hoch- bzw. Tiefpassfilter einbauen um Störungen weitgehend zu vermeiden... aber egal, lieber garnicht mehr mit dem Thema beschäftigen, dann gibt's auch keinen Ärger ?
Mark Delewski schrieb: > damals kam dann extra jemand mit einem Messwagen, konnte so nichts > ungewöhnliches bei ihm feststellen und gab dann den Tip, > er solle vorsichtshalber Hoch- bzw. Tiefpassfilter einbauen um Störungen > weitgehend zu vermeiden... Das Hochpassfilter gegen die Unterwellen ....
BNetzA schrieb: > Die BNetzA überwacht laufend die Frequenzen und zeichnet dort auf, was > so passiert. > Sie können in Echtzeit somit auch Kreuzpeilungen machen. Nicht nur das Die Bundesnetzagentur überwacht das ganze Frequenzband und kontrolliert automatisch per Software ob es Signale gibt, die nicht von lizenzierten also zugelassenen Sendern stammen. Sie haben dafür bundesweit viele automatische Messstationen verteilt, welche im Frequenzbereich von einigen 10KHz bis mehrere Gigahertz empfangen. diese stehen auf Exponierten Standorten. Wenn also irgend eine Frequenz in einer bestimmten Gegend aktiv wird, und zu dieser Frequenz gibt es für diese Gegend keine passende Zulassung, dann schlägt das Softwareprogramm Alarm und die Herren der Bundesnetzagentur schauen mal genauer nach was da ist. Zusätzlich aktiv werden sie natürlich auch bei gemeldeten Störungen. Je nach dem ob man vorsätzlich handelt ( z.B. Piratensender ) oder unwissentlich handelt ( Oberwellen nebenwellen von einer legal betriebene elektrische Einheit ) verfahren die auch unterschiedlich. Im ersten Fall gibt es Bußgelder oder zumindestens eine Verwarnung. Im zweiten Fall wird der Verursacher aufgefordert die nicht erwünschten Abstrahlungen zu beseitigen, wenn das nicht möglich ist wird das Gerät stillgelegt. Ralph Berres
Also mal eine technische und keine rechtliche Antwort: ich habe ein Baofeng UV5R mit max 5W (eher 4Watt high). Originaler Stummelantenne, und ich konnte im 70cm-Band auf Amateurfunkrelais vom Auto heraus knapp 20km weit weg vom Umsetzer fahren ohne das die Verständlichkeit großartig einbrach. Mit 15 Watt würde ich in diesem Band noch weiter kommen. Ist halt standortbezogen!
Ralph B. schrieb: > Die Bundesnetzagentur überwacht das ganze Frequenzband und kontrolliert > automatisch per Software ob es Signale gibt, die nicht von lizenzierten > also zugelassenen Sendern stammen. > > Sie haben dafür bundesweit viele automatische Messstationen verteilt, > welche im Frequenzbereich von einigen 10KHz bis mehrere Gigahertz > empfangen. diese stehen auf Exponierten Standorten. Das klingt spannend. Kann man diese Information irgendwie nachprüfen? Kürzlich erwähnte ein Forumsteilnehmer ( Welcher Tread weiß ich grad nicht mehr ), dass er viele Jahre und wohl auch bis heute mehrere Stunden am Stück im UKW Rundfunkband sendet. Das wäre ja dann eigentlich unmöglich, es sei denn den "Kollegen" von der BNetzA gefällt sein Programm so gut, dass sie ihn in Ruhe lassen. 73 Stefan
Die entsprechenden Gerätschaften zur Frequenzüberwachung findet man bei den Herstellern (z.B. R&S) auf der Homepage. Weiterhin setzen auch nichtstaatliche Stellen (z.B. die Mobilfunkbetreiber) gerne mal eigene Messhardware ein, um ihr Spektrum zu überwachen. Dies sind nachlesbare Fakten. Was hingegen Forenteilnehmer so alles schreiben oder tun, ist eher weniger belastbar und kann von "Wahrheit" über "meine Meinung" bis zu "frei erfunden" reichen.
kommt mir irgendwie auch ein wenig übertrieben vor... ich meine, wenn man dem nun glauben sollte dann müsste die BNetzA ja wohl in jeder noch so kleinen Stadt mit sämtlichen Orten jeden noch so kleinen Sender, selbst diese FM-Transmitter, blitzschnell orten können; da ja selbst diese Dinger Störungen verursachen und als s.g. Piratensender angesehen werden könnte... ? stelle mir das gerade bildlich vor: klein Fritzchen überträgt mit einem FM-Transmitter seine Musik zu seinem Kofferradio und plötzlich kommt da so ein böser Onkel an "...kleiner Mann, du betreibst hier einen Piratensender der Störungen verursacht, beim nächsten mal muss dir dein Papi mal kräftig die Hosen stramm ziehen..." LOL
Mark Delewski schrieb: > wenn man dem nun glauben sollte dann müsste die BNetzA ja wohl in jeder > noch so kleinen Stadt mit sämtlichen Orten jeden noch so kleinen Sender, > selbst diese FM-Transmitter, blitzschnell orten können; 1mW Sender vielleicht nicht, aber was man an exponierten Standorten empfangen kann ( also Fernsehtürme ) kann man auch in Sekunden auf einige 100m genau orten. ( Kreuzpeilung). die letzten Meter übernehmen dann Messwagen. Die Bundenetzagentur wird nicht jeden unregistrierten Sender direkt verfolgen. Es gibt schließlich eine Dringlichkeitsliste. Welche die Flugfunk oder BOS stören werden am vordringlichsten behandelt. Der gelegentliche 1Watt Sender sofern er niemanden sonst stört am nachrangigsten. Wenn jemand aber Stundenlang mit 100W Rundfunk betreibt wird er sicherlich schon relativ bald Besuch bekommen. Ralph Berres
Da der Digitalfunk ja ohnehin so außerordentlich zuverlässig ist: https://police-it.org/bos-digitalfunk-verstaendigung-ist-glueckssache darf es nicht auch noch zu zusätzlichen Störquellen kommen. MfG Paul
> Kürzlich erwähnte ein Forumsteilnehmer ( Welcher Tread weiß ich grad > nicht mehr ), dass er viele Jahre und wohl auch bis heute mehrere > Stunden am Stück im UKW Rundfunkband sendet. Beitrag "Antwort keine Angst beim Senden" Der macht ja auch (fast) alles richtig, um nicht unangenehm aufzufallen. :-D Er wählt vor allem seine Sendefrequenz mit Bedacht aus, um niemanden zu stören und achtet streng darauf, den Maximalhub nicht zu überschreiten. Denn bei Nachbarkanalstörungen reagiert die BNetzA äusserst allergisch. Hier werden im Wiederholungsfalle selbst legale Rundfunksender abgeschaltet. Ausserdem nutzt er nicht die maximale Power, die sein Sender liefern kann. Mit Profi-Equipment gestaltet er ganz offensichtlich Programme, die von den üblichen Dudelsendern kaum zu unterscheiden sind. Heutzutage wird Rundfunk ja vor allem als Begleitmedium genutzt, dem man weitaus weniger Beachtung schenkt als noch vor Jahrzehnten. "Unregelmässigkeiten" stören da kaum jemanden.
Stefan M. schrieb: > Ralph B. schrieb: >> Die Bundesnetzagentur überwacht das ganze Frequenzband und kontrolliert >> automatisch per Software ob es Signale gibt, die nicht von lizenzierten >> also zugelassenen Sendern stammen. >> >> Sie haben dafür bundesweit viele automatische Messstationen verteilt, >> welche im Frequenzbereich von einigen 10KHz bis mehrere Gigahertz >> empfangen. diese stehen auf Exponierten Standorten. > > Das klingt spannend. > Kann man diese Information irgendwie nachprüfen? Ich halte das prinzipiell auch für glaubwürdig. Während des früher noch eher aufwändig war, gibt es heutzutage Geräte wie SDRs, die bereits sehr breitbandig empfangen können und aktuelle gute Empfangstechnik drin haben. Die sind per Software einstellbar zwischen beliebig wenig (~ein paar kHz oder zumindest noch MHz) bis hoch in den GHz Bereich. Die Daten davon kommen direkt in den Rechner rein (I/Q Samples). Von da an kann man sie beliebig weiterverwerten, auswerten etc. auch ganz im Sinne von Big Data ;-) Grundsätzlich ist vorstellbar, dass solche Geräte zur Überwachung der Benutzung von Funkfrequenzen eingesetzt werden. Vermutlich natürlich komplexer als hier beschrieben, aber vom Prinzip her sollte es hinkommen.
Wie ich oben bereits erwähnt hatte, ist die automatische Überwachung der Funkfrequenzen durch automatisierte Systeme ein Fakt und nicht nur "vorstellbar".
HF-Werkler schrieb: > Wie ich oben bereits erwähnt hatte, ist die automatische Überwachung der > Funkfrequenzen durch automatisierte Systeme ein Fakt und nicht nur > "vorstellbar". HF-Werkler schrieb: > Dies sind nachlesbare Fakten. Dann hätte ich aber auch gerne eine Quelle und Referenzen, damit es wirklich "nachlesbar" ist.
HF-Werkler schrieb: > Wie ich oben bereits erwähnt hatte, ist die automatische Überwachung der > Funkfrequenzen durch automatisierte Systeme ein Fakt und nicht nur > "vorstellbar". Vollautomatisch arbeitende Breitband-Frequenz-Registrier-Systeme von R&S nutzte die Bundespost bereits in den 80er-Jahren. So wurden beispielsweise über Tage hinweg ganze Betriebsfunk-Bänder mit vielen hundert Kanälen gescannt. Man analysierte die Belegungs- dichte und erfasste auch Geräte mit unzulässiger Frequenzablage oder übergrossem Frequenzhub. Heutzutage stehen Fernmeldebehörden natürlich ganz andere Möglichkeiten zur Vefügung: https://www.rohde-schwarz.com/de/produkte/monitoring-and-network-testing/spektrum-monitoring/pg-uebersicht_63720.html
Abgehört wirst du immer! Da gibt es ja noch die Abhörung durch Geheimdienst/Militär. Und die haben die Eigenschaft, nur im äußersten Extremfall eine Reaktion zu zeigen. Die AWAC oder Satelliten registrieren deine 15W locker. Keine Sorge, deine Senderversuche verschieben die in die Spielzeugabteilung. Ansonsten macht es BUMM!
Johannes O. schrieb: > Dann hätte ich aber auch gerne eine Quelle und Referenzen, damit es > wirklich "nachlesbar" ist. Im Netz wirst du außer den Prospekten von Rohde und Schwarz etc. da wohl nicht so viel finden. Zur letzten Ham Radio hättest du dir den Vortrag „Funküberwachung und Funkortung heute“ von Dr. Christof Rohner, DL7TZ anhören können – wohl nicht ganz zufällig ein Mitarbeiter ebendieser Firma … Oder du besuchst dieses Seminar: http://web14.12679-13.whserv.de/fileadmin/dokumente/FA105.pdf Ist aber deutlich teurer als die Ham Radio. ;-)
Uwe schrieb: > Hi Tobias, > du weist vielleicht, dass die Bundesnetzagentur life verschiedene > Frequenzen beobachtet ? Ich kann mir das bei speziellen Frequenzen denken, aber ganz sicher nicht alle denkbaren Frequenzen. > Und z.B. die Grenzwerte der Mobilfunk(-relais)stellen können online > betrachtet werden ! Das ist was Anderes weil Mobilfunkstationen sich direkt im Netz bzw. Internet befinden wie auch ihre Gegenstellen bzw. Handys.
Stefan M. schrieb: > Das klingt spannend. > Kann man diese Information irgendwie nachprüfen? Ich glaube eher nicht denn es ist wahrscheinlich nur eine Verschwörungstheorie. Die Sache mag in der Nähe der strategisch/militärisch-wichtigen Objekten oder Flughäfen anders aussehen aber sonst kümmert es doch kein Schwein: bei all möglichen Sendeversuchen verschiedener Leute ist noch nie die Bundesnetzagentur aufgetaucht, auch bei Dauersendungen. Die Betreiben ihre Puste bis heute und es kümmert keinen.
Gästchen schrieb: > Ich glaube eher nicht denn es ist wahrscheinlich nur eine > Verschwörungstheorie. Ich kann aus eigerner Erfahrung sagen das die Frequenzen kontrolliert werden. Vor einiger Zeit habe ich ausversehen für 10 Minuten auch auf 107,9MHz gesendet. Mit 5 W Ausgangsleistung auf einer 9Elment Yagi für 2m. Empfangen wurde das Signal auf dem Fernsehturm in Hornisgrinde. Gesendet hatte ich mit dem SML03 B5 von R&S ein Stereosignal 1KHz links mit RDS ( Text HF Kompetenzcenter Trier Ost ). 10 Minuten Später bekam ich ein Anruf, ob der Träger von mir wäre. Ich konnte mich rausreden, das ich ausversehen die falsche Buchse erwicht hätte und statt auf dem Abschlusswiderstand auf einer Antenne gelandet wäre. Sie hatten mir noch ein hervorragendes Signal mit 60db Übersprchdämpfung am Telefon bescheinigt. Den maximalhub hätte ich auch eingehalten. Hornisgrinde liegt gut 300KM von Trier entfernt. Ralph Berres
Ralph B. schrieb: > 10 Minuten Später bekam ich ein Anruf, ob der Träger von mir wäre. Wie genau sind die auf dich gekommen? Hast du deine Daten mitgesendet oder wie?
Gästchen schrieb: > Wie genau sind die auf dich gekommen? Hast du deine Daten mitgesendet > oder wie? Ich hatte als Funkamateur vor einen Jahr mal eine Störmeldung abgegeben. Sie wussten also meine Adresse. Die hatten sich vermutlich daran erinnert. Als Daten hatte ich ja in RDS gesendet HF Kompetenzcenter Trier. insofern konnten die das ja schon eingrenzen. Aber das ist ja im Grunde genommen egal. Ich wollte mit diesen Beitrag in dem Thread lediglich hinweisen, das die sehr wohl in kürzester Zeit im Bilde sind was an nicht zugelassene Aussendungen in der Luft ist. Ralph Berres
Würde ich nicht selber bauen... https://de.aliexpress.com/item/15W-FM-transmitter-FMU-SER-ST-15B-stereo-PLL-broadcast-radio-with-88MHz-108MHz-100khz-whosesales/1418977612.html
ich hatte als kind also vor 40 jahren damit experimentiert, ukw 110mhz. gestört habe ich wohl niemanden. mein sender war primitiv und man konnte ihn auf mindestens 3 frequenzen empfangen. die gezeigte schaltung ist auch so eine schleuder im c-betrieb. die leistung war etwas um die 20 watt. eine fahrradbirne in unmittelbarem abstand hat in der hand angefangen zu leuchten. reichweite war maximal 2km. irgendwann stand so ein gelbes auto vor der tür mit einer rotierenden antenne auf dem dach. der sender war gerade nicht im betrieb. ich habe das nie wieder gemacht. bei der sendeleistung kommt es mehr darauf an wieviel man davon an die antenne bringt. bei sichtkontakt gibt es keine beschränkung in der reichweite. polizeifunk hatte damals auch so etwas um die 20 watt, allerdings sind die geräte viel besser. ich wollte funkamateur werden und habe morsen gelernt. ganz so billig ist dieses interessensgebiet aber wohl nicht. als schüler ohne geldgeber gehts dann doch nicht.
Ralph B. schrieb: > Hornisgrinde liegt gut 300KM von Trier entfernt. Funkwellen verlaufen aber nicht an Landesgrenzen, sondern überqueren problemlos auch fremde Länder. Damit sind es nur ca. 200km Luftlinie zwischen Trier und Hornisgrinde. ;-) Die wirklich interessante Frage ist aber, wer die Funkpeilung durchgeführt hat. Der Fernsehsender (bzw. der Fernsehturm) in Hornisgrinde wird ja durch den SWR betrieben, der sicherlich aus eigenem Interesse Überwachungseinrichtungen für die UKW- und Fernsehbänder betreibt. Allerdings stehen auf der Hornisgrinde ja auch noch ein paar andere Funktürme herum. Wurde eine Triangulation durchgeführt oder gibt es mittlerweile wirklich Messmöglichkeiten, von einem Standort die erforderliche Winkel- und Längenauflösung zu erzielen? Hat sich denn der SWR oder die Bundesnetzagentur bei Dir gemeldet? So wie es aussieht, betreibt nämlich auch die Bundesnetzagentur eine Dienststelle auf der Hornisgrinde, die aber womöglich Zugriff auf die (automatisch generierten) Empfangsdaten aller möglicher Überwachungsstationen hat. Womöglich spielte dabei das Empfangssignal auf der Hornisgrinde selbst keine Rolle. http://www.swp.de/ulm/nachrichten/suedwestumschau/gigantischer-ersatz-fuer-alte-windraeder-7102328.html
Andreas S. schrieb: > Funkwellen verlaufen aber nicht an Landesgrenzen, sondern überqueren > problemlos auch fremde Länder. Damit sind es nur ca. 200km Luftlinie > zwischen Trier und Hornisgrinde. ;-) Das ist richtig. Ich war der Meinung die Entfernung ist größer. Andreas S. schrieb: > Die wirklich interessante Frage ist aber, wer die Funkpeilung > durchgeführt hat. Der Fernsehsender (bzw. der Fernsehturm) in > Hornisgrinde wird ja durch den SWR betrieben, der sicherlich aus eigenem > Interesse Überwachungseinrichtungen für die UKW- und Fernsehbänder > betreibt. Allerdings stehen auf der Hornisgrinde ja auch noch ein paar > andere Funktürme herum. Ich war der Meinung das die Messstelle auf dem Fernsehturm ist. ( Laut telefonischer Aussage der Bundesnetzagentur war das so ) Andreas S. schrieb: > Wurde eine Triangulation durchgeführt oder gibt es mittlerweile wirklich > Messmöglichkeiten, von einem Standort die erforderliche Winkel- und > Längenauflösung zu erzielen? wurde vermutlich nicht. Sie haben auf Grund meiner RDS daten und weil ich ja schon durch eine eigene Störmeldung aktenkundig war bei mir angerufen und mich gefragt, ob der Träger von mir sei. Sie brauchten also nicht weiteren Aufwand zu treiben. In Trier Sirzenig steht aber auch eine Messstelle. Andreas S. schrieb: > Hat sich denn der SWR oder die Bundesnetzagentur bei Dir gemeldet? Die Bundesnetzagentur Andreas S. schrieb: > So wie es aussieht, betreibt nämlich auch die Bundesnetzagentur eine > Dienststelle auf der Hornisgrinde, die aber womöglich Zugriff auf die > (automatisch generierten) Empfangsdaten aller möglicher > Überwachungsstationen hat. Genau so ist es. Andreas S. schrieb: > Womöglich spielte dabei das Empfangssignal > auf der Hornisgrinde selbst keine Rolle. Laut Aussage haben sie mich auf der Hornisgrinde gehört. Ralph Berres
Ralph B. schrieb: > Den maximalhub hätte ich auch eingehalten. Dann hast du gleich noch eine kostenlose Qualitätskontrolle bekommen. :-)) Dass sie so schnell wirklich agieren, hätte ich aber auch nicht gedacht.
Andreas S. schrieb: > So wie es aussieht, betreibt nämlich auch die Bundesnetzagentur eine > Dienststelle auf der Hornisgrinde, die aber womöglich Zugriff auf die > (automatisch generierten) Empfangsdaten aller möglicher > Überwachungsstationen hat. Womöglich spielte dabei das Empfangssignal > auf der Hornisgrinde selbst keine Rolle. Der Hornisgrinde-Turm des SWR ist zwar mit zahlreichen Antennen gespickt, ich glaube aber nicht, dass von dort gepeilt wird. Rundumsicht besteht bei diesem Mast nur an der Spitze um die rot/weiss umringelte Kunststoffhülle. Südlich des SWR-Turmes (Richtung Mummelsee) befindet sich u.a. ein weiterer Mast, der eine Antenne trägt, wie sie hier zu sehen ist: https://www.rohde-schwarz.com/de/produkte/monitoring-and-network-testing/peiler/pg-uebersicht_64204.html Zitat R&S: "Auch extrem kurze Aussendungen von nur 500 µs (z. B. GSM) können geortet werden" Meines Wissens ist dieser Mast sogar entsprechend beschriftet, evtl. habe ich noch ein Foto davon. Gruss, Bernhard
>> Hat sich denn der SWR oder die Bundesnetzagentur bei Dir gemeldet? > > Die Bundesnetzagentur Das kann jeder "Verein" behaupten. Rückruf wäre interessant gewesen.
oszi40 schrieb: > Das kann jeder "Verein" behaupten. Rückruf wäre interessant gewesen. Sorry aber das halte ich für ziemlich dummes Geschwätz. warum sollte ich bezweifeln das das die Bundesnetzagentur war? Wer sollte mir denn bescheinigen wie die Qualität der Aussendung war? Wer wäre denn sonst in der Lage das zu kontrollieren? Ich habe schließlich die Aussendung nicht öffentlich angekündigt. Ralph Berres
Zu den BNA-Standorten: Auszug aus https://www.bmwi.de/BMWi/Redaktion/PDF/P-R/Parlamentarische-Anfragen/2016/18-10367 "Frage Nr. 7 Wie viele Standorte betreibt die BNetzA in Deutschland zur Vorortuntersuchung eingegangener Störungsmeldungen? Wo befinden sich diese Standorte? Wie viele Mitarbeiterinnen und Mitarbeiter hält die BNetzA hierfür vor? Antwort: Derzeit werden von der Bundesnetzagentur an 19 Standorten Personal, Fahrzeuge und Messtechnik zur Wahrnehmung des Prüf- und Messdienstes (PMD) vorgehalten. Es handelt sich um die Standorte Augsburg, Berlin (auch stationäre Messstelle), Bremen, Darmstadt, Dortmund, Erfurt, Eschborn, Hamburg, Hannover, Itzehoe (auch stationäre Messstelle), Karlsruhe, Köln, Konstanz (auch stationäre Messstelle und 24H-Dienst), Leipzig, München, Nürnberg, Reutlingen, Rheurdt (auch stationäre Messstelle) sowie Saarbrücken. Der Prüf- und Messdienst der Bundesnetzagentur umfasst derzeit ca. 343 Beschäftigte." Die Antworten auf die Fragen 17 bis 19 sind auch interessant. Die Sender überwachen logischerweise ihre Aussendungen und dabei ist der Ralph vermutlich aufgefallen. Die BNA ist wahrscheinlich auf Kurzwahl :) Arno
Also die Leistung vervierfacht sich und die Kilometer verdoppeln sich, immer so weiter, habe ich das richtig verstanden? LG Fabian
Fabian schrieb: > Also die Leistung vervierfacht sich und die Kilometer verdoppeln sich So die Theorie. Trifft nur auf eine unbeeinträchtige Ausbreitung im freien Raum so zu. Sowie du Hindernisse hast, klappt das nicht mehr.
Tobias N. schrieb: > Was würde man hiermit für eine > Sendeleistung / Reichweite erzielen? Naja, wenn der Tobias sich nicht nochmal gemeldet hat, dann wird er vermutlich seit über 6..7 Jahren dran basteln. Aber vielleicht haben ihm 15 mW schon gereicht. Oder 1 mW aus dem Abgleich-Sender (Grundig usw.). W.S.
Peter R. schrieb: > Besonders wenn Du in den Flugfunkbereich hinein gerätst, wird die > Sache > schnellstens angemessen - und im Computer gespeichert. > > Und da man mit Störungen des Flugfunks Lebensgefahr hervorruft, wird > selbst "gelegentlicher" Funkbetrieb schnell aufgespürt sowohl durch > Peilung als auch durch Durchforstung der Daten. > Schnell ist relativ, wie man in Berlin gesehen hat.
Carsten S. schrieb: > Wenngleich das reine Senden ohne Frequenzzuteilung natürlich keine > "Straftat" mehr ist sondern nur noch eine Ordnungswidrigkeit. vorsicht, diese Forenleiche von 2014 auszugraben ist gefährlicher als es war und kann einem 3 Mahlzeiten täglich sichern. TKG § 148 Strafvorschriften (1) Mit Freiheitsstrafe bis zu zwei Jahren oder mit Geldstrafe wird bestraft, wer 1. entgegen § 89 Satz 1 oder 2 eine Nachricht abhört oder in vergleichbarer Weise zur Kenntnis nimmt oder den Inhalt einer Nachricht oder die Tatsache ihres Empfangs einem anderen mitteilt oder 2. entgegen § 90 Abs. 1 Satz 1 eine dort genannte Sendeanlage oder eine sonstige Telekommunikationsanlage a) besitzt oder b) herstellt, vertreibt, einführt oder sonst in den Geltungsbereich dieses Gesetzes verbringt. (2) Handelt der Täter in den Fällen des Absatzes 1 Nr. 2 Buchstabe b fahrlässig, so ist die Strafe Freiheitsstrafe bis zu einem Jahr oder Geldstrafe. Fassung aufgrund des Gesetzes zur Erleichterung des Ausbaus digitaler Hochgeschwindigkeitsnetze vom 04.11.2016 (BGBl. I S. 2473), in Kraft getreten am 10.11.2016 Gesetzesbegründung verfügbar TKG § 90 Missbrauch von Sende- oder sonstigen Telekommunikationsanlagen (1) 1Es ist verboten, Sendeanlagen oder sonstige Telekommunikationsanlagen zu besitzen, herzustellen, zu vertreiben, einzuführen oder sonst in den Geltungsbereich dieses Gesetzes zu verbringen, die ihrer Form nach einen anderen Gegenstand vortäuschen oder die mit Gegenständen des täglichen Gebrauchs verkleidet sind und auf Grund dieser Umstände oder auf Grund ihrer Funktionsweise in besonderer Weise geeignet und dazu bestimmt sind, das nicht öffentlich gesprochene Wort eines anderen von diesem unbemerkt abzuhören oder das Bild eines anderen von diesem unbemerkt aufzunehmen. 2Das Verbot, solche Anlagen zu besitzen, gilt nicht für denjenigen, der die tatsächliche Gewalt über eine solche Anlage 1. als Organ, als Mitglied eines Organs, als gesetzlicher Vertreter oder als vertretungsberechtigter Gesellschafter eines Berechtigten nach Absatz 2 erlangt, 2. von einem anderen oder für einen anderen Berechtigten nach Absatz 2 erlangt, sofern und solange er die Weisungen des anderen über die Ausübung der tatsächlichen Gewalt über die Anlage auf Grund eines Dienst- oder Arbeitsverhältnisses zu befolgen hat oder die tatsächliche Gewalt auf Grund gerichtlichen oder behördlichen Auftrags ausübt, 3. als Gerichtsvollzieher oder Vollzugsbeamter in einem Vollstreckungsverfahren erwirbt, 4. von einem Berechtigten nach Absatz 2 vorübergehend zum Zwecke der sicheren Verwahrung oder der nicht gewerbsmäßigen Beförderung zu einem Berechtigten erlangt, 5. lediglich zur gewerbsmäßigen Beförderung oder gewerbsmäßigen Lagerung erlangt, 6. durch Fund erlangt, sofern er die Anlage unverzüglich dem Verlierer, dem Eigentümer, einem sonstigen Erwerbsberechtigten oder der für die Entgegennahme der Fundanzeige zuständigen Stelle abliefert, 7. von Todes wegen erwirbt, sofern er die Anlage unverzüglich einem Berechtigten überlässt oder sie für dauernd unbrauchbar macht, 8. erlangt, die durch Entfernen eines wesentlichen Bauteils dauernd unbrauchbar gemacht worden ist, sofern er den Erwerb unverzüglich der Bundesnetzagentur schriftlich anzeigt, dabei seine Personalien, die Art der Anlage, deren Hersteller- oder Warenzeichen und, wenn die Anlage eine Herstellungsnummer hat, auch diese angibt sowie glaubhaft macht, dass er die Anlage ausschließlich zu Sammlerzwecken erworben hat. (2) 1Die zuständigen obersten Bundes- oder Landesbehörden lassen Ausnahmen zu, wenn es im öffentlichen Interesse, insbesondere aus Gründen der öffentlichen Sicherheit, erforderlich ist. 2Absatz 1 Satz 1 gilt nicht, soweit das Bundesamt für Wirtschaft und Ausfuhrkontrolle (BAFA) die Ausfuhr der Sendeanlagen oder sonstigen Telekommunikationsanlagen genehmigt hat. (3) Es ist verboten, öffentlich oder in Mitteilungen, die für einen größeren Personenkreis bestimmt sind, für Sendeanlagen oder sonstige Telekommunikationsanlagen mit dem Hinweis zu werben, dass sie geeignet sind, das nicht öffentlich gesprochene Wort eines anderen von diesem unbemerkt abzuhören oder dessen Bild von diesem unbemerkt aufzunehmen. ergo gefährlicher Unsinn.
Strafrichter schrieb: > ergo gefährlicher Unsinn. Dein Zitat bezieht sich auf "Wanzen", nicht auf "Schwarzsender" allgemein. Von einem derartigen Gerät war und ist im Thread eh nie die Rede.
> 15 W wie weit geht das? Mindestens bis zur "Gelben Gefahr". Nein, das ist nicht rassistisch; gemeint ist vielmehr inzwischen als 'erfolgreich privatisiert' umgelabelte frühere "Post": https://www.bundesnetzagentur.de/cln_121/DE/Home/home_node.html
Elektrofan schrieb: >> 15 W wie weit geht das? > > Mindestens bis zur "Gelben Gefahr". Du hast aber verstanden, dass der Thread 7 Jahre alt ist, ja? Er wurde nur exhumiert um nochmal nachzufragen, ob die Verdopplung der Reichweite bei Vervierfachung der Leistung ein generelles Axiom sei.
>> Elektrofan schrieb: >>> 15 W wie weit geht das? >> Mindestens bis zur "Gelben Gefahr". > Du hast aber verstanden, dass der Thread 7 Jahre alt ist, ja? Leute/iNNen etc., die länger als z.B. 4 Jahre (was -nicht nur in der Politik- weit mehr als ein Parsec in der Astronomie ist) vorausdenken, als Minderheit zu diskriminieren, ist aktuell nicht mehrheitsfähig ...
Fabian schrieb: > Also die Leistung vervierfacht sich und die Kilometer verdoppeln > sich, > immer so weiter, habe ich das richtig verstanden? > LG Fabian Jörg W. schrieb: > Fabian schrieb: >> Also die Leistung vervierfacht sich und die Kilometer verdoppeln sich > > So die Theorie. Trifft nur auf eine unbeeinträchtige Ausbreitung im > freien Raum so zu. Sowie du Hindernisse hast, klappt das nicht mehr. Ich erneuere meinen Wunsch, Beitraege mit einem Alter ueber -hier sinnvollen Wert einsetzen- markant anders zu faerben. Diesmal ist ja sogar ein Moderator auf die Exhumierung reingefallen. BTW in anderen Threads liest man, dass der TO laenger unabkoemmlich ist. wendelsberg
wendelsberg schrieb: > Diesmal ist ja sogar ein Moderator auf die Exhumierung reingefallen. Nicht wirklich. Ich fand die Rückfrage legitim und zum Thread gehörend, daher habe ich geantwortet. (Eine Einfärbung fände ich jedoch auch gut, aber das hier im Thread zu diskutieren, ist wenig zielführend.)
Beitrag #6812408 wurde von einem Moderator gelöscht.
Bitte melde dich an um einen Beitrag zu schreiben. Anmeldung ist kostenlos und dauert nur eine Minute.
Bestehender Account
Schon ein Account bei Google/GoogleMail? Keine Anmeldung erforderlich!
Mit Google-Account einloggen
Mit Google-Account einloggen
Noch kein Account? Hier anmelden.
