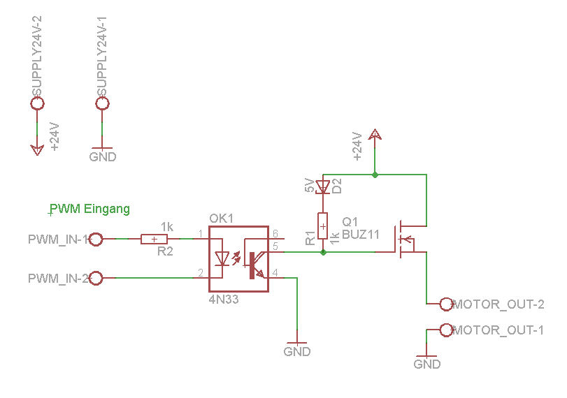
Hi an alle Ich habe vor mir eine kleine Platine zu erstellen die einen Motor per PWM ansteuern soll. Der Motor läuft bei einer maximalen Spannung von 24V und zieht dabei um die 4A. Der Motor soll sich nur in einer Richtung drehen. Da ich das Ganze mit einem Mikrokontroller steuern möchte, ich aber eine separate Stromversorgung für den Motor brauche, habe ich mir die angehongene Schaltung überlegt. Da ich mit Optokopplern bisher keine Erfahrung gemacht habe und auch von Transistoren nur begrenzt Ahnung habe würde ich gerne eure Meinung zu der Schaltung wissen. Ich habe derzeit eine ca. 5V Z-Diode in der Schaltung vorgesehen um die Schaltspannung des BUZ11 auf unter 20V zu senken. Funktioniert das so, gibt es bessere Möglichkeiten? Ist die Konzipierung der Widerstände vernünftig? Ich würde gerne so wenig Strom wie möglich in der Schaltung "verschwenden". Gibt es eigentlich eine gute Möglichkeit die 24V an einem ADC zu messen? Ich würde ungerne einen Spannungsteiler nehmen, da dieser dauerhaft meine 24 V Batterie entleert.
Ganz kurz: Deine Schaltung ist tödlich, da der Motor sofort nach Anlegen der Versorgungsspannung losläuft! Der Widerstand am Gate vom BUZ11 muß auf alle Fälle zwischen Gate und GND liegen.
So wie dein FET geschaltet ist, klaut er sich selber die für die Ansteuerung nötige U_GS, sobald er leitend wird. Entweder brauchst du eine Hilfsspannung, die mindestens grob 5V über deiner Motorspannung liegt, oder du packst den FET in die Gnd-Leitung des Motors. Dem Motor fehlt eine Freilaufdiode. Ohne hat der FET ein kurzes Leben. Der Optokoppler kostet dich auf der µC-Seite etwas 5..10mA. Wenn du auf die galvanische Trennung verzichten kannst, kommst du mit deutlich weniger aus.
Der Mosfet wird dir hier nie richtig durchschalten. Mike schrieb: > die mindestens grob 5V über deiner Motorspannung > liegt, oder du packst den FET in die Gnd-Leitung des Motors. Oder einen P-Fet
Und sperren wird der Fet auch nicht, da die Gatespannung auf Grund der Diode nicht kleiner wie 24V-0,7V werden kann. Wozu soll die Z-Diode eigentlich gut sein?
Hans schrieb: > habe ich mir die > angehongene Schaltung überlegt. Gibt es eigentlich einen bestimmten Grund, warum man eine zigtausendmal in Internet dokumentierte Schaltung unbedingt noch mal bar jeglicher Grundlagenkenntnisse selbst entwerfen muss um dabei mit 100 Prozent Gewissheit zu einer vollkommen untaugliche Konstruktion zu kommen die weder die Eigenschaften der Bauteile (Ansteuerungspolarität eines NMOSFETs) noch der Last (Freilaufdiode wegen Induktion) beachtet ? Nein, die Z-Diode funktioniert so nicht, denn bei Strom=0 (abgeschaltetem Optokoppler) ist auch Spannung=0, auch an einer Z-Diode. 1. Rechne nicht mit dem Nennstrom des Motors (4A) sondern mit am Anlaufstrom = Blockierstrom = 24V/Innenwiderstand (könnten 25A sein), sonst löst sich deine Schaltung schon neim Einschalten in Rauch auf. lediglich der Kühlkörper darf für 4A ausgelegt sein, wenn der Motor nicht dauerhaft blockiert sein kann (oder dagegen abgesichert ist, z.B. mit einer Feinsicherung). 2. Benutze eine Freilaufiode, für zumidnest 4A. 3. Schalte mit einem NMOSFET die Masseleitung. Für die Plusleitung bräcuhte man einen PMOSFET. 4. Warum muss es eigentlich der älteste MOSFET sien den es in Deutschland je gegeben hat ? Bekommt man dafür bestimmte Extrapunkt wenn man keine moderneren Bauteile einsetzt als 40 Jahre alte ? 5. Wenn ein Optokoppler einen Darlingtonausgang hat, ist er LANGSAM und damit für PWM ungeeignet. Deiner braucht ungefähr 40us um abzuschalten.
m.n. schrieb: > Hans schrieb: >> Dann so :) > > Ich seh schon, wir verstehen uns nicht :-( OK jetzt bin ich verwirrt. Worin liegt der Unterschied zwischen einem Widerstand direkt um BUZ und unterhalb des Transistors des Optokopplers? Max H. schrieb: > Der Mosfet wird dir hier nie richtig durchschalten. > > Mike schrieb: >> die mindestens grob 5V über deiner Motorspannung >> liegt, oder du packst den FET in die Gnd-Leitung des Motors. > Oder einen P-Fet Hier habe ich dasselbe Verständigungsproblem!?
http://www.bristolwatch.com/ele/img/tr4.gif Noch einen Widerstand in Serie zum Optokoppler-Transistor (Spannungsteiler, dass |Ugs| nicht zu hoch wird), dann könnte es was werden. Wenn's ein N-Fet sein muss, könnte man diese Bootstrap Schaltung verwenden. Für galvanische Trennung, muss der Transistor durch einen Optokoppler ersetzt werden: http://www.electro-tech-online.com/attachments/bootstrapped-mosfet-png.12289/
Hans schrieb: > Hier habe ich dasselbe Verständigungsproblem!? Dann bau deine Schaltung mal in LTSpice zusammen und guck dir bei deiner Ansteuerung U_GS an.
Hallo Hans, so müßte das im Prinzip funktionieren (vgl. Anhang). R4 und L2 sind die EMotor-Ersatzschaltung. mfG Ottmar
Das kann (in der Wirklichkeit) nicht gut gehen. Wenn der Transistor Schaltet, fließt ein großer Strom durch diesen und durch die Z-Diode und es kann passieren, dass einer der beiden thermisch zerstört wird. Und die LED in Optokoppler brauch einen Vorwiderstand.
MaWin schrieb: > Gibt es eigentlich einen bestimmten Grund, > warum man eine zigtausendmal in Internet dokumentierte Schaltung > unbedingt... Ja, weil es mehrtausendfach einfacher und bequemer ist die Frage nochmal zu stellen. Anstatt sich hinzusetzen, zu lesen (Buch oder die FAQs), im Internet oder im Forum zu suchen, sich selbst Arbeit zu machen... Einer wirds mir schon erzählen. Außerdem: "Ich poste, also bin ich". Viele gute Leute hier antworten nicht (mehr) auf solche Fragen, der Anteil der "wer weiß was" Qualitätsstufe geht dann halt in die höhe.
@Ottmar Das ist das schöne bei der Simulation: Keine Rauchwölkchen weit und breit! Auch wenn die Diode im Optokoppler, schon sehr bald im Nirwana weilt.
Bitte melde dich an um einen Beitrag zu schreiben. Anmeldung ist kostenlos und dauert nur eine Minute.
Bestehender Account
Schon ein Account bei Google/GoogleMail? Keine Anmeldung erforderlich!
Mit Google-Account einloggen
Mit Google-Account einloggen
Noch kein Account? Hier anmelden.


