Hallo, ich habe eine Dimmerplatine selber gebaut (s.Anhang) diese wird mit einem Atmega 1284p angesteuert, bei normalen "Glühbirnen" läuft der Dimmer super, kein flackern etc. Jetzt habe ich eine 4W - 230V LED GU10 Strahler an einem Kanal hängen und die LED geht garnicht komplett aus, sie leuchtet ganz schwach auch wenn ich den Atmega und die Platine komplett von den 5V befreie. Sperrt der Triac nicht komplett, oder wo dran kann das liegen?
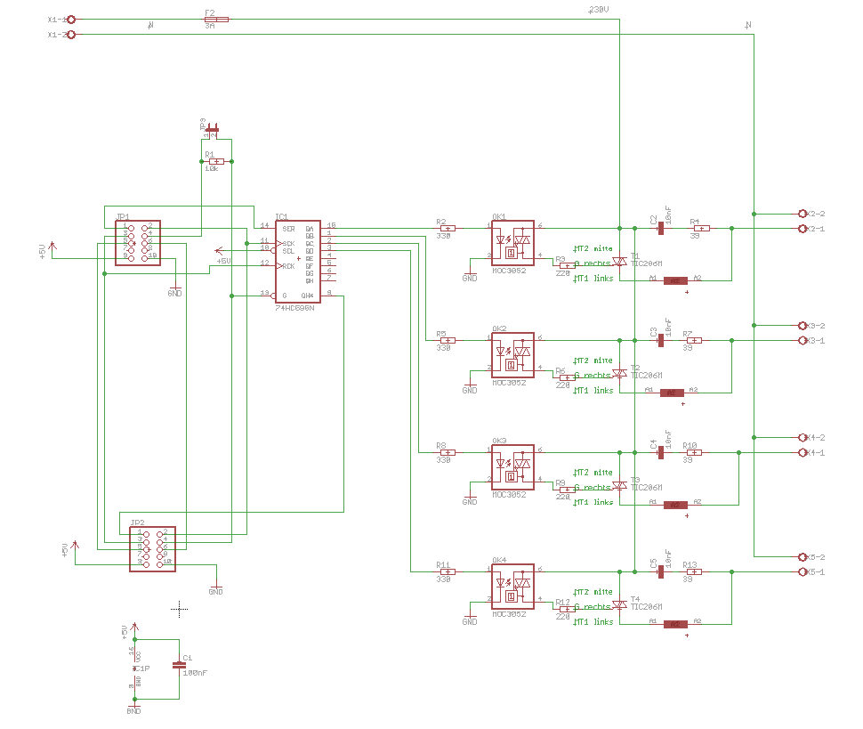
Hallo bei 4W reichen die 10nF in Reihe mit 39R. Die Elektronik in der LED verträgt sich nicht mit dem Dimmer.
Das liegt am Snubber. Auch ohne den Triac fliesst durch ihn ein Blindstrom. Je nach LED-Schaltung liegt damit die LED-Leistung bei ca. 0,15W. Das reicht, um die LED ertwas leuchten zu lassen. Bei vielen kommerziellen Dimmern ist eine Mindestlast angegeben, die oft um die 30W beträgt. Neuere Designs mit Transistoren statt Triacs sind da umgänglicher. Gruß Stefan
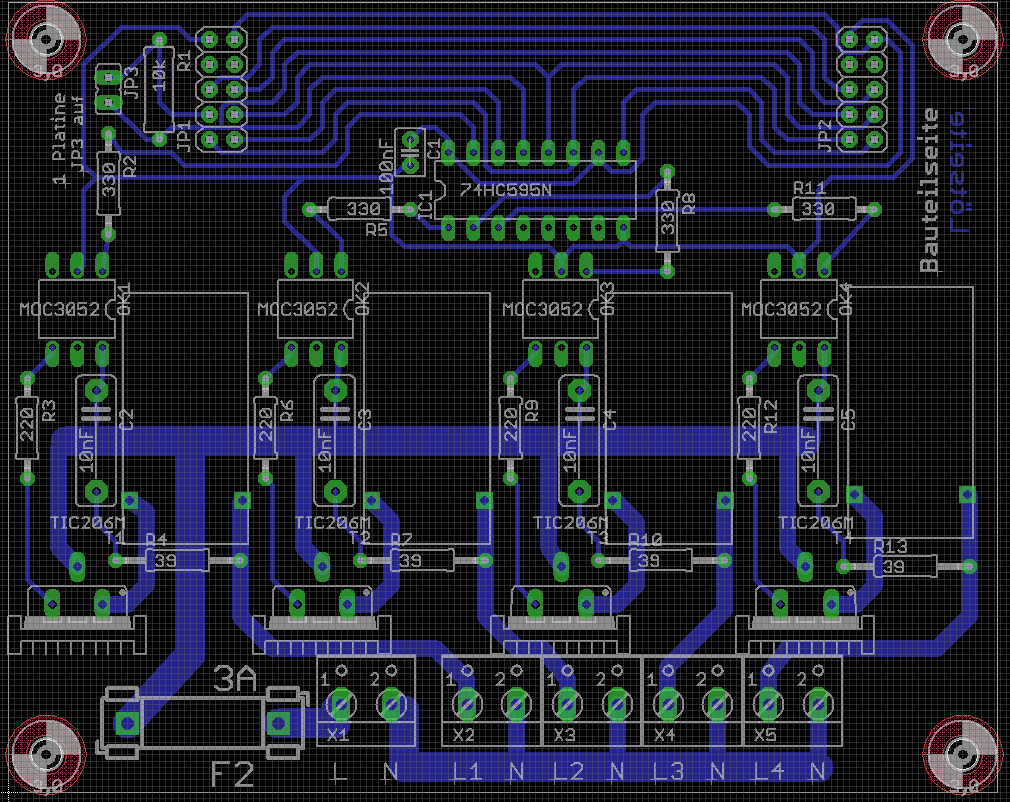
Diese LED - Leuchtmittel glimmen schon bei ein paar uA. Damit die fließen, reicht schon ein gesperrter Triac, Leitungskapazitäten, und die Kapazitäten zwischen den Bauteilen auf deiner Platine. Übrigens hast die dem ersten Anschein nach die Abstände auf der 230V - Seite eher sparsam ausgelegt. Sorge zumindest dafür, daß eine solche Platine staubfrei bleibt und keine große Luftfeuchtigkeit herrscht.
Bildet der Snubber nicht ein kleines Kondensatornetzteil?
Was ich auch nicht so richtig verstehe ist, dass ich "gute" Phillips 4W LED's auch nicht damit dimmen kann, ich habe das damals noch ignoriert und mit der Dimmerplatine nur 0 & 100% gemacht. Habt ihr eine Idee warum ich 6xLED's an einem Kanal nicht dimmen kann? Obwohl ich die Phase anschneide, leuchten die Leds dauer, eine nachher angeschlossen 60W Glühlampe wurde gedimmt?!?!?
Markus schrieb: > Was ich auch nicht so richtig verstehe ist, dass ich "gute" Phillips 4W > LED's auch nicht damit dimmen kann, ich habe das damals noch ignoriert > und mit der Dimmerplatine nur 0 & 100% gemacht. > Habt ihr eine Idee warum ich 6xLED's an einem Kanal nicht dimmen kann? > Obwohl ich die Phase anschneide, leuchten die Leds dauer, eine nachher > angeschlossen 60W Glühlampe wurde gedimmt?!?!? Sind diese LED-Lampen auch explizit dimmbar? Die haben Gleichrichter, Pufferkondensatoren und Induktivitäten drin, die den Strom glätten, damit sie bei den 50 Hz nicht flimmern. Evtl. geht das bei denen so weit, dass die das Dimmen kompensieren. Aber eigentlich müssten sie ab einer bestimmten Dimmschwelle dann doch mal dunkler werden oder ganz ausgehen? Hier habe ich übrigens mal einen 12V Spot geschlachtet: Beitrag "Re: Nicht dimmbarer LED Spot ist dimmbar!?"
Ja ist explizit dimmbar, also in grenzen stellt man auch unregelmäßig eine Abschwächung des Lichtes fest, aber das ist nicht ao linear wie es bei einer normalen Glühlampe ist. Die Phasen werden auch OK angeschnitten, laut Oszi... In Inet sieht man auch oft den Unmut mkt dimmbaren Leds....
Bei dimmbaren LEDs habe ich schon öfter was bzgl. Dimmerkompatiblitätslisten gelesen, geht also nicht mit jedem Dimmer / mit jedem Verfahren. Steht leider immer nicht dabei, warum die jeweiligen Dimmer funktionieren.
Bitte melde dich an um einen Beitrag zu schreiben. Anmeldung ist kostenlos und dauert nur eine Minute.
Bestehender Account
Schon ein Account bei Google/GoogleMail? Keine Anmeldung erforderlich!
Mit Google-Account einloggen
Mit Google-Account einloggen
Noch kein Account? Hier anmelden.

