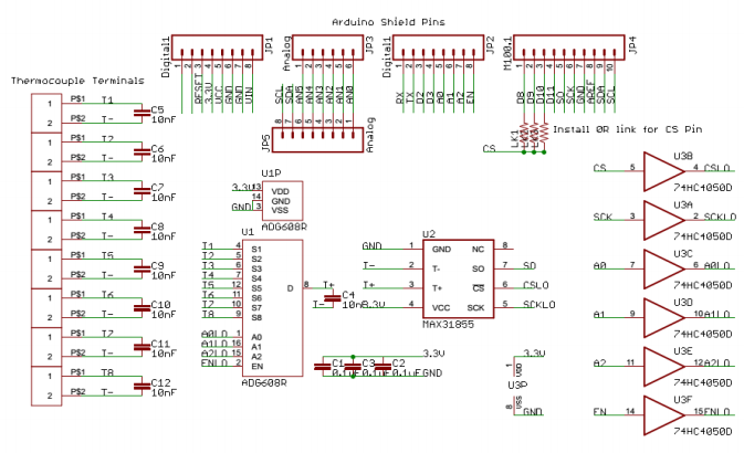
Hi hat jemand bisher Erfahrung mit dem ADG608 gemacht? Nach Datenblatt hat der Chip eine Schaltzeit von einigen 100ns allerdings habe ich erst nach einer Wartezeit von 150ms ein vernünftiges Signal, sprich kein Übersprechen. Hab ich irgendetwas im Datenblatt übersehen? Ich habe Enable immer auf On und schalte die 3 Muxer Eingänge durch.
Falls es hilft: Im Detail geht es um diese Schaltung http://oceancontrols.com.au/KTA-259V3.html Ich weiß jetzt nicht was du dir als Zeitdiagramm erhoffst: Wie schon im ersten Post erwähnt schalte ich die Muxeingänge A0l bis A2l nacheinander durch. Wenn ich zu schnell bin hat der Chip ADG608 scheinbar nicht geschaltet, da das Ergebnis des vorherigen Kanals noch anliegt. Wenn ich die Schaltzeit auf 150ms setze funktioniert alles problemlos.
Uwe schrieb: > Wenn ich > die Schaltzeit auf 150ms setze funktioniert alles problemlos. Und wie lange braucht der Max zum wandeln?
Bitte melde dich an um einen Beitrag zu schreiben. Anmeldung ist kostenlos und dauert nur eine Minute.
Bestehender Account
Schon ein Account bei Google/GoogleMail? Keine Anmeldung erforderlich!
Mit Google-Account einloggen
Mit Google-Account einloggen
Noch kein Account? Hier anmelden.
