Habe mir eine Schaltung mit Spannungsregler aufgebaut. Der Spannungsregler hat am Eingang einen 100µF und am Ausgang einen 1000µF Kondensator. Eingangsspannung kann bis 50V gehen. Der Spannungsregler regelt auf 5V. Ich möchte meine Schaltung über ein Relais einschalten. Dafür habe ich ein Relais mit einem maximalen Strom von 1A genommen. Ich habe den großen Einschaltstrom nicht bedacht und jetzt ist das Relais kaputt (es leitet dauerhaft ich vermute es ist festgebrannt?). Wie könnte ich den Einschaltstrom auf einfachste Weise begrenzen ohne einen Widerstand oder ein zweites Relais mit Widerstand zum vorladen zu verwenden. Hat da jemand eine Idee? Oder würde es schon reichen den Kondensator zu verkleinern und ein Relais mit höherem Strom zu nehmen?
Dany schrieb: > Wie könnte ich den Einschaltstrom auf einfachste Weise begrenzen Indem Du die Kondensatoren deutlich verkleinerst auf unter 1µF. Ein etwa benötigter Ladekondensatorsollte vor dem Relais sitzen. Gruss Harald
Dany schrieb: > Der > Spannungsregler hat am Eingang einen 100µF und am Ausgang einen 1000µF > Kondensator. Besser am Eingang 1000 uF & 100n und am Ausgang 10u & 100n
Habe die Kondensatoren entsprechend dem Datenblatt dimensioniert... Der Regler ist ein Tiefsetzsteller (Schaltregler). Der Ausgangskondensator ist Teil der Tiefsetzsteller-Schaltung... @Harald: Du meinst ich sollte den großen Kondensator (100µF) vor das Relais verschieben und den 100µF durch einen kleineren ersetzen?
Dany schrieb: > @Harald: Du meinst ich sollte den großen Kondensator (100µF) vor das > Relais verschieben und den 100µF durch einen kleineren ersetzen? Ich bin von einem 78xx Regler ausgegangen. Da werdendie Cs oft viel zu gross bemessen.Am besten malst Du mal den Schaltplan einschliesslich Relais und Versorgung Deines Reglersauf. Gruss Harald
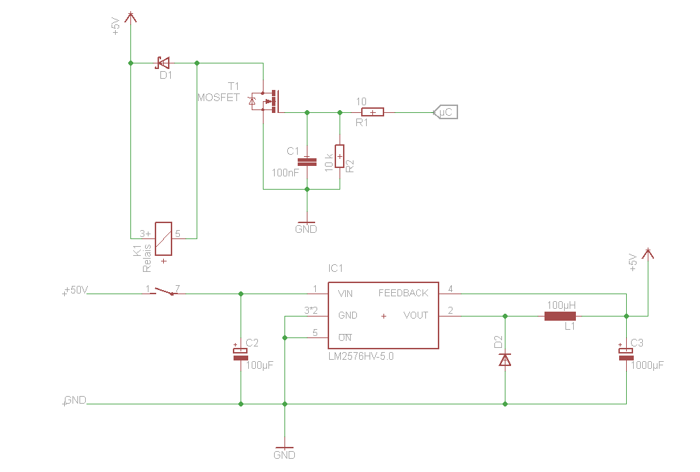
Hier ist der Schaltplan... Das Datenblatt des Schaltreglers gibt es hier: http://pdf1.alldatasheet.com/datasheet-pdf/view/8741/NSC/LM2576HVS-5.0.html Das Datenblatt des Relais gibt es hier: http://www.meder.com/fileadmin/products/en_datasheets/3305100171e.pdf Wäre vielleicht eine Spule (mit Freilaufdiode) in Reihe zum Relais eine Möglichkeit um den Stromanstieg zu begrenzen? Oder kann das Problem auch wo anderes liegen?
Bitte melde dich an um einen Beitrag zu schreiben. Anmeldung ist kostenlos und dauert nur eine Minute.
Bestehender Account
Schon ein Account bei Google/GoogleMail? Keine Anmeldung erforderlich!
Mit Google-Account einloggen
Mit Google-Account einloggen
Noch kein Account? Hier anmelden.
