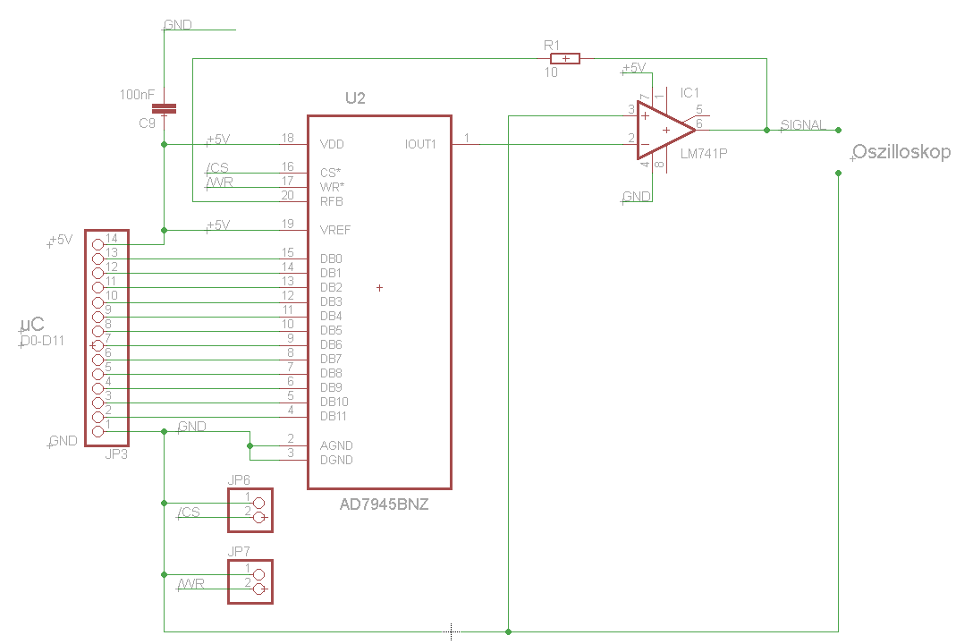
Hallo zusammen, ich habe mir einen AD7948BN besorgt und nach folgender Schaltung (Bild 1) aufgebaut. Diese funktioniert aber gar nicht. Ich mache mit dem uC die Daten D0-D11 nacheinander an. So sollte ja letztendlich eine Spannung von +5V am Signalausgang ankommen, bzw. nicht genau +5V, da der OP aktuell noch nur mit +5V betrieben wird. Als Vorlage diente mir die Schaltung aus dem Datenblatt (Bild 2). Jetzt Frage ich mich wo mein Fehler ist, da ich am Signalausgang irgendeinen Müll erhalte. Im Datenblatt irritiert mich der folgenden Ausschnitt (Bild 3), da hier nur Datenbits von 0-9 und noch mal A-C gezeichnet sind. Sehe ich das aber schon richtig, dass um die volle Spannung zu erhalten ich die Datenbits D0-D11 auf High legen muss? Ich möchte letztendlich über diesen z.B. Sinussignale erzeugen (bis 1kHz) können. Meint ihr die 12Bit sind zu genau? Denke aber dann spare ich mir Aufwand beim Filter. Habt ihr alternativ einen Tipp wie ich das Signal gut erzeugen kann? 10Bit vllt nur? Hatte auch schon überlegt das Signal über einen 12Bit I2C (4725) zu erzeugen, glaube aber dieser ist zu langsam für 1kHZ Signale. Vielen Dank schon mal....
Marc M. schrieb: > da hier nur Datenbits von 0-9 und noch mal A-C > gezeichnet sind A-C dürften hexadezimale Notation sein, also 10-12.
Vielen Dank, auf die simple Idee war ich nicht gekommen. Dazu irritierte mich ein wenig, dass diese keine Widerstände quer zu den anderen Adressen besitzen....
Einen 741 mit 5V betreiben und 5V, wenn auch "nicht genau", erwarten? Sportlich.
Ist es oky den rw und Cs dauerhaft auf Masse zu legen? Ich würde jetzt an den op +/-10v anlegen.
Bitte melde dich an um einen Beitrag zu schreiben. Anmeldung ist kostenlos und dauert nur eine Minute.
Bestehender Account
Schon ein Account bei Google/GoogleMail? Keine Anmeldung erforderlich!
Mit Google-Account einloggen
Mit Google-Account einloggen
Noch kein Account? Hier anmelden.


