Hallo, da mir das Original (http://www.watterott.com/de/TV-B-Gone-Bausatz-Universal-v12) zu teuer war, habe ich mir den Schaltplan und den Code der TV B GONE heruntergeladen und einen eigenes smd PCB dafür entworfen. (Anhang) Könnte bitte jemand mit Erfahrung sich dies einmal angucken und mir sagen, ob zum Beispiel die Abstände zwischen den Leiterbahnen zu eng sind u.ä. Ich habe vor, das Board mit dem Toner Transfer Verfahren herzustellen. PS: auf die Pads oben kommen die LEDs wie beim Original, die Pads über dem ATTiny sind für Jumper Pins und die Pads unten sind für die Batteriekabel. Pläne: http://learn.adafruit.com/tv-b-gone-kit
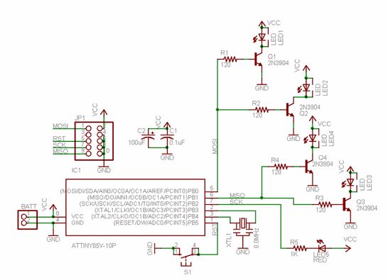
die Durchführung unter R12 sieht mir arg zu knapp aus, lege die Leitung lieber oben rum und komme von der anderen Seite an das Pad des µC.
Es ist zwar ne faule Ausrede, aber es ist im Original bei Watterott von Adafruit nicht anders.
Markus Blechschmidt schrieb: > Es ist zwar ne faule Ausrede, ... Ausgesprochen faul ... In die gleiche Kategorie fallen die fehlenden Vorwiderstände vor den LEDs. Die fehlenden Vorwiderstände vor den Q17..Q20 (alias Q1..Q4) führen ggf. auch noch zu einer unterschiedlichen Lichtleistung bei den LEDs.
Markus Blechschmidt schrieb: > Es ist zwar ne faule Ausrede, aber es ist im Original bei > Watterott von Adafruit nicht anders. Das Bild ist original von Adafruit. Hat doch tatsächlich Watterott die Platine umkonstruiert. Nicht zu fassen... ;-)
Watterott und Adarfuit benutzen aber auch noch einen Transistor vor den vier LED-Transistoren. Und die Transistortypen sind auch andere.
Bitte melde dich an um einen Beitrag zu schreiben. Anmeldung ist kostenlos und dauert nur eine Minute.
Bestehender Account
Schon ein Account bei Google/GoogleMail? Keine Anmeldung erforderlich!
Mit Google-Account einloggen
Mit Google-Account einloggen
Noch kein Account? Hier anmelden.


