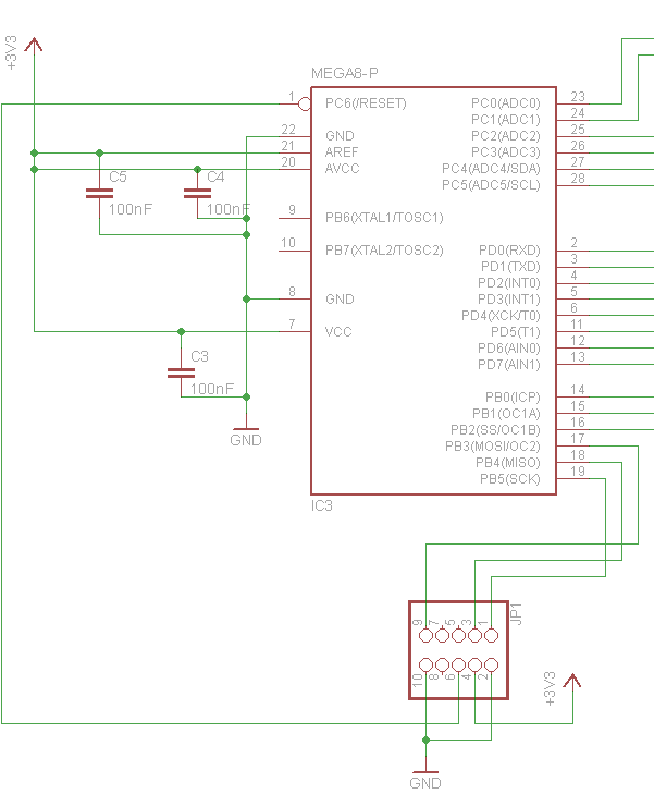
Hallo liebe Leute, ich möchte einen ATMega8 mit dem mkII flashen, der jedoch nur einen JTAG-Stecker hat. Ich möchte daher auf meiner Platine die Leitungen so verbinden, dass ich damit ohne einen Adapter direkt mit ISP programmieren kann. Die Pin-Beschaltung dafür habe ich aus folgender pdf-Datei: www.atmel.com/Images/doc2562.pdf (Seite 2). mkII - ATMega8 1 TCK SCK PB5 2 GND GND 3 TDO MISO PB4 4 VTref VCC 6 nSRST RESET PC6 9 TDI MOSI PB3 Kann ich das wie in meiner angehängten Datei machen? Gruß
Bitte melde dich an um einen Beitrag zu schreiben. Anmeldung ist kostenlos und dauert nur eine Minute.
Bestehender Account
Schon ein Account bei Google/GoogleMail? Keine Anmeldung erforderlich!
Mit Google-Account einloggen
Mit Google-Account einloggen
Noch kein Account? Hier anmelden.
