Hallo zusammen, so ich bin weder jemand der Studiert noch jemand der jetzt die beste oder größte Erfahrung hat. Ich bin einfacher Modellbauer der sich jetzt mit eigenen Schaltungen auseinander setzt. Ich habe schon einige Layout Programme probiert bin jedoch aufgrund der guten Datenbank von Eagle begeistert. Ich habe mir einen Schaltplan erstellt und habe mir auf dem Board eine Anordnung gemacht. Anfangs hatte ich Autoroute verwendet. Fand ich eigentlich recht gut aber ich habe schnell festgestellt das es doch besser ist die Leiterbahnen selber zu Routen. Mein Problem ist nun das ich es beim Routen nicht schaffe die Linien so kurz wie möglich beim Routen zu halten. Wenn ich also eine Leiterbahn verlege so wird diese immer in der nähe von Pads verlegt was ich aus Platzgründen nicht möchte. Ich habe auch schon versucht im DRC was rumzuspielen was mir aber auch nicht viel genutzt hat. Im Anhang das Bild. Hier beim Kreuz zu sehen. Rechts daneben ist der Abstand groß genug. Keine Ahnung warum. Ich will also das er die Leiterbahn sozusagen genau zwichen 1 unten links und 2 unten rechts zieht. Ich möchte also sozusagen selber bestimmen können wie ich die Bahn ziehe. Wenn ich woanders etwas ziehen will ist zum Beispiel der Abstand wieder zu groß so das ich nicht eng genug ziehen kann.
@ Kevin Paffrath (fireman2215) >das ich es beim Routen nicht schaffe die Linien so kurz wie möglich beim >Routen zu halten. Wenn ich also eine Leiterbahn verlege so wird diese >immer in der nähe von Pads verlegt was ich aus Platzgründen nicht >möchte. Ich habe auch schon versucht im DRC was rumzuspielen was mir >aber auch nicht viel genutzt hat. Im Anhang das Bild. Stelle ein kleineres Raster ein. Je nach Layoutdichte 10-25mil, oder metrisch 0,25-0,5mm. Für einfache DIP Bausteine & Co nehm ich meist 25 mil, nicht kleiner. Das reicht. Und nicht dauernd das Raster umstellen, das bringt nur Chaos. http://www.mikrocontroller.net/articles/Eagle_im_Hobbybereich#Auswahl_des_Rasters
Ich bin mir zwar nicht sicher ob ich verstehe was du meinst, aber vermutlich hast du das Raster zu grob eingestellt. Eagle schnappt nur auf pads ein, wenn du auch zu dem pad hin verbindest (was gut ist, wenn das pad mal nciht genau am Raster liegt) ansonsten fängt eagle immer das raster.
Hmm, einfach mal das Routing-Raster einstellen? Stichwort Grid, Anzeige einschalten und kleiner stellen könnte helfen.
Huch ich glaube ich bin hier wirklich richtig ;) Mit so viele Antworten in so kurzer Zeit hab ich gar nicht gerechnet ;) Ihr habt recht da hatte ich nicht mehr dran gedacht. Hab das Raster auf 2.54mm gestellt oO. Und siehe da es hat geklappt. Euch vielen Dank da wäre ich nicht mehr drauf gekommen.
@ Kevin Paffrath (fireman2215)
>ich nicht mehr dran gedacht. Hab das Raster auf 2.54mm gestellt oO.
Vorher oder nachher? Das ist RIESIG.
Das Raster war auf 2,54mm gestellt ;) Jetzt hab ich es auf 25mil gestellt ;)
Hallo, Kevin Paffrath schrieb: > Jetzt hab ich es auf 25mil > gestellt ;) Hauptraster auf 25 mil und alternatives Raster auf 12.5 mil haben sich auch bei mir bewährt. Das alternative Raster kommt zur Anwendung, so lange Du die "ALT"-Taste gedrückt hältst. Mit freundlichen Grüßen Guido
Naja.. ich bin schon seit langem komplett auf metrisches Raster umgestiegen. Die hierzulande üblichen Regeln der LP-Fertiger sind ja auch zumeist in mm angegeben und die Gehäuse der meisten Chips sind ebenfalls inzwischen metrisch. Für gewöhnliche LP reicht mir 0.2 mm und (zum Zurechtrücken von BE) alternativ 1 mm aus. Leiterplatten mit kleinsten Strukturen von 0.2 mm gelten heutzutage ja als "easy" bzw. grob. Noch ein Tip für den TO: Wenn du Bauteile hast, deren Pins außerhalb des momentanen Routing-Rasters liegt. dann beende dein Routing NIE an solchen Pins, sondern beginne es dort. Wenn du dann irgendwo den Rest deines Leiterzuges (der ggf. auch von so einem Pin kommt) mitten auf der LP triffst, verbinder Eagle beide dort ohne störende Knicke usw. W.S.
wenn das Raster zu klein ist wird Eagle sehr langsam. Es kann auch hilfreich sein, Hindernisse in den Weg zu legen wo man keine Leiterbahn moechte. Oder das fertige Layout teilweise wieder auftrennen, und erneut den Autorouter starten. Dabei kann es durchaus bessere Ergebnisse geben.
Eagle ist am Anfang einfach nur eine Katastrophe. Aber wenn man sich einmal an die ganzen Eigenheiten gewöhnt hat und mit ihnen umgehen kann, ist es ansich ein durchaus nützliches Werkzeug für den Hobbygebrauch. Ich nutze gern Eagle und bestell dann die Platinen beim Jakob hier im Forum. Hat bis jetzt bestens geklappt. Die Bauteilsuche ist eben zum heulen, da bist du echt mit Bauteil selbst erstellen schneller als in dem Wirrwarr irgendwas zu finden, was über einen herkömmlichen Widerstand drüber raus geht. Dennis
Hat mich als Anfänger in Sachen Eagle eine ganze Ecke weitergebracht. Es gibt Textdateien/Dokumentation,Eagle Projektdateien zum üben und Videotutorials dazu. Ohne das hätte ich Eagle sehr wahrscheinlich noch lange nicht so schnell und "gut" kapiert. http://www.projektlabor.tu-berlin.de/menue/onlinekurs/platinenlayout/videokurs_eagle-schematic/ Hoffe es hilft. Gruß Rudi P.S. Bin ja auch noch nicht so lange dabei, und mir wurde hier im Forum auch schon oft geholfen.Ich hoffe mein kleiner Beitrag; den ich leisten kann; hilft auch anderen weiter.
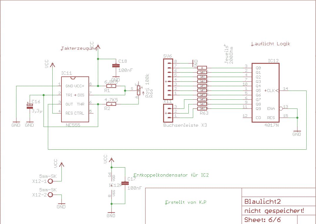
So ich noch mal. Irgendwie verzweifel ich langsam. Meine erste Platine hatte ich falsch geätzt also Spiegelverkehrt. Problem hier mein NE555 wurde nach Stromanschluss heiß. Ich konnte also nur vermuten das irgend etwas durch das falsch rum passiert ist. Also noch mal von vorne begonnen. Neue Platine erstellt mit anderer Leiterbahn. Platine geätzt und alles verlötet. Nun das gleiche Problem. Der NE555 wird heiß. Ich finde einfach den Fehler nicht. Das auf Lochraster gelötete Modell hingegen funktioniert komischer weise einwandfrei. Hoffe nun das ihr vielleicht wisst wo es dran liegen kann das der NE555 heiß wird und nichts passiert. Schaltplan und Board als gif dabei. Gruß Kevin
Da keine Bearbeitng mehr möglich ist noch eine kleine Korrektur. Es waren deffenetiv plus und minus vertauscht. Der NE555 wurde also nicht mehr heiß. Jedoch leuchtete eine LED und das Lauflicht lief nicht. Nach einer Zeit merkte ich das diesmal der 4017 heiß wird. Ich kann mir dies allerdings nicht erklären da alles zu stimmen scheint. Gruß Kevin
Hallo, der Schaltplan passt nich zu Deinem Board. Im Schaltplan steht etwas von C16, C17 und C18. Die sind im Board so nicht zu finden. Wie hast Du das geschafft? Auf die Schnelle fällt mir noch die folgende, fehlende Verbindung auf (s. Anhang). Mein Tipp: Zeichne den Schaltplan und erstelle darauf basierend das Board-Layout. Abschließend führst Du den DRC (Design Rule Check) von Eagle durch. Wenn Dir von diesem Fehler angezeigt werden solltest Du sie nacheinander abarbeiten. Mit freundlichen Grüßen Guido
Das mit dem C16 usw. ist entstanden weil ich mir eine Mehrfachvorlage für die Folie gemacht habe. So brauch ich nicht eine Folie für eine Schaltung vergeuden. Den Fehler den du festgestellt hast habe ich auch schon gesehen bzw. gefunden. Kann auch durch überbrückung von PIN 1 und 8 behoben werden. Das habe ich auch bereits versucht. Dennoch wird er 4017 komischer weise heiß. Sage ja kann es mir nicht erklären ;( DRC findet keine Fehler außer beim Text was aber ja gebilligt werden kann.
Hallo, Kevin Paffrath schrieb: > Dennoch wird er > 4017 komischer weise heiß. CMOS-Bausteine werden i.d.R. aus drei Gründen zu heiß: 1. zu hoher Takt 2. zu hohe Spannungsversorgung 3. zu hohe Last am Ausgang Mit freundlichen Grüßen Guido
Und das ist eben das seltsame. Habe ja gleiches Modul auf Lochraster gebaut. Da gibt es keinerlei Probleme. Hier jedoch leider schon. Gut statt nen 3,3µ Elko hab ich nen 2,2µ Elko verbaut. Aber selbst wenn ich den durch einen 3,3µ Elko tausche ist es so. Mir wurde mal gesagt das es nichts ausmacht wenn ein kleinerer Elko drin ist da dadurch nur dann der Takt schneller wäre. Aber den kann man ja mit dem Poti abändern. Daher echt keine Ahnung warum das so läuft.
Ist der 4017 richtig rum eingelötet? Die Orientierung ist ja andersrum als die vom 555 ;) Ich seh sonst auf den ersten Blick keine Schnitzer.
Ja es ist so eingelötet wie es soll. Bzw. hab ja Steckgehäuse. Trotzdem mal ein Bild vom bestückten. Sorry etwas unscharf.
Hallo, Kevin Paffrath schrieb: > Trotzdem > mal ein Bild vom bestückten. scheint auf dem Bild noch die Rückseite der Leiterplatte durch? Falls ja, lässt dies nichts Gutes ahnen. Bist Du sicher, dass die Leiterplatte bereits fertig geätzt ist? Mit freundlichen Grüßen Guido
Eigentlich schon. Jedenfalls ist alles was weg sollte grün. Der Rest ist Polygonfläsche. Apropo das Polygon hab ich auf GND gelegt was aber ja nichts ausmache sollte oder etwa doch ? Wenn gewünscht sende ich gerne auch ein Bild der Rückseite.
Hallo, Kevin Paffrath schrieb: > Apropo das Polygon hab ich auf GND gelegt was aber ja > nichts ausmache sollte oder etwa doch ? dies sollte nichts ausmachen und ist auch so üblich. Mit freundlichen Grüßen Guido
Kevin Paffrath schrieb: > Ja es ist so eingelötet wie es soll. Zwei gleichfarbige Adern für die Stromversorgung und keine Verpolungsschutzdiode - das lädt förmlich zu falscher Polung der Versorgung ein.
Nicht ganz korrekt. Auf dem Foto nicht zu sehen. Das Kabel ist Rot/Schwarz und Rot. Dennoch hatte ich erst falsch gepolt. Die Diode hatte ich in meinem Lochraster Model auch nicht gebraucht ;)
So ich mal wieder. Ich hänge euch jetzt doch mal die gelötete Seite an. Sorry das ganze sieht etwas unsauber aus. Bin halt kein Lötprofi ^^ Was ich festgestellt habe bei der Kontaktierung mir dem Multimeter (Summen) ist das der Poti seltsamer weise an beiden kontakten ein Summen hervorruft. Sprich irgendwie warum auch immer haben die zusammen Kontakt. Was mich allerdings wundert denn laut Schaltplan ist hier keine Durchkontaktierung vorhanden. Der auf Lochraster Platine gelötete Poti hat demnach keinen gemeinsamen Kontakt. Zumal ja da der Widerstand zwischen ist. Bin echt Ratlos. Auch hier ist das Bild leider wieder nicht so dolle geworden ;(
Vielleicht hast du den 4017 mit statischer Aufladung getötet. Bei Teppichboden und mit den richtigen Schuhen geht das verdammt schnell ;) Der unbelegte Pin vom Poti hat keine Verbindung zur Massefläche? Auf dem Bild ist das schlecht zu erkennen.
So ich wieder. Habs hinbekommen dank dir Helge. Also nochmals zum Poti. Bin doch etwas verwundert und bitte um Aufklärung warum die 100k Potis von Piher die Eigenschaft haben an ihren Pin auch ungelötet zu summen. Bei einem anderen Poti den ich aus dem Lochraster ausgebaut hatte war es nicht der Fall. Jedenfalls habe ich den Poti mal getauscht mit der Hoffnung das hier der Fehler liegt. Allerdings war es nicht so. Daraufhin bin ich hin gegangen und habe mit ner Pinzette den 4017 rausgeholt und den anderen aus dem Modul eingesetzt. Und siehe da das Modul läuft so wie es soll.
Bitte melde dich an um einen Beitrag zu schreiben. Anmeldung ist kostenlos und dauert nur eine Minute.
Bestehender Account
Schon ein Account bei Google/GoogleMail? Keine Anmeldung erforderlich!
Mit Google-Account einloggen
Mit Google-Account einloggen
Noch kein Account? Hier anmelden.





