Was sind das für Bauteile oder was bedeutet das, wenn z.B. in einen Blockdiagramm zwei Ringe, die zur Hälfte übereinander liegen, da sind? Finde nichts im Netz dazu. Hab das Zeichen noch als Bild hochgeladen. Danke im Voraus!
Beides! => Abhängig in welchem Zusammenhang. Auf einer Schalttafel ein Trafo, auf einem Schaltbild eine Stromquelle. Ingo
Hallo, also laut EN 60617-6 ist es einemal die Nummer 06-09-01 (Transformator mit zwei Wicklungen), oder die Nummer 06-13-01A (Spannungswandler). Viele Grüße Stefan
xD und worin liegt der Unterschied zwischen Schaltbild und Schalttafe?
Schaltbild -> CAD oder Blatt+Stift Schalttafel -> Steht an der Wand oder liegt auf dem Tisch, kann man Schaltungen aufbauen mit. GRuß Jonas
Also ist es in Datenblättern und Blockschaltbilder immer eine Stromquelle, richtig?
Für Nachrichtentechniker ist es eine Stromquelle. Für Elektriker ist es ein Trafo. Es kommt halt wie immer auf den Zusammenhang an.
Spannungsquellen haben den Innenwiderstand Null, daher ein Kreis als Symbol. Stromquellen haben Unendlich daher die (normalerweise liegende) Acht.
Helmut S. schrieb: > Für Nachrichtentechniker ist es eine Stromquelle. Im Blockschaltbild von Audiogeräten kann das auch mal ein NF-Übertrager sein! > Es kommt halt wie immer auf den Zusammenhang an. ACK Alexander
Es kann auch ein verunglücktes Audi-Zeichen sein... ;-) Ansonsten schließe ich mich Helmut an. MfG Paul
Also da muss ich mal einen kleinen Einspruch machen.... Man sollte Normen und Vorschriften nicht unbeding so sehr verweichlichen. Ein Trafo ist ein Trafo, eine Stromquelle eine Stromquelle und eine Spannungsquelle eine Spannungsquelle. Das oben gezeigte Symbol ist ein Trafo und nichts anderes. Da ein NF-Übertrager auch ein Trafo ist passt diese Aussage. Aber es ist keine Quelle. Quellen sind ein Kreis mit einem Strich in Längsrichtung, in Querrichtung oder mit Symbolen für sinusförmige oder rechteckige Signalformen (gibt auch Impulse und andere Formen). Gruß Stefan
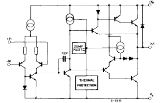
Hi >Das oben gezeigte Symbol ist ein Trafo und nichts anderes. Dann hat ein L2720 (OpAmp) (Anhang) also Trafos drin? MfG Spess
Sorry, aber ein vereinfachtes Prinzipschaltbild eines Operationsverstärkers sollte für solche Erklärungsversuche nicht unbedingt zu Rate gezogen werden. Hier gelten Normen und sonst nichts.
Hi >Sorry, >aber ein vereinfachtes Prinzipschaltbild eines Operationsverstärkers >sollte für solche Erklärungsversuche nicht unbedingt zu Rate gezogen >werden. Das ist aber gängige Praxis. Und da ist es gut zu wissen, das es in diesem Zusammenhang eben nicht Trafo sondern Stromquelle bedeutet. MfG Spess
Stefan Groß schrieb: > Hier gelten Normen und sonst nichts. Welche US, EU? Ja klar wir sind hier in Europa aber haben einen haufen Elektronikkram mit Schaltbildern in US-Norm und auch alte Schaltbilder. Das Symbol war früher für eine Stromquelle gebräuchlich ist aber nicht mehr nach DIN.
Bitte melde dich an um einen Beitrag zu schreiben. Anmeldung ist kostenlos und dauert nur eine Minute.
Bestehender Account
Schon ein Account bei Google/GoogleMail? Keine Anmeldung erforderlich!
Mit Google-Account einloggen
Mit Google-Account einloggen
Noch kein Account? Hier anmelden.

