Nabend :) Derzeit sitze ich an der Planung einer Ansteuerung eines vorgegebenen LED-4x7segDisplays, bei dem die LED's als Matrix verschaltet sind. Max Pulsstrom pro LED 100mA (laut Datenblatt), jede LED kommt mit ~2V und 15-20mA aus, Spaltenmultiplex 1:7 mit 4 Zeilen. http://www.szkepu.com/Products_xxen.asp?id=27 Im Anhang ein Schaltplan. !!WICHTIG!! Die im Schaltplan verwendeten Bauteile sind IRRELEVANT, da ich in kiCad lediglich zeichne. Die Tatsächlich zur verwendung geplanten Transitoren sind der Fairchild Semiconductor 2N3904 NPN und als MOSFET der IRLZ24NPBF ! Ist das was ich da plane technisch überhaupt vertretbar und was kann ich noch verbessern und weshalb? Danke für eure bisherige und zukünftige Hilfe LG
Christian H. schrieb: > Ist das was ich da plane technisch überhaupt vertretbar NEIN! 1) Zum Highside Schalten würde ich PNP oder P-MOS verwenden 2) Beim N-MOS muss Source auf Masse und die LEDs nach Drain, sonst fließ immer Strom durch die Body-Diode.
Nachtrag: 3) Du brauchst 7 Widerstände, es sollten nicht gleichzeitig >=2 LEDs an einem Widerstand betrieben werden. Sonst ist die Helligkeit von der Anzahl der eingeschalteten LEDs abhängig und durch Fertigungstoleranzen bedingt kann eine LED auch gar nicht leuchten. Die Widerstände würde ich zwischen Drain des N-MOS und 7-Segs schalten.
Zu "Zu 1)": Wenn du mit einem NPN Higside schaltest hast du max. Betriebsspannund des uC - 0.7V am Emitter also an der Last.
Christian H. schrieb: > Ist das was ich da plane technisch überhaupt vertretbar Der MOSFET ist offensichtlich verkehrt herum, der Rest geht theoretisch. Gibt es einen bestimmten Grund, warum du vehement die schon zu deiner Schaltung gegebenen Hinweise "7 nebeneinanderliegende LED nacheinander einzeln nach Masse zu schalten obwohl nur 4 übereinander liegen führt zu 1:7 Multiplex statt 1:4 Multiplex." nach Kräften ignorierst und lieber NOCH MAL mit demselben schlechten Entwurf hier ankommst ? Zu faul, Spalten und Zeilen vertauscht zu zeichnen ?
Max H. schrieb: > Was habe ich verpasst? 1) von dir ist ein würde, man mag das soch machen, aber Christians Emitterfolger geht auch, er hat genug SPannung. 2) von dir habe ich auch bemängelt, das ist das wesentliche Problem der Schalötung 3) ist die Sache, daß Christian 1:7 Multiplex macht obwohl er nur 4 Reichen hat. Er sollte 1:4 Multiplex machen, was du intuitiv als so richtig ansiehst, daß du seine Widerstande in der falschen Zuleitung vermutest. Mit 1:7 Multplex, wie er geschrieben hat, passen die Widerstände, nur ist 1:7 natürlich Unsinn aber Christian ist dabei lernresistent.
Christian H. schrieb: > Ist das was ich da plane technisch überhaupt vertretbar und was kann ich > noch verbessern und weshalb? Wieso 4x7? Hat das Display keine Dezimalpunkte an jeder Stelle, und es müßte besser 4x8 sein? Die richtige Schaltung gibts hier im Forenwiki: http://www.mikrocontroller.net/articles/Datei:LED_Matrix_8x5.png
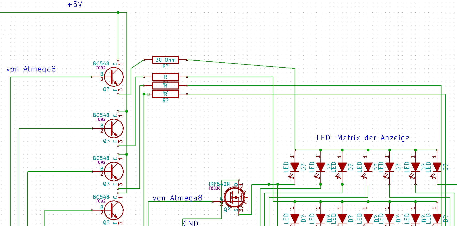
Und das ist das Display, das ich nutzen will: http://www.szkepu.com/Products_xxen.asp?id=27 Dort will ich nur nur die 4x7 Segmentanzeigen nutzen. Die Matrix IST einfach so. Sie war die Idee des Herstellers. Ich habe sie zwar anders eingezeichnet. aber der Stromweg ist korrekt. @MaWin: Ich würde mich darüber freuen wenn du deine Ausdrucksweise nochmal überdenkst. Ich habe diesen Thread aufgemacht um meine offenen Fragen verständlicher zu stellen, da es im alten Thread wohl zwischen uns zu Missverständnissen kam.
Christian H. schrieb: Ich würde mich freuen, wenn du bei Antworten mit-denken würdest, denn was du unter Missverständnisse einordnest ist wohl nicht-begreifen-wollen. > Die Matrix IST einfach so. Der Hersteller gibt keineswegs vor, was da Spalten und was Zeilen sein sollen, denn er hat die Vorwiderstände nicht mit eingebaut.
Und die Facepalm des Tages geht an: mich. Jetzt versteh ich erst, dass das Multiplexverhältnis auf die Widerstände bezogen ist. Dann hier das Ergebnis in schön. (Das "zu GND" ist falsch platziert, das sollte nach unten ;) ) Wenn nichts dagegen spricht würde ich gerne, wenn alles passt und ich keine Fragen mehr habe, die beiden Threads löschen lassen. Da ich nur eine Zeile gleichzeitig anschalten werde, würde ich die Widerstände dementsprechend höher wählen. In schneller Abfolge würd ich alle Zeilen nacheinander aus&anschalten, so schnell, dass das Auge die Ausschaltzeit nicht wahrnehmen kann. Richtig so? Irgedwelche Ratschläge bei der Mosfet bzw Transistorwahl? Eher alles mit Mosfets oder eher mit Transistoren schalten? LG
Christian H. schrieb: > Irgedwelche Ratschläge bei der Mosfet bzw Transistorwahl? Eher alles mit > Mosfets oder eher mit Transistoren schalten? Was der MOSFET für einen Strom kann, habe ich gar nicht nach geschaut. Wahrscheinlich ausreichend. Aber die BC548 haben nur eine ausreichende Stromverstärkung im Bereich bis 30mA, bei dessen maximalen 100mA ist die Stromverstärkung schon etwas abgekippt. Die könnte man durch BC337 ersetzen, wenn man mehr braucht. Also ich würde das wie im Wiki-Artikel auch nur rein mit Bipolartransistoren machen, das reicht, dafür braucht man keinen MOSFET.
Bitte melde dich an um einen Beitrag zu schreiben. Anmeldung ist kostenlos und dauert nur eine Minute.
Bestehender Account
Schon ein Account bei Google/GoogleMail? Keine Anmeldung erforderlich!
Mit Google-Account einloggen
Mit Google-Account einloggen
Noch kein Account? Hier anmelden.

