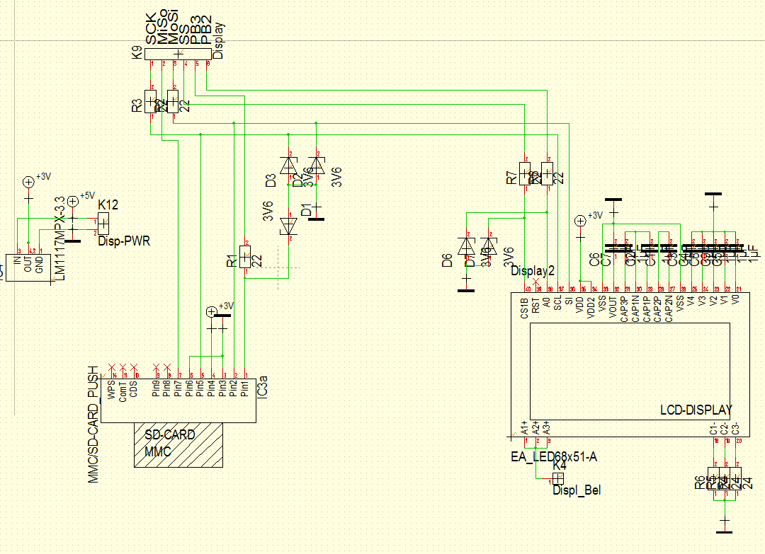
Hallo, hoffentlich finde ich hier fachkundigen Rat. Ich habe einen Atmega32 bei 4MHz zum Laufen gebracht *ich weiß ... herzlichen Glühstrumpf :P*. SD-Karte oder ein DOGM-Display von reichelt.de bekomme ich unter LunaAVR prima zum Laufen. Nun wollte ich beides zusammenfassen und Display UND SD-Karte auf einer Trägerplatine (selbstbau) zum Laufen zu bringen. Aber irgendwie stören sich die beiden Baugruppen. Ich hänge mal sowohl eine assembler-Datei sowie einen Schaltplan der Platine bei. Für hilfreiche Tipps oder konstruktive Vorschläge wäre ich dankbar. Gruß Fusel
Du kannst über den CS Pin der beiden Slaves das Display und die SD-Karte aktiv schalten. Du spricht zu jedem Zeitpunkt immer nur mit einem Slave. Dannach schaltest du wieder HIGH, da der CS Pin meist Low-Active ist.
Dazu glaube ich nicht dass die SD Karte noch das Display dazu ausgelegt sind als "Chain" zu fungieren. Ansonsten versteh ich nicht warum eine Leitung zwischen Display und SD-Karte gibt
Moin. danke für die Antworten ... aber ich seh immer noch vor lauter Wald die Bäume nicht mehr. Ich habe SCL bzw. SCK (Clock) ... parallel auf beides beschaltet. Miso (MasterIn) wird nur von der SD-Karte benötigt und ist auch so angeschlossen. Mosi (SlaveIn) geht parallel auf beide. SS (SlaveSelect) wählt das Display aus ... für die SD-Karte nehme ich PortB.3. A0 (keine Ahnung wofür) geht von PortB.2 direkt zum Display. Oder liegt es daran, das die beiden "Auswähler"-Leitungen nicht das gleiche Level führen? Also SS ist ja eigentlich negiert (Strich über dem SS) und beim PortB nicht? Sonst sehe ich echt keinen möglichen Fehler mehr. Gruß Fusel
Fusel schrieb: > Also SS ist ja eigentlich negiert (Strich über dem > SS) und beim PortB nicht? Mit PORTB3 legst du ja in deiner SOFTWARE fest, wann die SD-Karte selektiert ist und wann nicht. Wenn es zuvor funktioniert hat schau lieber mal ob nicht wirklich beide zur gleichen Zeit ausgewählt sind und ob die Betriebsspannung deiner SD-Karte auch wirklich sauber ist. SD-Karten sind sehr empfindlich hier...
> SS (SlaveSelect) wählt das Display aus ... Ganz schlechte Idee. Datenplatt lesen! > A0 (keine Ahnung wofür) ∗hüstel∗ das solltest Du dringend in Erfahrung bringen! > Oder liegt es daran, das die beiden "Auswähler"-Leitungen nicht das > gleiche Level führen? Also SS ist ja eigentlich negiert (Strich über dem > SS) und beim PortB nicht? ∗hüstel∗ Datenplätter lesen! HTH
Bitte melde dich an um einen Beitrag zu schreiben. Anmeldung ist kostenlos und dauert nur eine Minute.
Bestehender Account
Schon ein Account bei Google/GoogleMail? Keine Anmeldung erforderlich!
Mit Google-Account einloggen
Mit Google-Account einloggen
Noch kein Account? Hier anmelden.
