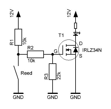
Hallo Leute, meine Freundin möchte eine Beleuchtung im Kleiderschrank. Ich möchte dazu handelsübliche LED Stripes verwenden. Zum Schalten nehme ich Reed-Relais im Schrank und einen kleinen Magneten an der Tür. Funktion ist folgendermaßen: Tür zu --> Reed angezogen --> NPN schaltet Ich habe eine Schaltung entworfen und auch simuliert. Möchte mich eigentlich nur noch mal versichern, ob jemand nen groben Fehler sieht, bevor ich das Board fertige. Gruß Steffen ;)
PS.: Die Bauelemente sind schon zum Teil vorhanden (FET und NPN). Ich denke sie sollten die Funktion erfüllen, wenn es auch geeignetere geben würde.
Ginge auch ohne NPN. Den Reed-Kontakt parallel zum R3. Also Gate direkt nach GND ziehen. Und als Schutz noch ein Widerstand in Serie zum Gate.
Hi, dann habe ich aber keine Invertierung mehr, die ich ja benötige.
Steffen schrieb: > dann habe ich aber keine Invertierung mehr, die ich ja benötige. Doch, weil er schaltet dann GND und nicht die VCC, also invertierend. Deine neue Simulation ist falsch. Tür zu --> Reed angezogen --> Gate an GND --> FET sperrt. Beide Schaltungen haben aber so einen Ruhestrom bei geschlossener Türe. Vorteil wäre nur etwas weniger Teile.
Hi Markus, da stehe ich ehrlich gesagt auf dem Schlauch. Habe keine Vorstellung wie das funktionieren soll. Ich schaus mir morgen nochmal in Ruhe an. Danke dir.
Ich schlage vor, das Reed-Relais anstatt R3 einzusetzen. T2, R2 und R7 weg. R4 so groß wie möglich (Strom sparen), T1 muss eben noch sauber schalten.
Hallo Konrad, Das macht für mich Sinn. Das werd ich probieren. Danke
Steffen schrieb: > da stehe ich ehrlich gesagt auf dem Schlauch. Habe keine Vorstellung wie > das funktionieren soll. Ich schaus mir morgen nochmal in Ruhe an. Mal ein Vorschlag wie es auch funktionieren sollte. R1 würde ich nicht zu hochohmig wählen. (Mindeststrom für den Reedkontakt beachten) R2 damit das Gate des FET nicht ganz schutzlos heraus geführt wird. (evt. auch noch Zenerdioden am Gate) (FET ist empfindlicher gegen Zerstörung, als der NPN in deiner Variante)
Soviel Brühe hab ich garnicht gemacht. Diesen Schalter hier http://www.pollin.de/shop/suchergebnis.html?S_TEXT=Taster+MARQUARDT+1115.2620&log=internal&recommend=true an jede Schranktüre, beide Schalter der linken und rechten Tür parallel geschaltet und fertig ist der Kuckuck :-) Bei mir hängen an einem großen IKEA Kleiderschrank 5m LED Stripe dran, beim Nachbarschrank 4m. Das Ganze funzt seit ca. einem halben Jahr fehlerfrei. Ich habe mir aus dem Baumarkt Al-U-Profile geholt, die auf Länge gesägt, Löcher gebohrt und gesenkt, die Profile an die Unterseite der Einlegeböden geschraubt , die Profile mit Isopropanol ausgewischt und dann die Streifen draufgepappt. Blendfreies, gutes Licht :-) Gruß Gerald
Gerald B. schrieb: > Soviel Brühe hab ich garnicht gemacht. Diesen Schalter hier >http://www.pollin.de/shop/dt/MDE1OTc1OTk-/Bauelemente_Bauteile/Mechanische_Bauelemente/Schalter_Taster/Taster_MARQUARDT_1115_2620.html > an jede Schranktüre ... und mit dem Vorteil, dass 100% stromlos ist bei geschlossener Türe.
Und wenn es ein Reed-Schalter sein muß, warum dann noch mit Elektronik hintendran? Einen Reed-Öffner und die Leuchten direkt da dran reicht doch. z.B.: http://www.alarmanlagen-hawesch.de/MK-01-Magnetkontakt-3er-Packung-Aufbau-Reedkontakt-OEffner-NC Edit: Es werden ein paar Watt doch reichen?
Michael Bauer schrieb: > Und wenn es ein Reed-Schalter sein muß, warum dann noch mit Elektronik > hintendran? Einen Reed-Öffner und die Leuchten direkt da dran reicht > doch. Zu einfach! Nimm doch einen Arduino oder gleich einen Raspberry, dann kannst Du Deine Freundin gleichzeitig filmen, wenn sie sich vor der geöffneten Schranktür umzieht...
Die Reed-Schalter sind schon vorhanden. Als Student möchte ich das natürlich so billig halten wie möglich. Mir ist klar, dass es auch ein mechanischer Schalter tut. Jetzt hab ich aber wenigstens auch mal was mit nem FET gemacht ;) PS.: Filmen brauche ich sie nciht. Ich kann mir das ganze doch auch so anschauen. PSS.: Die Reed-Schalter (die vorhanden sind) können max 0,7A. Ich brauch aber knapp 2A ;) Danke euch erstmal.
Bitte melde dich an um einen Beitrag zu schreiben. Anmeldung ist kostenlos und dauert nur eine Minute.
Bestehender Account
Schon ein Account bei Google/GoogleMail? Keine Anmeldung erforderlich!
Mit Google-Account einloggen
Mit Google-Account einloggen
Noch kein Account? Hier anmelden.




