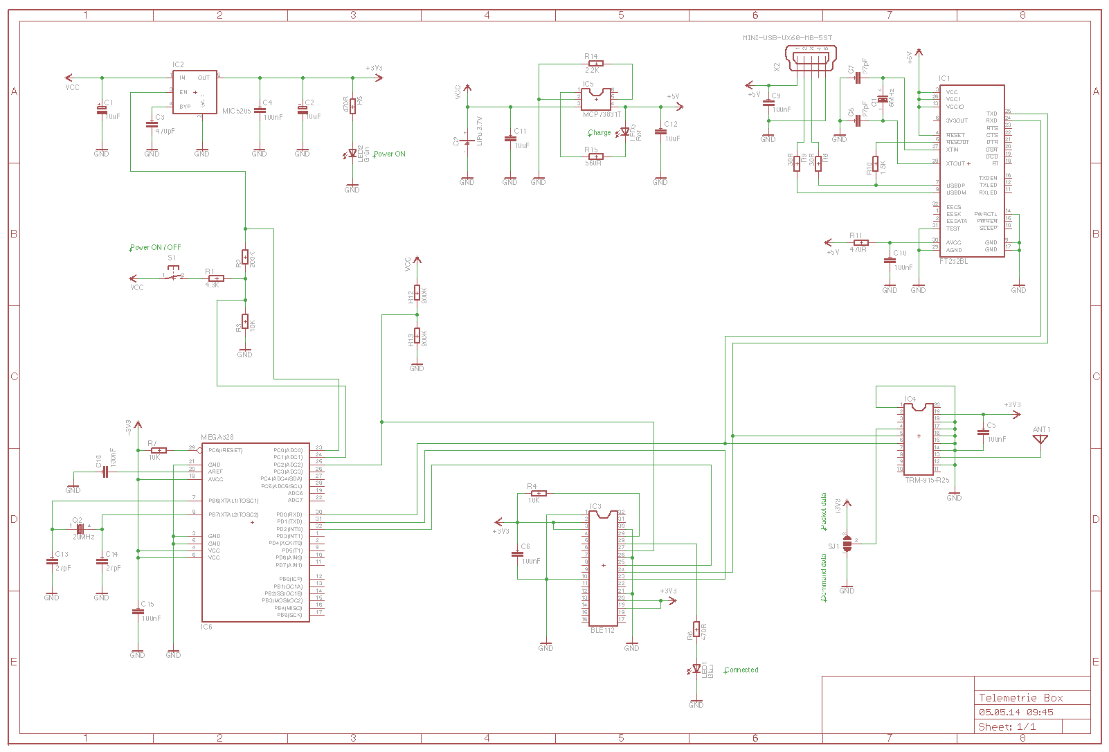
Hallo Zusammen Ich habe serielle Daten die mit einem 915Mhz Transmitter(TRM-915) übertragen werden. Die Daten nach dem Transmitter werden dann mit Bluetooth an eine Smartphone App oder per USB an ein Desktopcomputer weiter geleitet. Soweit alles gut. Nun habe ich Probleme mit der Reichweite des 915Mhz Transmitters. Beim Prototyp ist der Transmitter ca. 20cm vom Rest entfernt gewesen, da hat alles sehr gut funktioniert mit guter Reichweite. Jetzt wo alles schön kompakt ist fangen die Probleme an. Der Transmitter ist mit einem Abschirmblech abgeschirmt, ist aber auch nicht besser. Ich habe den Schaltplan angehängt, vielleicht sieht jemand etwas, dass man entstören, oder besser machen kann.
Michael L. schrieb: > Hallo Zusammen > > Ich habe serielle Daten die mit einem 915Mhz Transmitter(TRM-915) > übertragen werden. Die Daten nach dem Transmitter werden dann mit > Bluetooth an eine Smartphone App oder per USB an ein Desktopcomputer > weiter geleitet. Soweit alles gut. > > Nun habe ich Probleme mit der Reichweite des 915Mhz Transmitters. Beim > Prototyp ist der Transmitter ca. 20cm vom Rest entfernt gewesen, da hat > alles sehr gut funktioniert mit guter Reichweite. Jetzt wo alles schön > kompakt ist fangen die Probleme an. Der Transmitter ist mit einem > Abschirmblech abgeschirmt, ist aber auch nicht besser. > > Ich habe den Schaltplan angehängt, vielleicht sieht jemand etwas, dass > man entstören, oder besser machen kann. Hallo Michael, wenn ich Dich richtig verstehe dann hast Du ein Reichweitenproblem deines Transmitters. Das hat aber primär mal Nichts mit EMV zu tun. Wie kommst Du daher auf die Aussage dass Du ein EMV Problem hast? Wie äußert sich das? Störungen im Netz? ESD-Empfindlichkeit? Wenn's denn dann aber "nur" dir Reichweite ist können verchiedene Probleme damit zusammenhängen. Sendeleistung, Antennenperformace (Transmitter geschirmt?),... Aber auch hier: wie äußert sich das? rgds
Michael L. schrieb: > Der Transmitter ist mit einem Abschirmblech abgeschirmt, ... Die Antenne auch? Zeig mal ein Photo.
Michael L. schrieb: > Nun habe ich Probleme mit der Reichweite des 915Mhz Transmitters. Hängt meistens mit der Antenne zusammen. Poste mal dein Layout und eine Information, was für eine Antenne du genommen hast. Das Datenblatt des TRM-915 empfiehlt übrigens eine andere Entkoppelung von VCC (siehe Anhang).
Das Layout bitte !! Das Verwenden der Abblock Caps wurde nicht verstanden. Da sind EMV Probleme auf der Matte.
Wahrscheinlich Aufbaufrage (Empfänmger im STörnebel) od. evtl. andere Spannungsversorgung als vorher?
Die Spannungsversorgung ist die gleiche wie Vorher. Beim Prototyp habe ich eine einfache Drahtantenne gehabt, hab nun auch wieder nur einen Draht als Antenne zum Testen verwendet. Hier ein paar Fotos.
Michael L. schrieb: > Ich habe serielle Daten die mit einem 915Mhz Transmitter(TRM-915) > übertragen werden. 915Mhz hier in DL? http://de.wikipedia.org/wiki/ISM-Band Michael L. schrieb: > Nun habe ich Probleme mit der Reichweite des 915Mhz Transmitters. Wenn du das Ding bei uns in Deutschland benutzt kann es auch gut sein das die Fequenz durch einen anderen Sender(GSM?) belegt ist. http://de.wikipedia.org/wiki/Frequenzband
a) Und wie lang ist der Draht genau? b) du hast doch so nen schicken Connector drauf. Mach doch mal eine richtige Antenne dran, die auf 915 MHz optimiert ist.
Bitte melde dich an um einen Beitrag zu schreiben. Anmeldung ist kostenlos und dauert nur eine Minute.
Bestehender Account
Schon ein Account bei Google/GoogleMail? Keine Anmeldung erforderlich!
Mit Google-Account einloggen
Mit Google-Account einloggen
Noch kein Account? Hier anmelden.




