Hallo, ich würde gerne eine kleine Schaltung bauen, die die Farbe (und Helligkeit) eines Lichtes misst und dann damit LEDs ansteuert, sodass diese in derselben Farbe leuchten. Vorgestellt habe ich mir sozusagen eine 1 Pixel Kamera, die dann ihr "Bild" über LEDs ausgibt. Bei Conrad gibt es auch einen RGB Farblichtsensor, aber ich glaube der gibt nur die Helligkeit aus. Hintergrundinfos: Ich würde gerne etwas wie Ambilight nachrüsten, die LEDs könnte ich dann auch heller machen als das original bzw. würde es mir reichen 2 mal pro seite zu messen und zu leuchten. Da alle Anleitungen im Internet nur mit einem PC und auch der PC ausgabe funktionieren würde ich gerne einen Detektor einbauen, den ich an den Rahmen meines Fernsehers kleben kann. Der "sieht" dann nur das eine Eck und gibt dann die gemittelte Farbe aus.
Natürlich geht das mit dem Conrad RGB Farblichtsensor. Der Strom, den der durch die Photodioden für R, G und B lässt, gibst du verstärkt auf deine R, G und B LEDs, die Schaltung ist also 3 mal dieselbe. Bloss braucht der Sensor eine Linse, damit er wirklich auf den Bildschirm guckt.
Simon S. schrieb: > Bei Conrad gibt es auch einen RGB > Farblichtsensor, aber ich glaube der gibt nur die Helligkeit aus. Welchen? Simon S. schrieb: > Ich würde gerne etwas wie Ambilight nachrüsten, die LEDs könnte ich dann > auch heller machen als das original bzw. würde es mir reichen 2 mal pro > seite zu messen und zu leuchten. Ich habe deinen Plan nicht ganz verstanden... Willst du den Farbsensor auf dem Bildschirm kleben?
Sensor: also mein Plan wäre diesen Sensor: http://www.conrad.de/ce/de/product/180381/RGB-Farblichtsensor-KPS-5130PD7C-Kingbright-KPS-5130PD7C-Gehaeuseart-SMD-/?ref=home&rt=home&rb=1 im 90° Winkel an den Rahmen meines TVs zu kleben. dadurch, dass das Bild dann etwa 3 cm weit weg ist hoffe ich, dass eine Art mittlere Farbe erkannt wird, also z.b. hier: http://techhive.de/blog/wp-content/uploads/2013/07/Ambilight-+-Hue-colour-copy.jpg rechts und unten leuchtet es blau/weißlich und oben links rosa. Deswegen müsste er auch ohne Linse funktionieren, weil ich einfach davon ausgehe, dass das Streulicht, das in kurzer Entfernung vom Bildschirm kommt dann schön gemishct wird. Sonst könnte im Beispielbild der Sensor unten z.b. Schwarz sein, weil da gerade der schwarze Strich ist oder oben ist die vorherrschende farbe rosa, obwohl dazwischen schmale, hellblaue Streifen sind. LED Ausgabe: Wenn ich dich richtig verstanden habe kann ich dann direkt so eine LED Leiste verwenden: http://www.pollin.de/shop/dt/ODgwOTc4OTk-/Lichttechnik_Leuchtmittel/LED_Technik/LED_Strips_LED_Leisten/RGB_LED_Strip_Komplettset_DAYLITE_LS_3x90_RGB_5M_5_m.html ich muss dann nur die Steuerung durch den RGB Sensor ersetzen.
Simon S. schrieb: > ich muss dann nur die Steuerung durch den RGB Sensor ersetzen. Du musst deine eigene Steuerung bauen, die Abhängig von den gemessenen Werten die Helligkeit deiner RGB-LEDs einstellt...
genau deswegen bin ich ja hier. wie würde denn die Schaltung aussehen?
Simon S. schrieb: > ich muss dann nur die Steuerung durch den RGB Sensor ersetzen. Na ja, zwischen LED Leiste und Sensor müssen schon 3 Stromverstärker.
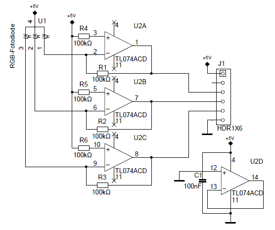
Auswertung des RGB Sensors: RGB.png Als OPV konnte man den MCP6L94 verwenden. Der im Schaltplan verwendete geht nicht, weil er nicht R2R ist. An die Ausgänge kommen dann je ein PWM-Modulator: PWM.jpg Über R1, R2, R3 (PGB.png) wird die Empfindlichkeit eingestellt, je größer die Widerstände, desto größer die Verstärkung. An den PWM Ausgang kommt dann noch ein Mosfet oder Transistor.
Bitte melde dich an um einen Beitrag zu schreiben. Anmeldung ist kostenlos und dauert nur eine Minute.
Bestehender Account
Schon ein Account bei Google/GoogleMail? Keine Anmeldung erforderlich!
Mit Google-Account einloggen
Mit Google-Account einloggen
Noch kein Account? Hier anmelden.

