Hallo Leute, ich versuche gerade einen Platinenlayout mit einem LED Treiber TLC5951 (Bauform: HTSSOP-38) und ein paar RGB - LEDs (Bauform: PLCC-4) zu erstellen. Das Problem besteht beim Routen. Ich komme nämlich nicht zu allen LEDs hin. Anbei sind ein paar Screenshots, die das Ganze etwas verdeutlichen sollen. Ich benutze 2 Layer, 25 mil Routing grid, 6 mil Vias, 12 mil Leiterbahnen und 12 mil Abstand dazwischen. Es fliessen ca. 20 mA über jede Leiterbahn zu den LEDs. Bestellen wollte ich die Platine bei Leiton. Deswegen wären die Grenzen bei: 0,3 mm Vias, 6 mil Strukturen. Ich bin ein Student und hab wenig Erfahrung von Eagle oder dem Routing. Ich wäre sehr dankbar über jede Hilfe, Tipps oder Ratschläge wie ich das Ganze am besten routen soll. Vielleicht sind da kleinere Vias, Leiterbahnen usw. besser? Oder soll man die LED Treiber anders plazieren? Die Position von den LEDs darf nicht verändert werden. Bitte sagen, wenn ich wichtige Informationen vergessen habe. Vielen Dank im Voraus! mfg AntVor
AntVor schrieb: > Bitte sagen, wenn ich wichtige Informationen vergessen habe. wie groß darf die ganze Platine werden? bzw. wie viel Platz hast du, ausgehend von den LEDs, in jede Richtung?
AntVor schrieb: > Ich wäre sehr dankbar über jede Hilfe, Tipps oder Ratschläge wie ich das > Ganze am besten routen soll. Grundstrategie beim Routen ist, erstmal eine Ebene nur für horizontale und eine nur für vertikale Leiterbahnen zu verwenden. Sonst baut man sich schnell irgendetwas dicht.
Die Platine ist insgesamt 500mm x 50mm groß. In der Mitte bei 25 mm ist ein Streifen aus LEDs angebracht. Man hat dann jeweils ca 20mm nach oben und 20 mm nach unten viel Platz. Die Breite könnte ich noch varieren +/- 10mm auf jeder Seite. Würde jedoch gerne bei 50mm Gesamtbreite bleiben. Die Länge ist fest.
Mike schrieb: > AntVor schrieb: >> Ich wäre sehr dankbar über jede Hilfe, Tipps oder Ratschläge wie ich das >> Ganze am besten routen soll. > > Grundstrategie beim Routen ist, erstmal eine Ebene nur für horizontale > und eine nur für vertikale Leiterbahnen zu verwenden. Sonst baut man > sich schnell irgendetwas dicht. Ja, bloß die Pins vom LED Treiber sind sehr nahe bei einander, sodass ich um Vias zu machen, immer zur Seite ausweichen muss. Oder wäre es sinvoll Durchmesser der Vias zu verkleinern?
Wie platziere ich den IC am besten? Das Problem ist, dass ich eben oben durch den LED-Streifen blockiert bin und kaum noch was dazwischen durch bekomm.
Kannst du mal eine Muster .brd hochladen? Würde gerne mal ein bisschen rumprobieren hab aber keine Lust die Schaltung nachzumalen.
Hier die .brd Datei. Vielleicht kommt jemand auf eine Lösung.
> Hier die .brd Datei. Danke, habe mal rumprobiert mit 0.3mm Via, 10mil Leiter. Die Datenleitungen habe ich erstmal nach oben rausgeführt, das ist bestimmt nicht optimal, kleiner bekomme ich den Via-Haufen nicht mehr. Zumindest hast du so genug Platz um das Thermal-Pad großflächig anzubinden. Welche LEDs verwendest du? Ich will jetzt spontan auch einen RGB-Streifen haben :D
Hey, das gefällt mir sehr gut. Danke! Geht die andere Seite auch auf? Ich habe diese LEDs: http://www.led1.de/shop/smd-leds/smd-led-bauform-plcc2/led-smd-bauform-plcc4-rgb-weqrgb01-cm.html (29 Cent)
noch ein Vorschlag. Der Abstand, Maße etc passen nicht, nur mal grob hingeschlampert. Ebenso habe ich nur einen Abschnitt kopiert, da ich von der neusten Eagle Version nur die Free Version habe.
> Geht die andere Seite auch auf?
Ja die geht auf, passt auch vom Platzbedarf. Spontan gefällt mir Franks
Vorschlag besser, die kommt mit deutlich weniger Durchkontaktierungen
aus und die Datenleitungen gehen 1:1 durch.
Mir gefällt jetzt dein Vorschlag, spammi, besser, weil ich dann für die Stecker und Wärmeabfuhr mehr Platz habe. Frank, danke trotzdem. So ist es wohl vom Chiphersteller gedacht. Welche Leiterbahnbreite hast du gewählt?
Es gibt ja auch noch den Mittelweg zwischen meinem um spammi's Vorschlag. Wenn du die Leiterbahnen dichter packst, ggf. auch die Vias kannst du es noch kleiner machen. Leiterbahnbreite 12 mil.
Danke! Ihr seid echt die Besten!! Frank, sind die engsten Via-Leiterbahn-Abstände in deinem Beispiel wirklich noch ausreichend? Dann kann ich das nämlich 1:1 so abzeichnen.
>Welche LEDs verwendest du? Ich will jetzt spontan auch einen >RGB-Streifen haben :D Ich könnte einen anbieten: - 30x95 mm² - 32x RGB-LED LATB T66 - SPI mit 12x 74HC595 und PWM aber: 4Lagen mit Blind-vias
AntVor schrieb: > Danke! Ihr seid echt die Besten!! > Frank, sind die engsten Via-Leiterbahn-Abstände in deinem Beispiel > wirklich noch ausreichend? Dann kann ich das nämlich 1:1 so abzeichnen. Also am einfachsten ist es du lädst die Eagle Design Rules von Leiton in Eagle https://www.leiton.de/formulare/LeitOn%20-%20Standard-Eagle-DRU%20-%201L%20to%208L-Multilayer%20-%20German%20and%20English%20-%20Rev%202.0.zip Dort sind die minimal Werte drin und du kannst leicht, durch den DRC (Design Rule Check) überprüfen ob Leiton es fertigen kann oder nicht. Die Werte von LeitOn sind die Minimalwerte. Daher empfehle ich dir, vor allem bei den Vias den Restring Wert in den Design Rules zu vergrößern. D.h. vielleicht von 0.15mm auf 0.2mm oder 0.25mm zu setzen. (zumindest war das mal von PCB-Pool erwünscht, dass der Restring nicht unbedingt am Minimum des Machbaren sitzt). Das erlaubt einfach mehr Toleranzen. Zwar sollte LeitOn die 0.15mm packen, aber es kann eben eng werden. Und du hast ja Platz, daher muss man sich das Leben nicht unnötig schwer machen :-) Auch beim Drill habe ich 0.3mm verwendet, also das minimal mögliche. Jedoch sollte das für LeitOn kein Problem darstellen, schließlich ist das erlaubt und sollte zu keinen Problemen führen. Nach Anwendung des DRC scheint die von mir erstellte Leitplatte den Spezifikationen zu genügen. Da kannst du die Leiterbahnen sogar noch dichter rücken und alles sogar noch weiter komprimieren falls du willst. Würde ich aber nicht unbedingt. Ich habe im Raster 10mil geroutet. Und mach die Versorgungsleitung ruhig dicker als bei mir. Bei dem Beispiel von Spammi siehst du wie es sein soll. Du hast Platz also ruhig 24mil oder noch dicker für VCC. Was ich noch vermisse sind die Entkoppelkondensatoren und Widerstände die zwar auf deinem Schaltplan vorhanden sind aber nicht im Board. Die Kondensatoren MÜSSEN so dicht wie nur möglich an den Versorgungspins des ICs platziert werden.
Achte auch noch darauf die Wärme vom IC abzuführen. Wenn du bspw. deine Schaltung mit 5V betreibst und jede LED mit 40mA, damit vielleicht im Schnitt 2V*40mA im IC in Wärmeenergie umgewandelt werden muss, so musst du dafür sorgen, dass du 2W an Wärme pro IC abführst. Vermutlich bietet es sich an ein Leiterbahn vom Thermal Pad des ICs nach außen zu führen um die Fläche zu vergrößern und diese dann ggf. an eine Alu-Schiene zu befestigen. Im Anhang ist eine mögliche Variante. Vielleicht reicht es auch wenn du den unteren verbeiternden Fortsatz weg lässt und das IC-Gehäuse mit einer Alu-Schiene mit einem Wärmeleitpad verbindest. Ebenso kannst du ja den oberen Fortsatz mit einem quadratischen Alu-Stückchen in der Höhe des ICs mit der Alu-Schiene ebefalls verbinden um die Wärme abführen zu können.
Matthias Lipinsky schrieb: > Ich könnte einen anbieten: Super interessantes Teil, das Layout würde ich gerne noch größer sehen! Hast du zu dem Projekt mehr Infos? Google spuckt leider nur ein paar Bilder aus. Wieso verwendest du noch zusätzliche Vorwiderstände, ich vermute um die Verluste im IC zu verringern? > 4Lagen mit Blind-vias Hobbykasse sagt neiiiin :(((( > das IC-Gehäuse mit einer Alu-Schiene mit einem Wärmeleitpad verbindest Das wird (vermutlich) nicht viel bringen, die beste Anbindung ist das Pad unter dem Gehäuse. Eher würde ich auf der Oberseite noch eine Massefläche vorsehen und durchkontaktieren, oder wie Matthias Widerstände einbauen (wenn das so funktioniert wie ich es vermute)
Er verwendet Vorwiderstände da er keine Konstant-Strom-Quelle hat. Natürlich könntest du zusätzlich zu deinem speziellen LED-Treiber Widerstände einbauen, aber Bedenke, dass mit denen auch nicht weniger Wärme erzeugt wird und du einen Haufen an Mehrabreit hast. Mit deinem IC ist es auch einfacher die Wärme abzuführen, da du sie konzentriert an einem Fleck hast und du dessen Thermal Pad leicht mit einem Alu-Kühlkörper über eine Kupferfläche verbinden kannst. Mit den Widerständen wird die Wärme verteilt an die Umgebungsluft abgegeben, wodurch es schwerer ist gezielt abzuführen. Wie schon gesagt, wenn du eine Kupferfläche raus führst (wie in meinem letzten Beispiel) kannst du diese doch mit dem Alu-Gehäuse verbinden und somit die Wärme leicht abführen. Kommt halt drauf an wo du die LED Leiste rein bauen willst. Edit: Was ist deine Betriebsspannung und was für LEDs verwendest du genau?
Ich hätte jetzt einfach eine kleine Kupferfläche an das Thermalpad direkt angeschlossen. Warum lässt du Abstand, Frank? Laut Datenblatt hält der IC die Verlustleistung sogar ohne verlötetes Thermal Pad aus. (20mA 2V 24 ≃ 1W) Außerdem sorge ich für gute Konvektion. Reicht das? Wie sieht es mit den Clock-Leitungen aus? Auf GSCKR/G/B laufen doch durchaus 30MHz. Kann ich die noch beliebig kreuz und quer verlegen?
Ich habe einen Abstand gelassen weil ich zu faul war eine Verbindung in Eagle herzustellen. Also natürlich musst du keinen Abstand lassen :-) Ich würde halt versuchen die Wärme vom IC wegzuführen, da darüber ja direkt ein paar LEDs sind die dann ebenfalls warm werden würden. Aber wenn du die LEDs nur mit 20mA betreibst dann ist es ja eh nicht so wild mit der Wärmeentwicklung. Die 1W werden, wie du schon angemerkt hast laut Datenblatt auch locker über das Gehäuse abgegeben, und wenn du noch eine Kupferfläche einbaust, dann sollte das gut gehen. Zu den Datenleitungen: Die Leitungen sind ja nicht allzu lang, vielleicht solltest du vermeiden die hochfrequenten Leitungen dicht parallel zu verlegen um ein Übersprechen zu vermeiden und/oder eine Masseleitung dazwischen. Andere können dir dazu vielleicht genaueres sagen.
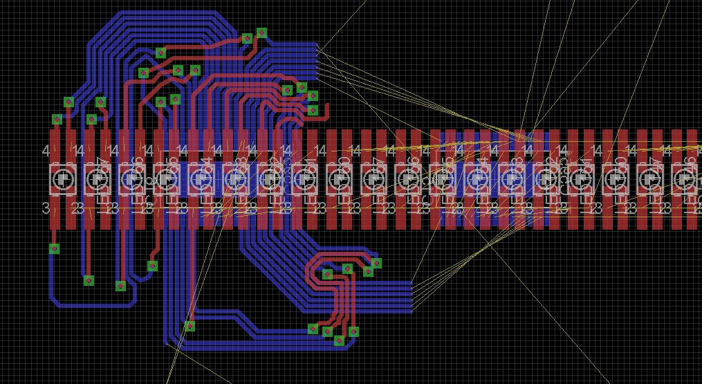
Im Anhang das Layout. Könnt ihr bitte noch einmal drüberschauen, bevor ich es bestelle? Für die linke Seite hätte ich einfach das Layout von rechts um 180 Grad gedreht.
AntVor schrieb: > Im Anhang das Layout. > Könnt ihr bitte noch einmal drüberschauen, bevor ich es bestelle? > Für die linke Seite hätte ich einfach das Layout von rechts um 180 Grad > gedreht. Es sind auf der rechten Seite noch einige nicht geroutete Signale übrig! Ich habe mal einen Ausschnitt 'optimiert'. Du kannst alles etwas dichter packen, sodass die Leiterplatte kleiner werden kann. Ich würde dir, auch wenn es nicht nötig ist, trotzdem empfehlen das Thermal Pad über ein Polygon raus zu führen. Du hast viel Platz übrig, warum also nicht dafür verwenden. Zum einen wird mehr Wärme abtransportiert was vor allem den LEDs gut tun wird, zum anderen kannst du später leicht dann noch Kühlkörper etc. dran kleben. Die Widerstände für Iref und der Bypass-Kondensator kannst du auf die andere Seite setzen, spart Platz. Zudem hat der Bypass-Kondensator nur dann eine Funktion wenn er dicht an den Versorgungspins sitzt und im Strompfad sitzt. Auch die anderen Kondensatoren solltest du in die Versorgungsbahn setzen und nicht daneben, d.h. einfach in die Leiterbahn rücken. Ich verstehe nicht warum du die Hälfte der LEDs gedreht hast. Das macht die ganze Sache doch viel unübersichtlicher und unstrukturierter. Zudem ist es für dich beim Bestücken schwieriger, da du die Rotation beachten musst. Ich würde versuchen es so gleichmäßig wie nur möglich aufzubauen. Also eine kleinstmögliche Einheit routen und dann kopieren. Schau dir einfach mal das angehängte Board an. Die rechte Seite ist optimiert. Die Signalleiterbahnen nicht. Alles in allem auch wieder nur auf die Schnelle gemacht. edit: Du hast an den Pins der ICs die Leiterbahnen versetzt angeschlossen. Route die dort neu. Starte vom Pin des ICs aus, dann wird die Leiterbahn mittig auf den Pin gesetzt und nicht, wie jetzt bei dir, versetzt.
>das Layout würde ich gerne noch größer sehen!
Hier mal die Lagen...
> Hier mal die Lagen...
Danke dir, sehr interessant! Mit welchem Takt betreibst du die
Schieberegister?
Die Funktion der Widerstände habe ich inzwischen auch verstanden,
Schaltpläne lesen ist manchmal schon schwierig schäm
Hallo nochmal, ich habe das Layout noch einmal überarbeitet und lade es heute nachmittag hoch. Eine Frage hätte ich noch bezüglich Terminierung: wie gesagt kenne ich mich damit überhaupt nicht aus. Den Artikel zu Wellenwiderstand habe ich auch schon gelesen. Ich betreibe Taktleitungen mit bis zu 30 MHz. Diese sind im Einzelfall bis zu 50 cm lang und führen von einer anderen Platine über Flachbandkabel auf die LED-Platine. Dazwischen liegt meist ein GND, bis auf kurze Stücke von etwa 15 - 20 cm. Was muss ich dabei beachten? Brauche ich da diesen Widerstand? Der Online-Rechner http://www1.sphere.ne.jp/i-lab/ilab/tool/cpw_e.htm ergibt 75 Ohm. Kann mir da jemand mit mehr Erfahrung helfen?
Bitte melde dich an um einen Beitrag zu schreiben. Anmeldung ist kostenlos und dauert nur eine Minute.
Bestehender Account
Schon ein Account bei Google/GoogleMail? Keine Anmeldung erforderlich!
Mit Google-Account einloggen
Mit Google-Account einloggen
Noch kein Account? Hier anmelden.
















