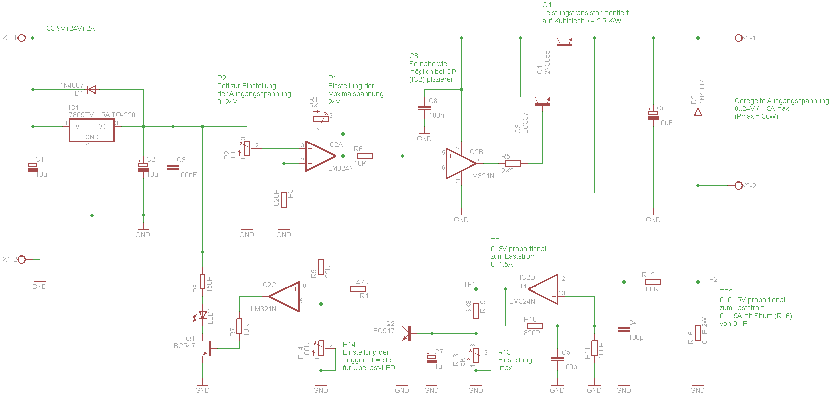
Hallo miteinander Das regelbare Netzteil auf dem Schema hab ich, mit Hilfe einiger Foreneinträgen hier, zusammen gestrickt. Nach einigen Hürden läuft es nun so wie abgebildet bei mir auf dem Tisch (Versuchsaufbau). Nun habe ich noch ein paar Fragen zum Strombegrenzungsteil: 1. Die OP-Frage Ich lasse am Ausgang 1A fliessen. Am Shunt (R16 0.1R) messe ich 0.1V wie erwartet. Am Ausgang von IC2D messe ich 2V wie gewünscht. Das ergibt eine Verstärkung von 20. Rechne ich aber die Verstärkung an Hand der Widerstände R10 und R11 aus (R10+R11 / R11) komme ich nur auf etwa 10. Wie kommt das? Was übersehe ich? 2. Schwingungsunterdrückung. Es geht um den Kondensator C7, der an der Basis von Q2 liegt. Der war ursprünglich nicht vorhanden. Ohne ihn konnte ich aber den Maximalstrom nicht richtig einstellen und die LED am Schmitt-Trigger begann auch plötzlich zu flackern. Und wenn es am Schmitt-Trigger flackert, dann schwingt es. Ich habe dann mit ein paar Kondensatoren rumprobiert und das Einzige dass funktioniert hat ist eben dieser C7 an der Basis von Q2. Habe ich das per Zufall etwa richtig gemacht? Oder sollte man das anders lösen? Besten Dank für eure Hilfe Hansj
C5 und C7 sind vollkommener Blödsinn. Man führt vom verstärkten Ausgang auf den negativen (entgegengesetzt wirkenden) Eingang zurück, um den Regler so langsam zu machen, daß sich aeine Regelung auf seinen anderen Eingang auswirken kann, und in dieser Schaltung muss das Signal vom OpAmp durch den Transistor über den zweiten Opamp über die Endtransistoren gebremst durch den Ausgangselko, bevor es am Stromregeelopamp aufschlägt. 33.9V ist natürlich eine so hohe Eingangsspannung, daß ein LM358 schon bei normaler Schwankung des Stromnetzes dabei abraucht, es ist nicht mal Leerlaufüberspannung oder Elkoverlust in den 1/100 Sekunde der Halbwelle nötig. Man braucht also ein regelndes Netzteil vor dem Netzteil. Die 2V kannst du eigentlich nicht messen, eher zu wenig weil die Belastung mit 920 Ohm recht gering ist. Wahrscheinlich schwingt's, denn du hast einen Oszillator gebaut.
Hallo MaWin Danke für deine Antwort. Also ich muss den Strombegrenzerteil so umdesignen, dass er grundsätzlich wie IC2B (rückführung an den Negativern Eingang) funktioniert? Da muss ich mal drüber nachdenken. Ich verwende keinen LM358 sondern ein LM324N (4-fach OP) und nach Datenblatt verträgt der 35V locker. Tja die 2V habe ich mit einem alten Analogding gemessen, da werde ich mal mein KO aus dem Keller holen und genauer schauen wie es schwingt. Gruss Hansj
Hansj Hassler schrieb: > Ich verwende ein LM324N (4-fach OP) und nach Datenblatt verträgt der > 35V locker. MaWin schrieb: > daß ein LM324 schon bei normaler Schwankung des Stromnetzes Normale Schwankung des Stromnetzes ist +/-10%.
Danke MaWin bei +10% macht das so ungefähr 38V kurzzeitig. Da spendiere ich dem LM324N einen Sockel und lass es drauf an kommen. Gruss Hansj
Der LM358 ist die 2-fach Version zum LM324. Für beide ist die Spannung im Extremfall reichlich hoch. Die Mindestlösung wäre ein Sockel und hoffen / Aussortieren bis man einen erwischt der auch etwas mehr verträgt. Besser wäre vor die Versorgung der OPs Widerstand und Zenerdioden zur Begrenzung auf z.B. 35 V. Die Schaltung hat so einige Macken: Wie Mawin schon erkannt hat sind C5 und C7 Murks. C5 ist so klein, das ernoch nicht groß stört. Auch C4 ist nur so klein auch noch halbwegs gerechtfertigt. Als Ref. für den maximalen Strom dient hier die Basis Emitterspannung von Q2 - das kann man deutlich besser machen. Q3 ist als Treiber für den 2N3055 reichlich klein. Das wird noch schlimmer, wenn man zur Beschleunigung des 2N3055 noch einen Basis-Emitterwidestand hätte. Die Spannungsregelung nutzt keine exra Kompensation, um den OP langsamer zu machen. So wird das vermutlich nur mit einer gutmütigen Last stabil sein. Schon mit mehr Kapazität am Ausgang muss man auch bei der Spannungsregelung mit Schwingungen rechnen. Es fehlt auch noch eine Grundlast: mit ganz wenig Strom verhält sich die Endstufe anders als mit viel Strom - da wird es schwer die Regelung stabil zu bekommen. Einmal aufgeladen dauert es ggf. auch recht lange bis der Kondensator am Ausgang entladen ist. Ggf. könnte der OP sogar das Limit bei Ueb für Q3 und Q4 erreichen - ob die Transistoren dadurch ggf. Schaden nehmen weiss ich nicht. Die Getrennte Einstellung für die Strombegrenzung und die Anzeige ist auch eher unpraktisch, aber immerhin kein prinzipielles Problem.
Hansj Hassler schrieb: > Oder sollte man das anders lösen? Ja. Es ist immer dasselbe mit diesen OPV-Schaltungen. Du baust also einen OPV mit vielleicht 45° ... 50° Phasenreserve in die Schaltung, dazu einen Emitterfolger mit Basiswiderstand und eine fette kapazitive Last, die die Phase noch weiter dreht; entlastend kommt nur die Dämpfung durch den Emitterfolger (Vu<1) dazu. D.h. die Phasenreserve ist mit viel Glück in einem engen Bereich noch größer als 0°, die Schaltung schwingt da gerade so noch nicht, ist also "stabil". Deine Stromregelung ist noch schlimmer, weil sie noch einen weiteren OPV in den Spannungs-Regelkreis einbringt, anstatt einen parallel wirkenden Regler zu verwenden. So wird das nichts. Die übliche Lösung ist, die Regel-OPV so langsam zu machen (Integratorbeschaltung), dass sie im interessierenden Frequenzbereich eine Phasendrehung von 90° haben und die Endstufe mit kapazitiver Last nochmal 90° machen kann. Bei bestimmten Lasten ist das dann "stabil", d.h. es schwingt nicht von selbst, macht aber bei Schaltvorgängen ein deftiges Überschwingen. So sehen die normalen Netzteil-Schaltungen aus.
Bitte melde dich an um einen Beitrag zu schreiben. Anmeldung ist kostenlos und dauert nur eine Minute.
Bestehender Account
Schon ein Account bei Google/GoogleMail? Keine Anmeldung erforderlich!
Mit Google-Account einloggen
Mit Google-Account einloggen
Noch kein Account? Hier anmelden.
