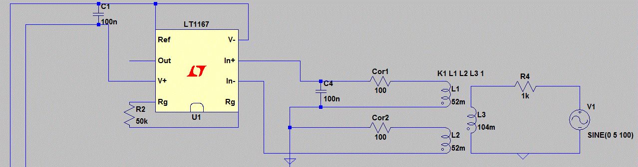
Hallo liebe Forumsgemeinde! Ich wende mich an euch mit einer Frage, die mir bei meiner Studienarbeit aufgekommen ist. Ich bin an einem Punkt angekommen an dem ich nicht so recht weiter weiß. Zu meinem Problem: Rechtsseitig werden über den Übertrager zwei gleichfrequente Signale eingespeist. Die Aufgabe die es zu bewältigen gilt ist auszusagen, ob diese wirklich gleich sind und wenn nicht, dies festzstellen. Also nur eine qualitative Aussage. Nun dachte ich mir, dass ich einen Instrumentationsverstärker dahinter schalten könnte und, falls die Frequenzen gleich sind, kommt bei OUT nichts raus. Wenn ich nun den Kondensator C4 hinzuschalte, wie im Bild gezeigt, verändert sich ja die Phasenlage der beiden Schwindungen zueinander und ich messe etwas, das von obigem abweicht. Ich betreibe den Instrumentationsverstärker asymmetrisch mit 0V und +5V. Leider verhält sich die gesamte Schaltung derart anders, dass ich nicht weiter weiß und euch um Hilfe bitte. Vielleicht habe ich auch ein prinzipielles Problem, was das Verständnis angeht, das kann sehr gut sein. Ich freue mich sehr auf euere Antworten! Grüße dark_one Der Link zum Datenblatt: http://cds.linear.com/docs/en/datasheet/1167fc.pdf
Frederic Rush schrieb: > Vielleicht habe ich auch ein prinzipielles Problem, was das Verständnis > angeht, das kann sehr gut sein. Amplitude? Phase?
Frederic Rush schrieb: > Zu meinem Problem: Rechtsseitig werden zwei Frequenzen gleichfrequente > Signale eingespeist. Hä? Bitte anders formulieren! > Ich betreibe den Instrumentationsverstärker asymmetrisch mit 0V und +5V. Der kann Eingangs & Ausgangsseitig & Intern nur innerhalb der Versorgungsspannung arbeiten. Du solltest also mit einer +-5V Versorgung arbeiten.
Entschuldigung, das hab ich verschusselt: Amplitude 2V, Frequenz 100Hz. Und meinen Satz habe ich verbessert.
Peter Zz schrieb: > Du solltest also mit einer +-5V Versorgung arbeiten. Ne, doch nicht, siehe Beispiel auf der ersten Seite vom Datenblatt. Mal durcharbeiten!!!
Meinen Sie die "Typical Application"? Ich hab es durchgearbeitet soweit ich es verstehe. Ich verstehe nur leider nicht, was mir die Schaltung sagen soll. Meinen Sie ich habe es mir mit meiner Versorgungsspannung zu einfach gemacht? Ich hab ein Paar Kondensatoren ergänzt, erhalte aber am Ausgang mit und ohne dem Kondensator C4 eine sinusförmige Ausgangsspannung von 1.82469 bis 1.82493V
Manfred Holtzheimer schrieb: > Phasenlage guck mal auf den Punkt an den Spulen Hab ich gemacht, ist immer noch eine sehr geringe Differenz. Erst bei einer Frequenz um 1k7 Hz wird die Differenz wirklich so groß, dass ich sie Problemlos messen kann. Vielen Dank für die hilfreichen Tipps und Anmerkungen. Ich hätte noch eine Frage zur Realisierung der Schaltung. Ich habe die Wahl zwischen folgenden Op's: - AD623 : http://docs-europe.electrocomponents.com/webdocs/077f/0900766b8077ffe7.pdf - INA131AP : http://docs-europe.electrocomponents.com/webdocs/00ac/0900766b800ac227.pdf - INA131BPG4 : http://docs-europe.electrocomponents.com/webdocs/0caf/0900766b80caf892.pdf Welcher ist am besten geeignet? Ich würde zum AD623 tendieren oder zum INA131AP, würde mich aber lieber auf eure Erfahrungen verlassen. Beste Grüße dark_one
Bitte melde dich an um einen Beitrag zu schreiben. Anmeldung ist kostenlos und dauert nur eine Minute.
Bestehender Account
Schon ein Account bei Google/GoogleMail? Keine Anmeldung erforderlich!
Mit Google-Account einloggen
Mit Google-Account einloggen
Noch kein Account? Hier anmelden.

