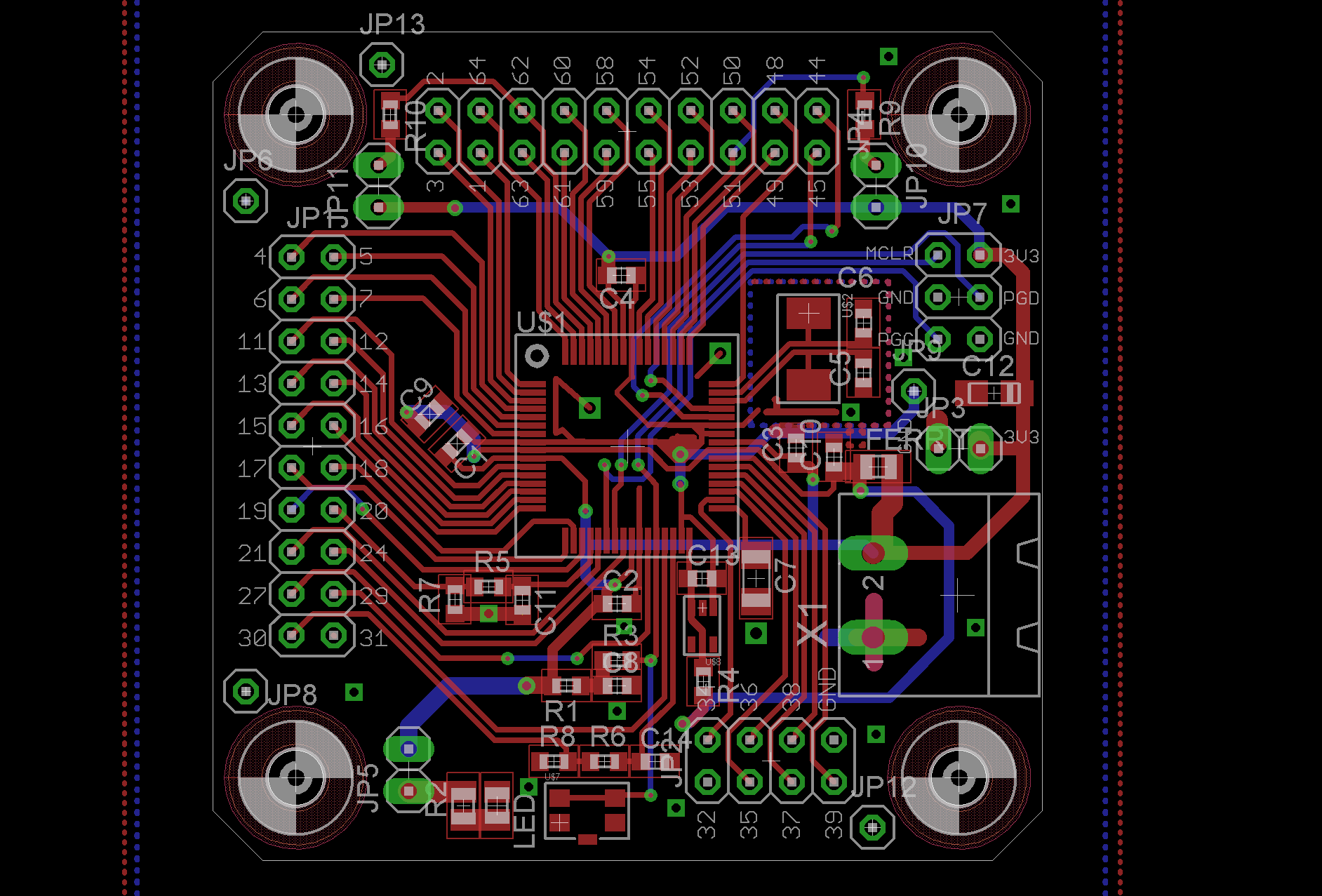
Hallo, ich bin noch nicht so erfahren im Layouten und würde mich freuen, wenn jemand mal über meines drüber schaun könnte. Es soll eine Platine zum testen eines PIC18 werden, deshalb sind alle Pins nach außen geführt, ist also nichts Großartiges. Ein paar Punkte habe ich nun, bei denen ich mir nicht sicher bin: 1. Ich habe die Massebahn für den AD Wandler extra geführt und sie erst am Steckverbinder mit der digitalen Masse verbunden ( die Bahn ist jene, welche Horizontal mit einem leichten Absatz von Links nach Rechts unter dem Mikrocontroller auf dem Toplayer verläuft ). Sie ist ca 0.8mm Breit, denkt Ihr das wird so funktionieren ? Die Analoge Versorgungsspannung ist die selbe wie die Digitale. 2. 3 der 4 Massepins des Mikrocontrollers sind mit der DK an der linken oberen Ecke des uC verbunden, die 4. hat eine extra DK, hoffe das geht so. 3. Ich hoffe der Quarz ist so richtig geroutet, so habe ich das Datenblatt interpretiert. Ich bin für jede Kritik dankbar! Will die Platine Ätzen lassen und wenn sie dann nicht funktioniert währe das extrem ärgerlich. Gruß
Dumme Frage: Warum kaufst du nicht einfach die fertigen Platinen von Microchip die im Unterreiter "Development Tools" deines Wunsch-uC vorhanden sind? Für den PIC18LF66K80 also das DM183032 + MA180032. Oder, falls es nur ein 64-Pin PIC18 sein soll, genügt das DM183032 allein oder evtl. das preiswerte DM164120-5 . Auf jeden Fall fehlt auf deinem Board der übliche Standardstecker für PicKit3, dein JP7 ist anderer Steckertyp. Immer 6-Pin einreihig, so am Platinenrand daß PicKit3 direkt ansteckbar. Anordnung siehe (Bilder-) Suche nach: "PicKit2" "programming header" oder "PicKit3" "programming header" Gruss
Deine Bauteilbezeichnungen sitzen teilweise auf Pads. Die müssen da weg, sonst läßt sich da nix löten. Das zeigt dir auch der DRC an, oder?
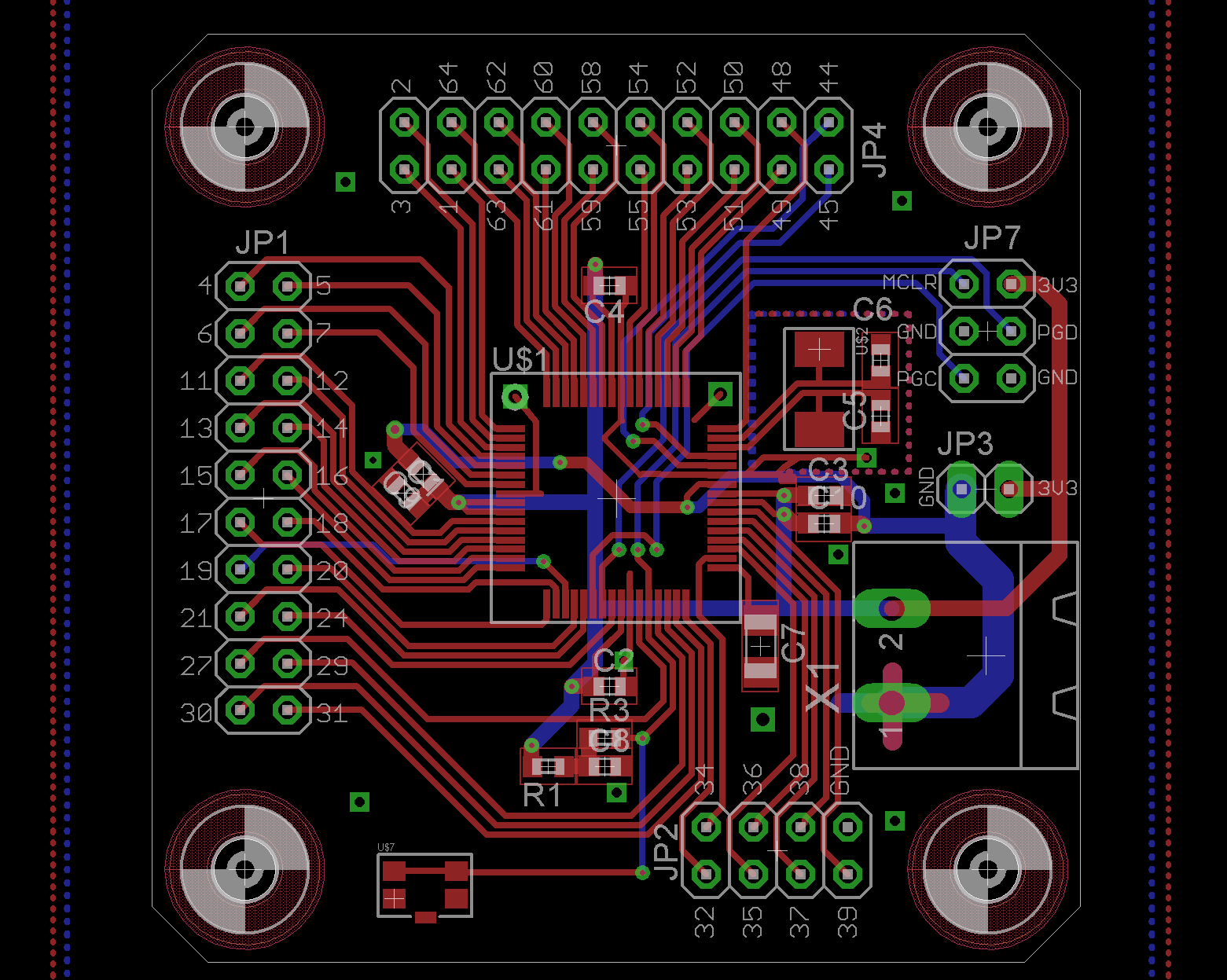
Hi! Den C4 hätte ich aufrecht gestellt, dann müssen die Leiterbahnen nicht links und rechts so weit auseineinander gehen. Den Leiterbahnabstand zwischen C5 und C6 würde ich auf der Layeransicht kontrollieren. Mit den Einblendungen der anderen Ebenen sieht das beinahe wie ein Kurzschluss aus. Die Bauteilbezeichnungen sollten ausserhalb der Bestückungsfläche liegen, da die sonst gesichert nicht gesiebdruckt werden können (dort sollte die verzinnte Fläche sein). Rest sieht sauber aus, ist aber nicht so toll anzusehen, da man die Bauteilbezeichnungen nicht lesen kann. JuTi
Helge A. schrieb: > Deine Bauteilbezeichnungen sitzen teilweise auf Pads. Die müssen da weg, > sonst läßt sich da nix löten. Das wird von einem halbwegs tauglichen LP Hersteller automatisch freigestellt. Michael S. schrieb: > 3. Ich hoffe der Quarz ist so richtig geroutet, so habe ich das > Datenblatt interpretiert. Sicher steht da nichts von einer gestrichelten Kupferlinie um den Quarz. Was sollte die für einen Sinn haben? Besser wäre es, wenn du verstehst, wie so ein Oszillator funktioniert und auf was es ankommt: http://www.lothar-miller.de/s9y/categories/33-Quarz
Hallo, das Layout wird wohl funktionieren. Die Sache mit den Beschriftungen spielt natürlich kaum einen Rolle, wenn du selber belichten willst. Allerdings könnte die Masseführung noch etwas besser sein. Zerklüftete Masseflächen mit enegen Durchgängen sind nicht so wirksam, wie sie bei EMV-gerechten Design sein sollten. So könnten durch einige Änderungen die Massefläche auf Bottom (blau) noch optimiert werden. Als Anregung paar Beipiele: - Leiterzug Bottom zu JP1/Pin19 Diesen kürzer führen und den Durchgang von unteren Massefläche zur oben breiter machen. - Leiterzüge JP3/Pin 44,45 Diese verhindern eine durchgängige Masseführung vom Bereich um JP7 zum Bereich links. Mit etwas anderer Leiterführung auf Top bis links neben C6 und dann auf Bottom wäre dieser Durchgang frei. Den Quarz kann man so verdrahten. Ist eh unkritisch, weil da ein Sinusähnliches Signal drauf liegt. Ich persönlich gehe aber direkt über die Pads und nicht so wie im Beispiel per Stichleitung. Gruß Öletronika
Michael S. schrieb: > Hallo, > > ich bin noch nicht so erfahren im Layouten und würde mich freuen, wenn > jemand mal über meines drüber schaun könnte. > > Es soll eine Platine zum testen eines PIC18 werden, deshalb sind alle > Pins nach außen geführt, ist also nichts Großartiges. Ein paar Punkte > habe ich nun, bei denen ich mir nicht sicher bin: > > 1. Ich habe die Massebahn für den AD Wandler extra geführt und sie erst > am Steckverbinder mit der digitalen Masse verbunden ( die Bahn ist jene, > welche Horizontal mit einem leichten Absatz von Links nach Rechts unter > dem Mikrocontroller auf dem Toplayer verläuft ). Sie ist ca 0.8mm Breit, > denkt Ihr das wird so funktionieren ? Die Analoge Versorgungsspannung > ist die selbe wie die Digitale. > > 2. 3 der 4 Massepins des Mikrocontrollers sind mit der DK an der linken > oberen Ecke des uC verbunden, die 4. hat eine extra DK, hoffe das geht > so. > > 3. Ich hoffe der Quarz ist so richtig geroutet, so habe ich das > Datenblatt interpretiert. > > Ich bin für jede Kritik dankbar! Will die Platine Ätzen lassen und wenn > sie dann nicht funktioniert währe das extrem ärgerlich. > > Gruß Versuch Dich einmal in die Lage der Spannungsversorgung hineinzuversetzen. Wie sollen die armen Elektronen von C7 (Masse) flutschen, damit sie zum Prozessor kommen.... . . . Nochdazu C7. Was sagt das Datenblatt dazu: Puffer-C für die interne Versorgung. Aber der Weg ist ein weiter bis die GND-Seite vom C7 wieder beim nächstbesten Massepin des uC ankommt... . . . . . . siehste - da gehört was geändert, ein paar mm gehen noch. Und dann frag Dich gleich, um welche Ecken die von C1 herumsausen müssen, damit sie beim uC ankommen - ja auch die von GND haben einen weiten Weg vor sich. Und dieses Spiel machst Du jetzt mit _jedem Abblock-C so daß der nicht irgendwo in der Pampa sitzt sondern eine möglichst kurzen Anfahrt- und Abgang zum uC hat. Ich weiß es ist mühsam, aber so wie Du das gemacht hast ist es nicht gut. Diese vermaledeiten Abblock-Cs - das ist sowas wie das 1x1 der kleinen zahlne (also so ungefähr bis 3 oder 4) beim Layout. Also fang es Dir rechtzeitig an es auch anzuwenden, die sind wichtig. Nicht immer aber wenn - dann aber wie! Ach und weil wir gleich dabei sind: solange Du es nicht besser verstehst - lass diese idiotische Trennung von Analogground (AVss) und Digitalground. Eine Massefläche (die Betonung liegt auf Fläche) für beide GNDs und gut ist es. Entkopple lieber die Analogspannung mit einem 10 Ohm/100n RC (oder einem Ferrit mit ~1000Ohm@100MHz) damit die Analogversorgung sauber von hf (die vom uC kommt) ist. Die GNDs gehören zusammen. Nicht nur am uC. Alles andere ist in der derzeitigen Situation Mumpitz Die Leitungen beim Quarz - nicht gaaaaaanz so nah zusammen und keine Stichleitungen, sonst paßt es schon. Ich würd einfach die beiden Cs drehen, dann sind die "Signalpads" beim Quarz und in der Mitte, da wo GND ist würd ich ein Via nach der LS machen... macht die Leitungen insgesamt kürzer. Verbinde die überlappenden Masseflächen und Stichleitungen oben und unten jeweils mit einem Via. Im Bereich R1/R3 baust Du dir da Antennen (nein, in dem Design sind sie nicht wirklich notwendig aber wenn Du das weitermachen solltest... Vias kosten nix wenn sie gefertigt werden, daher lohnt es sich, Masseflächen oben und unten zusammenzubringen (und vor allem zusammenzuhalten), vor allem wenn solche Finger vorhanden sind) Aber um Dir jetzt nicht den Mut zu nehmen: für`s erste Layout ist das schon ordentlich - nicht nur im Vergleich was sonst so gelegentlich - und beileibe nicht nur hier - abgeliefert wird... Da das als Experimentierplatine aussieht: mach noch ein oder 2 Dks auf GND, an denen Du ggfs ein Stückchen Draht einlöten kannst damit Du einen Massepunkt für`s Oszi hast. Sonst ist das immer so eine Geschichte - wo ist eine gute Masse zum Messen? Und - ist das mit dem MCLR, der vom Programmer kommt wirklich so? Die Resetbeschaltung ist zumindest bei dem Pic, mit dem ich arbeite im Datenblatt ein bischen anders IIRC... Wie auch immer - es wird bis auch so wie gezeigt funktionieren. Verpolschutzdiode (eine 3A-Diode von GND nach 3V3 direkt beim Stecker) erhöht die Überlebenswahrscheinlichkeit im Bastelmodus wenn Dein Netzteil nicht allzuheftig anschiebt und eine LED auch an der Versorgung hilft - wenn sie leuchtet unbedachte Handgriffe ins System zu vermeiden... Grüße & viel Vergnügen beim Prgrammieren MiWi
Michael S. schrieb: > Es soll eine Platine zum testen eines PIC18 werden, deshalb sind alle > Pins nach außen geführt Hast du dran gedacht, deine Steckverbinder zur Außenwelt alle sauber auf einen 100mil-Raster zu legen? Anhand der Bilder läßt sich das nur mühsam prüfen. Das hätte den Vorteil, Lochrasterplatinen einfach aufstecken zu können.
vielen Dank für die vielen Tipps! Ich werde versuchen heute im laufe des Tages alles umzusetzen, weis aber nicht ob mir das auch mit der Masseführung gelingt... Erich schrieb: > Warum kaufst du nicht einfach die fertigen Platinen von Microchip die im > Unterreiter "Development Tools" deines Wunsch-uC vorhanden sind? Bei dieser Platine will ich den Stromverbrauch meiner Anwendung ermitteln und verbessern, deswegen möchte ich eine eigene Platine, aufder nur der uC drauf sitzt, sonst nichts. Erich schrieb: > Auf jeden Fall fehlt auf deinem Board der übliche Standardstecker für > PicKit3 Ich habe von einem befreundeten Studenten sehr günstig ein ICD3 und einen selber gebauten adapter auf diesen 6 Pin Header gekauft. Justin Time schrieb: > Den Leiterbahnabstand zwischen C5 und C6 würde ich auf der Layeransicht > kontrollieren. Mit den Einblendungen der anderen Ebenen sieht das > beinahe wie ein Kurzschluss aus. ist kein Kurzschluss, siehe Bild. Lothar Miller schrieb: > Sicher steht da nichts von einer gestrichelten Kupferlinie um den Quarz. > Was sollte die für einen Sinn haben? Das ist ein cutout Polynom, im Datenblatt wird empfohlen, dass keine Ströme über GND nahe und unter dem Quarz fließen, deswegen habe ich alles so abgetrennt, dass GND um den Quarz nur mit einem GND Pin des uC verbunden ist. Wenn ich richtig liege, sollten jetzt dort so gut wie keine Ströme fließen. MiWi schrieb: > Die Leitungen beim Quarz - nicht gaaaaaanz so nah zusammen und keine > Stichleitungen, sonst paßt es schon. Wie gesagt die Stichleitungen habe ich aus dem Datenblatt, aber wenn die mehrheit sagt direkt über die Pads ist besser, werde ich das so umsetzen. Den Abstand der Leitungen...hab mir gedacht, wenn sie am uC eh schon so nah sind kann ich sie auch auf die ganze Länge so nah lassen... MiWi schrieb: > Da das als Experimentierplatine aussieht: mach noch ein oder 2 Dks auf > GND Jepp is zum experimentieren gedacht, gute Idee , werde ich so machen. MiWi schrieb: > Und - ist das mit dem MCLR, der vom Programmer kommt wirklich so? Die > Resetbeschaltung ist zumindest bei dem Pic, mit dem ich arbeite im > Datenblatt ein bischen anders IIRC... Ja, diese Beschaltung habe ich so direkt aus dem Datenblatt übernommen. MiWi schrieb: > Verpolschutzdiode (eine 3A-Diode von GND nach 3V3 direkt beim Stecker) Ja soetwas ist mir gestern auch noch eingefallen. Chris B. schrieb: > d hoffentlich sind die 100nF bei C5 und C6 nicht ernst gemeint ;-) Nein natürlich nicht :) Habe nach copy and paste vergessen den Wert zu ändern, sollen 30 pF werden.
> einen selber gebauten adapter auf diesen 6 Pin Header
Da wuerde ich mir eher noch einen Adapter bauen,
als diesen Murx in einem Layout festzuschreiben.
Selbst ein Avago-LED-Demokit mit einem 16F886 hatte den Standard ICSP...
Michael S. schrieb: > Lothar Miller schrieb: >> Sicher steht da nichts von einer gestrichelten Kupferlinie um den Quarz. >> Was sollte die für einen Sinn haben? > Das ist ein cutout Polynom, Warum sieht das dann nicht so aus? Ach so, du hast alle möglichen Layer angezeigt, nicht nur die beiden Kupferlayer. Dann passt das schon. Die kurzen Stubs beim Quarz sind nicht kritisch...
Ich dachte jetzt dass die gestrichelten Linien später nicht vorhanden sind... hab mal meine Einstellungen als Bilder angehängt.
Michael S. schrieb: > Ich dachte jetzt dass die gestrichelten Linien später nicht vorhanden > sind... Blende mal in der Anzeige nur die Kupferlayer Top und Bottom ein.
ich denke mir immer was bei so kleinen nackten µC Platinen ist es wichtig, pro I/O Pin einen 1kOhm Widerstand reinzumachen damit ein "kurzer" keinen Ausgang himmelt, ein Diodenarray wäre dann auch noch zu verwicklichen da die internen Dioden kaum was abkönnen und es in Verbindung mit dem 1 Kohm Widerstand auch die Eingänge sinnvoll schützen kann. Zum Layout kann ich leider nicht beitragen.
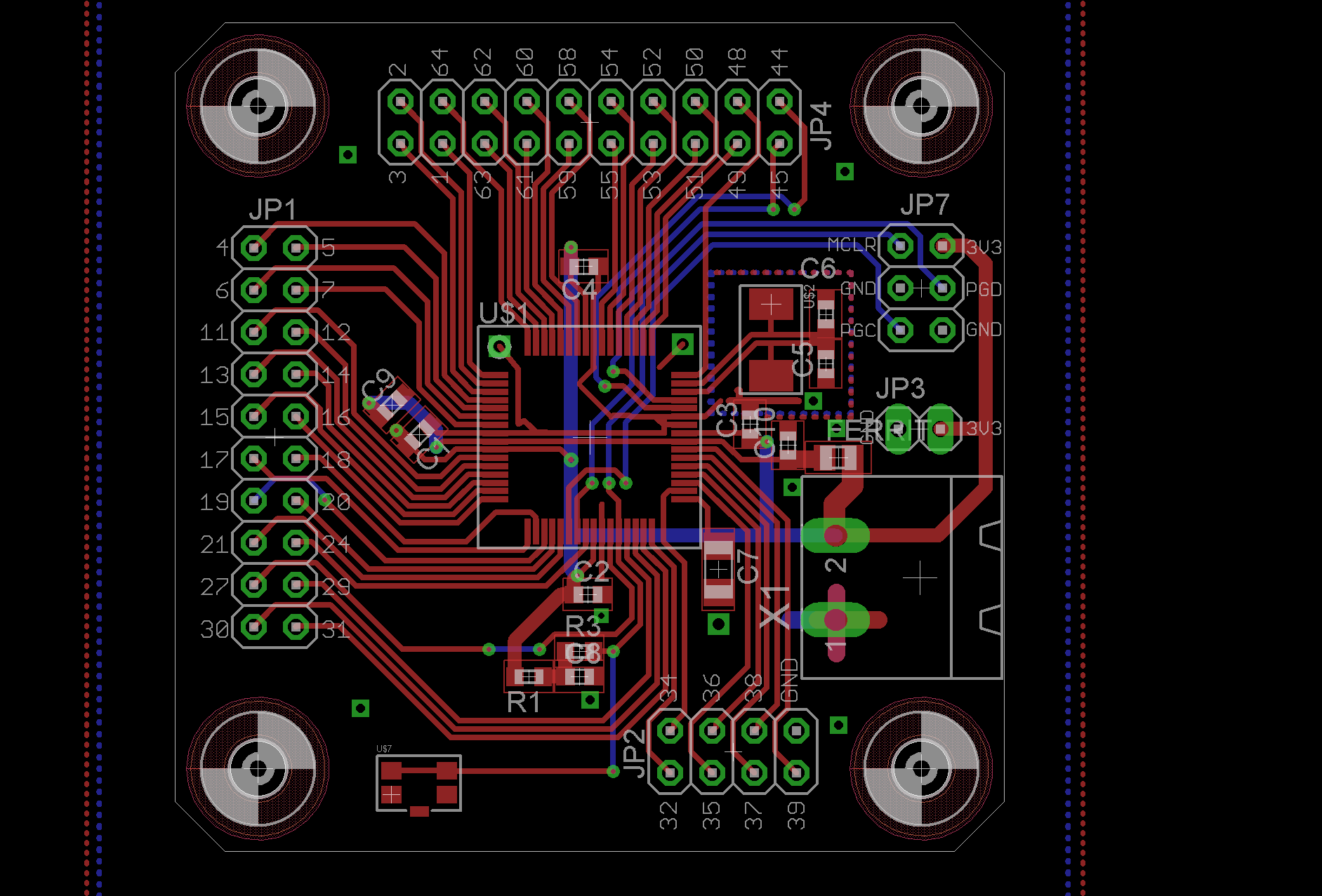
so hab mal ein paar Änderungen durchgeführt, hoffe zum Guten. Ich habe jetzt versucht die GND Flächen alle Stützkondensatoren so nah wie es geht an die GND Pins des uC zu bringen. Dabei habe ich jetzt eine große Veränderung bei C3 gemacht. Das ist der Stützkondensator direkt unterhalb des Quarzes. Um dessen GND Fläche so nah es geht an einen GND Pin zu setzen, musste ich die GND Fläche des Konensators in der GND Fläche des Quarzes platzieren, kann ich das so belassen oder sollte ich es umgehend wieder zurückändern ? Als nächstes habe ich keinen Unterschied mehr zwischen GND und AGND gemacht, dafür aber AVDD mit einem Ferrit an 3V3 angeschlossen. Die Leitung, die unter dem uC Horizontal 2 Pins verbindet, ist AVDD. Leider musste ich den Stützkondensator für AVDD mit einer DK etwas Abseits plazieren. Mir fällt allerdings jetzt keine Lösung ein C7 näher an einen GND Pin zu setzen, die sind alle weiter weg, da finde ich die aktuelle Position eigentlich ganz gut ?
Michael S. schrieb: > die Striche sind dennoch vorhanden... Sehr seltsam... Ich mache diese Masseinseln immer über einen wire mit der Breite 0 im Layout. Der wird dann beim Fluten beidseitig vom Kupfer freigestellt (siehe meinen Link oben).
da sich niemand mehr meldet gehe ich mal davon aus , dass der uC so gut funktionieren wird. thx
Hallo nochmal, ich habe jetzt doch noch ein paar Änderungen hinzugefügt und würde mich freuen, wenn jemand nochmal kurz drüber schaut. Folgende Änderungen habe ich noch gemacht: 1. Ich habe eine Referenzspannungsquelle ( Shunt Voltage Reference von TI: TL4050A25 ( im Schaltplan ist noch der 4040 eingetragen ) ) für den ADC hinzugefügt. Die Ref GND habe ich noch oben an den Punkt geführt, andem die Masse des ADC mit GND verbunden ist. Diesen Punkt habe ich nochmal nach Rechts an einen Pinheader geführt. 2. Ich habe an 2 ADC Leitungen zuerst einen Lastwiderstand ( für zb eine Strommessung ) und danach einen RC Tiefpass gehängt. 3. Eine LED an 3V3, um optisch die Versorgungsspannung sichtbar zu machen. 4. Ein paar Pinheader mit GND Potential. 5. Per Jumper zuschaltbare Pullups für die I2C Leitungen. Ich habe auch mal bei Cadsoft wegen den Cutout Polynomen nachgefragt, und sie haben mir erklärt, dass die gestrichelten Ränder zwar angezeigt, aber nicht mit ausgegeben werden!
Bitte melde dich an um einen Beitrag zu schreiben. Anmeldung ist kostenlos und dauert nur eine Minute.
Bestehender Account
Schon ein Account bei Google/GoogleMail? Keine Anmeldung erforderlich!
Mit Google-Account einloggen
Mit Google-Account einloggen
Noch kein Account? Hier anmelden.














