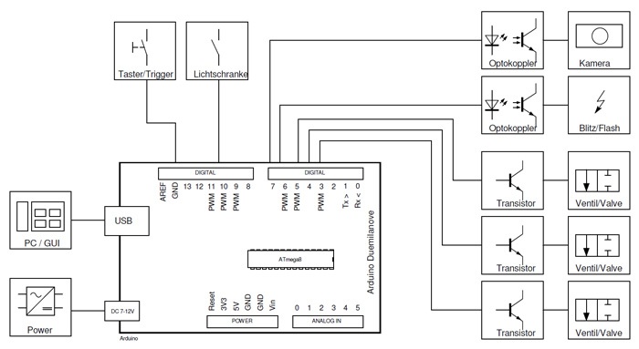
Schönen guten Tag, Ich bin noch ein nub auf dem Gebiet elektronischer Schaltungen. Bin im Netz auf den oben zu sehenden Plan gestoßen und möchte mir jenen nachbauen. Nur leider arbeite ich mit Steinen und fliesen. Ne Steckdose bekomm ich auch noch verkabelt doch dann hört's es bei mir auch auf. Würde mich sehr freuen wenn mir jemand weiterhelfen kann. Quelle http://www.t-braeuning.de/index.php?ste=setup&lan=de Mit freundlichen Grüßen Jorge
JJ Rune schrieb: > Ich bin noch ein nub auf dem Gebiet elektronischer Schaltungen. > Bin im Netz auf den oben zu sehenden Plan gestoßen und möchte mir jenen > nachbauen. Das ist sicher kein Projekt um in die Elektronik oder die Programmierung einzusteigen. Fange erstmal mit einer blinkenden LED an. Dafür solltest mit dem AVR-Tutorial anfangen.
JJ Rune schrieb: > Ich bin noch ein nub auf dem Gebiet elektronischer Schaltungen. Bist Du denn im Programmieren ein Profi? Programmieren von Mikrocontrollern? Programmieren von PC-Anwendungen? Das Ding, was Du da als Plan hast, funktioniert ja nur im Zusammenspiel: - Schaltung - Firmware auf dem Mikrocontroller - PC-Software Also mit "Schaltung" kennst Du Dich nicht aus. Wie sieht es mit den beiden anderen Punkten aus, und zwar nicht in Bezug auf "bedienen können wenn was da ist", sondern in Bezug auf "selbst komplett neu programmieren"?
Bitte melde dich an um einen Beitrag zu schreiben. Anmeldung ist kostenlos und dauert nur eine Minute.
Bestehender Account
Schon ein Account bei Google/GoogleMail? Keine Anmeldung erforderlich!
Mit Google-Account einloggen
Mit Google-Account einloggen
Noch kein Account? Hier anmelden.

