Hallo, Ich habe hier ein paar SSR von Sharp S202S01 rum liegen und will damit 10 40W-60W GGlühbirnen dummen (Phasenanschnitt oder Abschnitt). Die Glühbirnen sind über max. 5m Kabel verbunden. Um Platz zu sparen, frage ich mich ob es notwendig ist, hier jedem SSR einen Snubber zu spendieren? Ich schaltet ja hier keine großen oder induktiven Lasten. Wenn ein Snubber notwendig ist, sind dafür X2 Kondensatoren ausreichend? In vielen Schaltungen sind Y2 Kondensatoren vorgesehen. Auch ein paar 300V MOVs habe ich hier. Also könnte jedes SSR mit Snubber und MOV und Sicherung gegen allfälliges absichern. Was davon ist für meinen Zweck notwendig / sinnvoll? Das Ganze wird in einem Gehäuse an der Decke meines Wohnzimmers montiert werden. Danke Stefan
Stefan S. schrieb: > Phasenanschnitt oder Abschnitt Es geht nur Phasenanschnitt. Der Triac löscht im folgenden Nulldurchgang, wenn er nicht angesteuert wird. Stefan S. schrieb: > ob es notwendig ist, hier jedem SSR > einen Snubber zu spendieren Ja. So groß ist so ein Snubber nicht. 47nF X2 auf 120 Ohm, 1W. Stefan S. schrieb: > mit Snubber > und MOV und Sicherung Sicherung wäre OK, MOV ist unnötig.
Bei der Verwendung von Phasenschnitt ist eine Entstörung immer Sinnvoll. Ein Snubber im klassischen Sinne ist aber, mangels Induktivität (der Glühlampe), nur eingeschränkt sinnvoll.
Amateur schrieb: > Bei der Verwendung von Phasenschnitt ist eine Entstörung immer Sinnvoll. > Ein Snubber im klassischen Sinne ist aber, mangels Induktivität (der > Glühlampe), nur eingeschränkt sinnvoll. Also dann noch zusätzlich eine Drossel in den Pfad?
Stefan S. schrieb: > Amateur schrieb: >> Bei der Verwendung von Phasenschnitt ist eine Entstörung immer Sinnvoll. >> Ein Snubber im klassischen Sinne ist aber, mangels Induktivität (der >> Glühlampe), nur eingeschränkt sinnvoll. > > Also dann noch zusätzlich eine Drossel in den Pfad? Die Drossel muss ohnehin mit ´rein, aber Du hattest ja nur nach dem Snubber gefragt. Die Zuleitung mit 5m hat aber auch einiges an Induktivität zu bieten, weshalb der Snubber schon sinnvoll ist. Ich hatte die Teile auch mal ohne Snubber für Tests am Laufen, da gab´s bei Glühobst an längeren Leitungen Überkopfzünden.
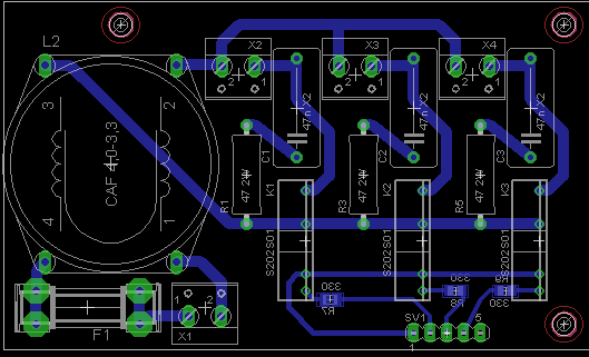
Hallo, Vielen Dank für die Vorschläge. Habe mich entschieden erstmals eine 3-Kanal Version zum Testen zu bauen. Dafür werde ich jetzt jeden Kanal nicht mit max. 60W sondern mit max 180W (eigentlich weniger, da ich 60W und 40W kombiniere). Anbei der Schaltplan und das Layout. Für Anregungen bin ich dankbar.
Knut Ballhause schrieb: > Die Zuleitung mit 5m hat aber auch einiges an > Induktivität zu bieten, Miss doch mal.
Bitte melde dich an um einen Beitrag zu schreiben. Anmeldung ist kostenlos und dauert nur eine Minute.
Bestehender Account
Schon ein Account bei Google/GoogleMail? Keine Anmeldung erforderlich!
Mit Google-Account einloggen
Mit Google-Account einloggen
Noch kein Account? Hier anmelden.

