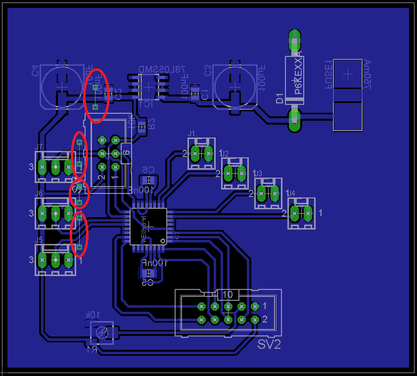
Hallo an alle, Ich habe eine Platine nach einem Schaltplan geroutet. Ich hab mir große Mühe gegeben, dass sie einseitig bleibt, da ich sie selbst herstellen möchte. Leider kam ich um 4 Brücken nicht herum, diese sind rot eingekreist. Diese 4 Brücken dienen zur Kontaktierung der Masseflächen, die durch andere Leiterbahnen unterbrochen wurden. An die 3-Pin Molex-Stecker (direkt links neben den Brücken) soll jeweils eine KSQ für LEDs mit Imax = 800mA. Was meinen die Experten? Ist das so in Ordnung oder handel ich mir damit nur Probleme ein? (AVR Abstürze, etc.) Ich habe Angst das bei anschalten der LEDs diese Schwachstelle "bricht" und mir den Atmega resetet. Gibts noch andere Verbesserungsvorschläge/No-Go's zum Layout? Vielen Dank im vorraus! PS: Der Schaltplan ist keine Schönheit, aber ich tue mich SEHR schwer damit, diese Pfostenbuchsen zu verdrahten.
Ich würde die sagen die Brücken gehen so. Ich hoffe dir ist ansonsten bewusst, dass da die Stromversorgung am uC komplett fehlt und sowas?
Dir fehlt auch der 12V Anschluss. Am Spannungsregler würde ich die Nachbarpins nicht direkt verbinden, also nicht an der breiten Kanten, sondern über die schmale Kante, damit die Lötstoppmaske einheitlicher wird und man leichter die Pins löten kann.
Bei selbst geätzten Platinen kann man auch unten massiv Masse führen und da wo man oben nach heran kommt per Bohrung und Drahtstück durchkontaktieren. Bei einfachen AVR Boards wo eine Trennung von Analog und Digitalmasse nicht soo wichtig ist vereinfacht das vieles.
Sieh für die 12V eine Klemme vor. Und leg ein paar Befestigungsbohrungen an.
Dave schrieb: > Diese 4 Brücken dienen zur Kontaktierung der Masseflächen, die durch > andere Leiterbahnen unterbrochen wurden. Hallo Dave, Layout sieht so ganz gut aus. Du kannst Dir mit etwas zusätzlicher Mühe einige Brücken sparen in dem Du z.B. die Zuleitung zum Trimmer brückst anstatt die Masse, und die Zuleitungen zu den dreipoligen Steckern etwas anders führst. Ob es den Aufwand wert ist? Und das Layout lässt sich IMHO auch auf 5x5 realsieren. Und - wie schon gesagt - die Spannungsversorgung des uC fehlt, dann ergibt sich sowieso noch ein anderes Bild. rgds
AVCC muss mit Spannung versorgt werden, am besten mit LC-Filter. AREF passt so.
Hallo Dave, zeichne bitte mal im Schaltplan die Verbindungen von VCC und GND zu C5 und den IC2 (Pin 3, 4, 5, 6, 21) ein. Ich fürchte wenn Du diese Verbindungen danach in Deinem jetzigen Layout routen willst wird es um den IC2 herum eng. Da wird ein Redesign rund um den Controller nötig sein. /pedantic mode on Ich würde die J1-x auf eine linie ziehen. Sieht irgendwie ordentlicher aus /pedantic mode off Viele Grüße Frank
Bitte melde dich an um einen Beitrag zu schreiben. Anmeldung ist kostenlos und dauert nur eine Minute.
Bestehender Account
Schon ein Account bei Google/GoogleMail? Keine Anmeldung erforderlich!
Mit Google-Account einloggen
Mit Google-Account einloggen
Noch kein Account? Hier anmelden.


