Hallo Ich hab einen Pizeo piepser in einem Fahrzeug eingebaut dieser bekommt ein 30Sekunden signal, ich möchte diese Zeit auf max. 5Sek. verkürzen? Das ansteuer Signal kann ich nicht verändern. Der pieper wird mit 12-28V angesteuert. Danke Jett
Dazu brauchst Du ein Monoflop, auch Monostabile Kippstufe genannt. Ein typischer (und uralter) Mikrochip dafür ist der NE555. Außerdem wirst Du wohl einen Spannungsregler (z.B. auf 9V) brauchen.
Schau ins Datenblatt des NE555, da findest Du eine Beispielschaltung. Siehe auch Figure 10. Wenn Du den Trigger Eingang permanent auf High legst, erzeugt der Chip nach dem Anlegen der Spannungsversorgung genau einen Impuls am Ausgang. Du musst nur noch die Widerstände und Kondensatoren so auslegen, dass die gewünschten 5 Sekunden heraus kommen.
> Wenn Du den Trigger Eingang permanent auf High legst,
ääh, ich glaub das ist im Datenblatt Figure 10 nicht ganz korrekt
dargestellt. Der Impuls am Ausgang entsteht wohl bei Einschalten nicht
immer, sondern zufällig manchmal.
Also mach einen kleines R/C Glied an den trigger Eingang, dann wird ganz
sicher immer getriggert.
1 | 100nF 10k |
2 | GND |----||----+----[===]---o VCC |
3 | | |
4 | Trigger |
stefanus schrieb: > Außerdem wirst Du > wohl einen Spannungsregler (z.B. auf 9V) brauchen. Wofür? Für den NE555 jedenfalls nicht. (4,5-16V lt. Datenblatt). Der SE555 sogar bis 18V.
Ach so, jetzt sehe ich es. Jett 1503 schrieb: > Der pieper wird mit 12-28V angesteuert. Tschuldigung :-)
Erstmal DANKE für die schnellen und reichlichen Antworten !! Ich werde mich mal noch einwennig in das Thema einlesen, so einfach wie ich dachte ist das doch nicht. MFG Jett
Wenn Stromaufnahme und Größe nicht so wichtig sein, geht es schon einfacher:
1 | + - |
2 | + o--+-----||----------XXXXXX-----+--o - |
3 | | 4700µF 40V 12V Relais | |
4 | | ____ | |
5 | +----(=)----------- --------+ |
6 | Piepser Kontakt |
Bein Anlegen der Spannung (12V oder mehr) zieht das Relais einmal kurz an. Je höher die Spannung, um so länger zieht es an. Außerdem kommt die Stromaufnahme des Relais dazu (bedeutend mehr, als ein NE555 bräuchte). Wenn das kein Problem ist, dann mach es so.
Ist schon deutlich einfacher, wäre von der Spannung auch machbar da ich Fahrzeuge mit 12V und welche mit 24-28V habe. Ein Kollege hat mir den Tip gegeben, ich soll nen Kontensator vorschalten?Jemand ne Idee was der meint? Danke
Jett 1503 schrieb: > Ein Kollege hat mir den Tip gegeben, ich soll nen Kontensator > vorschalten?Jemand ne Idee was der meint? Ich denke er meint, daß der Piepser nur so lange piepst, wie der Ladestrom in den Kondensator fließt. Allerdings hast du dann kein plötzliches Ende des Piepsens, sondern der Piepston "stirbt langsam ab", wenn der Kondensator voll ist.
Jett 1503 schrieb: > npn schrieb: >> wenn der Kondensator voll ist > > Kann ich das berechnen (Zeit u. Kontensator)? Schlecht. Dafür müßtest du wissen, bei welcher Spannung im Piepser welcher Strom fließt. Vielleicht hast du ein Datenblatt vom Piepser. Und dann hängt die Dauer noch davon ab, bei welchen Werten der Piepser aufhört zu piepsen. Und ob das immer gleich ist (Exemplarsteuungen)... Ich denke, daß das eher eine Notlösung ist, die funktionieren kann, aber nicht muß :-)
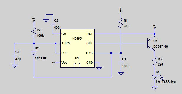
Statt unzuverlässiger Bastellösungen würde ich dann doch den NE555 empfehlen. Hier mal eine dimensionierte Schaltung die den Piepser für 5s einschaltet, nachdem die Spannung eingeschaltet wurde. R3 und die LED ersetzt du durch den Piepser, ok?
Ist das ein Piepser, der die Schwingung selbst erzeugt, oder nur ein "Lautsprecher"? Dann wäre die Schaltung nämlich etwas komplizierter.
Christoph Kessler (db1uq) schrieb: > Ist das ein Piepser, der die Schwingung selbst erzeugt, oder nur > ein > "Lautsprecher"? Dann wäre die Schaltung nämlich etwas komplizierter. Ich gehe davon aus, daß er nur eine Spannung braucht. Im ersten Post sprach er davon, daß der Piepser in der Originalschaltung 30s lang mit 12..28V angesteuert wird. Und die 30s wollte er nur auf 5s verkürzen. Wenn es doch ein passiver Piepser sein sollte, wäre das aber auch nicht schlimm. Ein zweiter 555 als AMV und die Sache läuft :-)
Ist genial wie schnell und freundlich hier geholfen wird. Danke npn Ich werd deine Schaltung mal testen da die Bauteile doch sehr günstig sind. Es solllte schon zuverlässig funktionieren da ich es in 12 Fahrzeuge einbauen will.(Der lange Piepton nervt) Hab im Datenblatt vom NE555 gelesen "Umgebungstemperatur nicht unter 0 °C " ist das ein Problem in einem Fahrzeug (Wird im Amaturenbrett verbaut).
Christoph Kessler (db1uq) schrieb: > Ist das ein Piepser, der die Schwingung selbst erzeugt, oder nur ein > "Lautsprecher"? Dann wäre die Schaltung nämlich etwas komplizierter. Ist ein Piezo Pieper " B24W34A "
Bitte melde dich an um einen Beitrag zu schreiben. Anmeldung ist kostenlos und dauert nur eine Minute.
Bestehender Account
Schon ein Account bei Google/GoogleMail? Keine Anmeldung erforderlich!
Mit Google-Account einloggen
Mit Google-Account einloggen
Noch kein Account? Hier anmelden.
