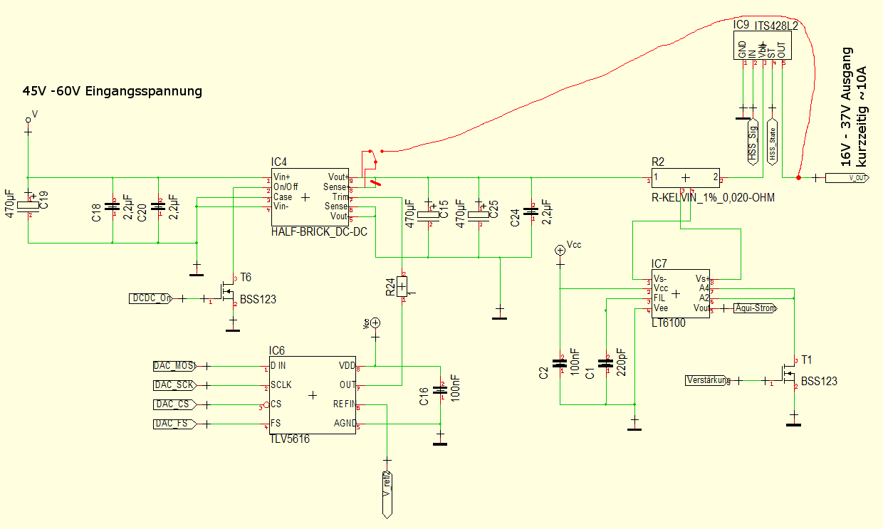
Hallo zusammen, ich habe eine unterbrechbare Spannungsversorgung fuer einen Geraetetester gebaut. Diese besteht im wesentlichen aus einem DC/DC Wandler (GE JRCW450R41Z), einer Strommessung und einem Highsideswitch(HSS) (ITS428L2) der die Spannung am Ausgang abschalten kann (in 0,1ms Schritten von 0,1ms (je nach Last kommt der HSS an seine Grenze mit den Schaltzeiten) bis 6,5Sekunden. Das funktioniert ganz hervorragend. Kurzfristig (bis zu 5 Sekunden) koennen bei 37V 10Ampere entnommen werden. Danach geht der HSS auf Block. Gefordert ist kurzzeitiges (wenige 100ms) liefern von bis zu 10A fuer Kurzschlusstests des Prüflings. Leider ist der Spannungsabfall an dem HSS groesser, als von meinen Kollegen toleriert. :( (Dabei hatte ich davor gewarnt) Das DC/DC Modul hat einen Sense Eingang, um die Ausgangsspannung nachzufuehren. Der ist jetzt in meinem Layout direkt mit dem Ausgangspin des Moduls verbunden. (Regelung somit quasi deaktiviert). Leider kann ich den Sense Eingang nicht direkt mit dem Ausgang des HSS verbinden, da dieser ja auch abschalten kann (Und die Spannung je nach Last und Kapazitaet des Prueflings schnell abfaellt. Das wuerde beim DCDC Modul vermutlich dazu fuehren, dass es versucht die Spannung zu erreichen und in die eigene UEberspannungsueberwachung laeuft.) Deshalb habe ich mir gedacht, ich schalte den Sense Eingang um. Ist der Ausgang des HSS aktiv, lasse ich dessen Ausgang messen. Ist er nicht aktiv, messe ich wie bisher direkt am Modul. Leider habe ich keinen Analog-Schalter gefunden, der Spannungen bis 38V schalten kann. Ein Relais waere vermutlich zu langsam, oder? Ich wuerde mich sehr ueber Ideen freuen, wie man hier eine Loesung finden kann. Danke und schoenen Gruss Balze aka AVR Noob
Avr Noob schrieb: > Leider ist der Spannungsabfall an dem HSS groesser, als von meinen > Kollegen toleriert. Nein bitte, keine Werte, lass uns raten ... [Glaskugel polier] Avr Noob schrieb: > Das DC/DC Modul hat einen Sense Eingang, um die Ausgangsspannung > nachzufuehren. Der ist jetzt in meinem Layout direkt mit dem Ausgangspin > des Moduls verbunden. (Regelung somit quasi deaktiviert). Sense am 'Ausgang' des Shunts anschliessen, dann werden die ersten 200mV schon mal weggeregelt (20mR * 10A). Avr Noob schrieb: > Danach geht der HSS auf Block. Wahrscheinlich wegen der Übertemperaturbegrenzung. Warum überhaupt protected HS Switch ? Ein obzön übertriebener Pmos wie der IXTP140P05T hätte z.B. 9mR. also ca. 90mV Spannungsabfall. Bei den Schaltzeiten langt ja eine ganz simple Ansteuerung. R+Z-diode an G/S + R an OC Transistor. Geschaltete Sense sind immer Mist, weil im Umschaltmoment eigentlich alles mögliche passieren kann.
Hallo Michael, danke fuer Deine Antwort Michael Knoelke schrieb: > Avr Noob schrieb: >> Leider ist der Spannungsabfall an dem HSS groesser, als von meinen >> Kollegen toleriert. > Nein bitte, keine Werte, lass uns raten ... > [Glaskugel polier] Der ITS hat einen Ron von 50mOhm bei 25°C (100mOhm bei 125°C) Also faellt je nach Strom (und damit steigender Temperatur) schon mal bis zu 1 Volt ab. Dieser Zahlenwert hilft aber eigentlich nicht bei meinem Problem, oder? Michael Knoelke schrieb: > Avr Noob schrieb: >> Das DC/DC Modul hat einen Sense Eingang, um die Ausgangsspannung >> nachzufuehren. Der ist jetzt in meinem Layout direkt mit dem Ausgangspin >> des Moduls verbunden. (Regelung somit quasi deaktiviert). > > Sense am 'Ausgang' des Shunts anschliessen, dann werden die ersten 200mV > schon mal weggeregelt (20mR * 10A). Ja, danke. Der verwendete ist entgegen des Schaltplanes ein 10mOhm Shunt. Das waeren dann zwar nur ca.10% aber schonmal ein Anfang. Michael Knoelke schrieb: > Avr Noob schrieb: >> Danach geht der HSS auf Block. > Wahrscheinlich wegen der Übertemperaturbegrenzung. Richtig. Michael Knoelke schrieb: > Warum überhaupt protected HS Switch ? Deshalb: protected Den Benutzern ist so ziemlich alles zuzutrauen. Auch dass sie mal 'ne Bruecke reinstecken. Vielleicht bekommt man dann ja frueher Feierabend. ;-) Michael Knoelke schrieb: > Geschaltete Sense sind immer Mist, weil im Umschaltmoment eigentlich > alles mögliche passieren kann. Ich weiss. Deshalb habe ich das auch von vornherein verworfen. Ich bin auch noch nicht ueberzeugt, dass zu aendern. Aber vielleicht gibt es ja eine tolle Loesung, die ich nur nicht finden kann. MfG Balze aka AVR Noob
Bitte melde dich an um einen Beitrag zu schreiben. Anmeldung ist kostenlos und dauert nur eine Minute.
Bestehender Account
Schon ein Account bei Google/GoogleMail? Keine Anmeldung erforderlich!
Mit Google-Account einloggen
Mit Google-Account einloggen
Noch kein Account? Hier anmelden.
