Hallo, ich möchte für ein Stroboskop mehrere LEDs über ein Mosfet schalten. Als Leuchtmittel verwende ich 5 parallel geschaltete 30W-LEDs, die jeweils etwa 32V Versorgungsspannung benötigen. Durch jede LED fließt ca. 1A. Ansteuern möchte ich das ganze durch einen AVR; ich habe mal in der Mosfet-Übersicht geschaut und den IRLZ34N gefunden. Da er ein Logic-Level-Mosfet ist, dürfte ich ihn direkt an einen Pin des AVRs anschließen können, oder? Kann ich die Schaltung (s. Anhang) so funktionstüchtig aufbauen? Ist es für diesen Zweck überhaupt der richtige Mosfet? VG Missura
Missura schrieb: > Kann ich die Schaltung (s. Anhang) so funktionstüchtig aufbauen? Kannst du. > Ist es für diesen Zweck überhaupt der richtige Mosfet? Passt schon. Sein Gate wird mit etwa 20mA umgeladen, das ergibt eine gewisse Schaltzeit, das ist poditiv bezüglich EMV. Die Konstantstromquellen, die du mit dem Widerstandssymbol dargestellt hast, sollten so schnell regeln können, es sollten also einfache Transistorquellen sein und nichts kompliziertes wie Schaltreglerstromquellen. Für einfache Widerstände reichen ja die 34V nicht.
Danke für deine Antwort. Zur Strombegrenzung verwende ich jeweils einen LM317, bei dem ich einen 1,2Ohm-Widerstand zwischen Adj/Out schalte. Gepuffert wird (vor den LM317) mit größeren Kondensatoren (15.000µF), für die Stromversorgung habe ich allerdings nur ein Schaltnetzteil. Liege ich richtig mit der Annahme, dass ich einen Kühlkörper für den Mosfet wohl nicht brauchen werde, da einerseits die LEDs nur kurzeitig an sind, andererseits R_DS(on) bei einer Gatespannung von 5V max. 0,046 Ohm hat, was eine Verlustleistung von 0,23W bei 5A ergibt?
Missura schrieb: > Zur Strombegrenzung verwende ich jeweils einen LM317, Da reichen aber nicht die 2V die du hast, der braucht 4.2V. Schau dir auch mal die Regelkurven im Datenblatt an, im Vergleich zur LTSpice simulierten Umschaltgeschwindigkeit des IRLZ34, ob dir das reicht. Wenn du nicht zu oft umschaltest brauchst du keinen Kühlkörper.
Ich werde den LM317 nicht in seiner ursprünglichen Funktion als Linearregler verwenden, sondern so wie es unter 'Typical Applications' bei '1A Current Regulator' angegeben ist (s. Anhang). So gibt es an ihm auch nur einen Spannungsabfall von ca. 2-3V. Wenn ich die Eingangsspannung entsprechend etwas höher festlege (mit dem Schaltnetzteil kann ich bis zu 40V gehen), sollte das also klappen. Erstmal wird das Ganze ohne Kühlkörper getestet. Sollte der Mosfet zu heiß werden, kommt dann später ein Kühlkörper dran :-)
Missura schrieb: > Sollte der Mosfet zu heiß werden, kommt dann später ein Kühlkörper dran > :-) Der könnte bestenfalls bei Reset oder beim Programmieren des uC heiß werden. Denn dann ist sein Gate unbeschaltet und macht was es will. Mach da besser noch 10k vom Gate zur Source... > Ich werde den LM317 nicht in seiner ursprünglichen Funktion als > Linearregler verwenden, sondern so wie es unter 'Typical Applications' > bei '1A Current Regulator' angegeben ist (s. Anhang). Der braucht trotzdem zwischen dem Eingang und dem Ausgang die 3V (im Datenblatt unter "Line Regulation 3V<Vin-Vout") und dazu noch die 1,2V über dem Lastwiderstand. Mindestens!!! Ist ja klar warum: ist ja auch der selbe Baustein... Und dann als Tipp: der LM317 wird warm werden, wenn du viel Rumblitzt. > Wenn ich die Eingangsspannung entsprechend etwas höher festlege (mit dem > Schaltnetzteil kann ich bis zu 40V gehen) Ich würde da 35,7V einstellen und einen 2,7 Ohm Vorwiderstand verwenden. Dann kannst du noch ein wenig nach oben bis zu 2,6A Spitzenstrom, oder natürlich auch runter, falls es zu hell ist. Dann ist die Hitze in dem Bauteil, das leicht heiß werden kann: dem Widerstand (der dann auf jeden Fall ein Zementwiderstand mit 10W sein sollte), und du hast das ganze Gelecke mit der Konstantstromquelle nicht. Und du könntest die Blitze mit einem zusätzlichen Elko über dem Widerstand etwas "knackiger" machen: der Elko leitet dann gleich nach dem Einschalten des Mosfet noch mehr Strom als nur das 1A, dieser klingt dann nach ein paar ms aber schnell ab, das "nur" noch der Widerstand da ist. So sieht ein Blitz aus...
Missura schrieb: > andererseits R_DS(on) bei einer Gatespannung von 5V max. 0,046 > Ohm hat, was eine Verlustleistung von 0,23W bei 5A ergibt? Die Verlustleistung beträgt 1.15W!
Konrad S. schrieb: > Die Verlustleistung beträgt 1.15W! Wenn der Transistor dauernd eingeschaltet ist. Genau das wäre bei einem Stroboskop aber ziemlich langweilig. Und mit einem Rthja von 62K/W ist die Temperaturerhöhung sogar ohne Kühlkörper am TO220 bei Dauerbetrieb noch im Rahmen...
Das ist mir schon klar. Der TO hat aber I*R gerechnet, nicht I²*R. Darauf wollte ich hinweisen.
Missura schrieb: > Zur Strombegrenzung verwende ich jeweils einen > LM317, bei dem ich einen 1,2Ohm-Widerstand zwischen Adj/Out schalte. Das wird wohl so nicht klappen. M.E. brauchst Du eine deutlich höhere Betriebsspannung von ca. 40V. Du solltest Dir auch eine KSQ mit deutlich kleinerer "Drop-Spannung" als die 4V des LM317 suchen. Es könnte auch sein, das das Blitzen mit KSQs gar nicht funktioniert, da diese eine gewisse Zeit zum Hochlaufen brauchen. Dann müsstest Du Vorwiderstände nehmen. Gruss Harald
Danke erstmal für die Antworten. Lothar Miller schrieb: > Und du könntest die Blitze mit einem zusätzlichen Elko über dem > Widerstand etwas "knackiger" machen: der Elko leitet dann gleich nach > dem Einschalten des Mosfet noch mehr Strom als nur das 1A, dieser klingt > dann nach ein paar ms aber schnell ab, das "nur" noch der Widerstand da > ist. Könnten so nicht die LEDs zerstört werden, wenn anstatt den zugelassenen 1A mehr Strom fließt? Missura schrieb: > Gepuffert wird (vor den LM317) mit größeren Kondensatoren (15.000µF) Die Elkos waren ursprünglich vorgesehen um die Spannung zu stabilisieren, daher habe ich sie auch vor der Konstantstromquelle eingeplant. Lothar Miller schrieb: > Ich würde da 35,7V einstellen und einen 2,7 Ohm Vorwiderstand > verwenden. Dann kannst du noch ein wenig nach oben bis zu 2,6A > Spitzenstrom, oder natürlich auch runter, falls es zu hell ist. Dann ist > die Hitze in dem Bauteil, das leicht heiß werden kann: dem Widerstand > (der dann auf jeden Fall ein Zementwiderstand mit 10W sein sollte), und > du hast das ganze Gelecke mit der Konstantstromquelle nicht. Bei 2,7 Ohm und 2,6A beträgt die Verlustleistung im Widerstand doch ca. 18 Watt - wie kommst du auf 10W (oder geht das deshalb, weil der Strom nur als Peaks fließt)? Durch den 2,7 Ohm-Widerstand hätte ich aber keine (entsprechende) Strombegrenzung mehr (da ein max. Strom von U/R = 35,7V/2,7Ohm = 13,22A fließen kann), oder irre ich mich? Harald Wilhelms schrieb: > Es könnte auch sein, das das Blitzen mit KSQs gar nicht > funktioniert, da diese eine gewisse Zeit zum Hochlaufen brauchen. Also doch die Elkos nach der KSQ? Aktuell war der Aufbau so wie im Anhang geplant (Auszug). Wenn an der KSQ 4,2V abfallen und am Spannungsregulierendem LM317 nochmal 3V, hätte ich schon mal 32,8V bei ca. 1A (LM317 werden natürlich gekühlt). Oder wird das so nicht funktionieren...?
Missura schrieb: > Könnten so nicht die LEDs zerstört werden, wenn anstatt den zugelassenen > 1A mehr Strom fließt? Nein. Du kannst kurzzeitig mehr Strom durch die LED durchschicken. Das wird beim Multiplexbetrieb welweit zigmilliardenmal gemacht... > Bei 2,7 Ohm und 2,6A beträgt die Verlustleistung im Widerstand doch ca. > 18 Watt - wie kommst du auf 10W (oder geht das deshalb, weil der Strom > nur als Peaks fließt)? Ja. Genau. Du darfst diesen Strom gar nicht dauernd fließen lassen. Denn sonst fackeln die LEDs ab. Die können ja nur 1A auf Dauer... > Durch den 2,7 Ohm-Widerstand hätte ich aber keine (entsprechende) > Strombegrenzung mehr (da ein max. Strom von U/R = 35,7V/2,7Ohm = 13,22A > fließen kann), oder irre ich mich? Der Widerstand allein begrenzt ja schon den Strom auf maximal 36V/2,7Ohm. Und weil deine LED ja immmer so ca. 32-33V hat, ist der Strom hinreichend konstant. Das ist der Trick: es muss nicht ein "ultrakonstanter" Strom erreicht werden (was meinst du, was deine Stromquelle beim "Einschalten" macht?), sondern der Strom darf nur nicht so groß werden, dass die LED-Funzeln kaputtgehen. Die Helligkeit kannst du dann über die Blitzdauer bestimmen... > Wenn an der KSQ 4,2V Davon sind (mindestens!) 3V für den LM317 und dazu kommen 1,2V für den Widerstand. Das wurde schon ein paar Mal geschrieben. > Oder wird das so nicht funktionieren...? Man sagt dazu "technischer Overkill"....
Danke für die Erklärungen. Ich habe jetzt mal den Schaltplan entsprechend angepasst. Wird das so nun funktionieren?
Missura schrieb: > Wird das so nun funktionieren? Nein, die 2,7 Ohm-Widerstände müssen vor die LEDS, d.h. zwischen den Kondensatoren und den LEDs. Gruß Dietrich
@ Missura (Gast) > Stroboskop3.png Ist ein Sack Elkos vom LKW gefallen oder warum baust du soviele davon ein? >Wird das so nun funktionieren? Nein. Ausserdem würde ich mit den ganze Firlefanz mit LM317 & Co sparen und direkt NPNs als Konstantstromquelle betreiben. Dann reicht auch EIN 1500µF Elko für ALLE LED-Stränge locker aus.
Dietrich L. schrieb: > Nein, die 2,7 Ohm-Widerstände müssen vor die LEDS, d.h. zwischen den > Kondensatoren und den LEDs. Lothar Miller schrieb: > Und du könntest die Blitze mit einem zusätzlichen Elko über dem > Widerstand etwas "knackiger" machen: der Elko leitet dann gleich nach > dem Einschalten des Mosfet noch mehr Strom als nur das 1A, dieser klingt > dann nach ein paar ms aber schnell ab, das "nur" noch der Widerstand da > ist. Heißt nun 'über' davor oder danach? Wenn ich den Widerstand zwischen Kondensator und Elkos habe, hab ich doch im Grunde dadurch den Elko-Strom begrenzt.. Falk Brunner schrieb: >>Wird das so nun funktionieren? > > Nein. Kannst du das bitte näher erläutern? Gibt es bei deiner 1A-Konstantstrom-Schaltung noch irgendetwas anderes zu beachten? Ich nehme an, ein 2W-Typ für R1 sollte genügen (P = I^2*R = 1A^2*1Ohm = 1W)?
@ Missura (Gast) >> Und du könntest die Blitze mit einem zusätzlichen Elko über dem >> Widerstand etwas "knackiger" machen: Das würde ich gerade bei Leistungs-LEDs NICHT machen, das mögen die nämlich gar nicht. Die vertragen nur geringfügig höhere Pulsströme als Gleichstrom. >>>Wird das so nun funktionieren? >> Nein. >Kannst du das bitte näher erläutern? Die Stromquelle muss direkt in Reihe zur LED sein, die Elkos sind falsch platziert, ausserdem brauchst du nie im Leben soviele. Dann müsste dein Netzteil schon arg mies sein. >Gibt es bei deiner 1A-Konstantstrom-Schaltung noch irgendetwas anderes >zu beachten? Der Kühlkörper für den Transistor muss groß genug sein. > Ich nehme an, ein 2W-Typ für R1 sollte genügen (P = I^2*R = >1A^2*1Ohm = 1W)? Ja.
Danke für die Antwort. Falk Brunner schrieb: > Der Kühlkörper für den Transistor muss groß genug sein. Wie viel Watt verbrät denn der BD647? (Aus dem Datenblatt konnte ich das eben nicht rauslesen..) Ich habe nun die Schaltung entsprechend umgebaut (s. Anhang). Wenn ich dann für jede LED jeweils diese Schaltung bereitstelle, sollte doch jetzt alles klappen?
Falk Brunner schrieb: > und direkt NPNs als Konstantstromquelle betreiben. Da ist bei konstanter Versorgung (Schaltnetzteil, einstellbar) aber ein einzelner Vorwiderstand fast gleich gut und viel billiger/zuverlässiger... Missura schrieb: > Wird das so nun funktionieren? Machs einfach so:
1 | Uin o------------o---------o---------o---------. |
2 | ca. 36V | | | | |
3 | so einstellen, R R R R 4 x 3R3 mit 5W |
4 | dass durch die | | | | |
5 | LED 0,9A fließen V V V V |
6 | --> Urv=3V - - - - |
7 | | | | | |
8 | o---------o---------o---------' |
9 | | |
10 | | |
11 | ||-' |
12 | ||<. |
13 | on/off ----o--||-| |
14 | | | |
15 | 10k | |
16 | | | |
17 | GND -----o-----o-------- |
Aber du kannst natürlich erst mal die Sache mit der Konstantstromquelle ausprobieren. Wenn deine LED die Erhöhung des Stromes zulassen würden (das Datenblatt weiß dazu evtl. was), dann wäre das etwa so:
1 | --o----o--... |
2 | | | |
3 | | |+ |
4 | | === C=100uF |
5 | R | |
6 | | Rc = 1R8 |
7 | | | |
8 | o----' |
9 | | |
10 | V |
11 | - |
12 | | |
13 | o-----... |
14 | | |
Das müsstest du natürlich 4 mal aufbauen... Missura schrieb: > Ich habe nun die Schaltung entsprechend umgebaut (s. Anhang). Gleich zwei Konstantstromquellen reingematscht. Hut ab! :-o Willst du eine LED leuchten lassen oder eine Rakete zum Mond schießen? Für eine einzige funzelige 30W LED so einen Handstand mit 12 Bauteilen. Sag mal, kommst du da irgendwie billig ran?
Falk Brunner schrieb: > Ausserdem würde ich mit den ganze Firlefanz mit LM317 & Co sparen und > direkt NPNs als Konstantstromquelle betreiben. Lothar Miller schrieb: > Machs einfach so: > ... Ich habe nun die Bauteile für beide Varianten bestellt und werde sie mal aufbauen und durchtesten - dann kann ich mich für die Variante entscheiden, bei der ich (mehr) Vorteile feststelle. Danke für die Hilfestellung :)
@Lothar Miller (lkmiller) (Moderator) Benutzerseite >> und direkt NPNs als Konstantstromquelle betreiben. >Da ist bei konstanter Versorgung (Schaltnetzteil, einstellbar) aber ein >einzelner Vorwiderstand fast gleich gut und viel >billiger/zuverlässiger... Nö, nur wenn ausreichend Spannung dran abfällt. 3V, bei 36V Versorgungsspannung? Hmm? Das sind ~10 weiße LEDs in Reihe, die ~10x5mV / K driften. Die 3W kann der NPN auch ab mit einem kleinen Kühlkörper, die Stromregelung ist deutlich besser.
@ Missura (Gast) >> Der Kühlkörper für den Transistor muss groß genug sein. >Wie viel Watt verbrät denn der BD647? (Aus dem Datenblatt konnte ich das >eben nicht rauslesen..) Das steht auch nicht im Datenblatt, dass musst du für deine Schaltung berechnen. Von deinen 36V Eingangsspannung fallen ~32V am LED-Strang ab, 1V am Shunt 8R1), der Rest am Transistor. Macht ~3V x 1A -> 3W. >Ich habe nun die Schaltung entsprechend umgebaut (s. Anhang). Unsinn. Wer hat das so empfohlen? Es reicht EINE, RICHTIGE Stromquelle / Strang. Also lass den LM317 und den Kleinkram weg.
@Lothar / @Falk: So mal am Rande: was würd eig. dagegen sprechen, wenn der TE einfach ne Betriebsspannung von 35V und mit nem 2-Ohm-R die Spannung auf 33V begrenzt? Dann wäre der Strom sogar konstant bei 1A, und die Verlustleistung tritt ja nur beim Blitzen auf. Als Schalter nen Mosfet dran und fertig.
R. S. schrieb: > Betriebsspannung von 35V und mit nem 2-Ohm-R die Spannung auf 33V > begrenzt? Widerstände begrenzen keine Spannung. Ob 33V oder 30V oder 34V für die LEDs anzusetzen sind, bestimmen die LEDs. Der Widerdtand sollte in allen Fällen den Strom auf 1A begrenzen. Blöderweise bleiben bei nur 35V Versorgungsspannung entweder 1V oder 5V oder 2V für den Widerstand. Da kann der keinen konstanten Strom draus machen, sondern entweder 2.5A oder 1A oder 0.5A. Und bei 2.5A sind die LEDs kaputt. Nimmt man 45V und 15 Ohm, beträgt der Strom 1A, 0.8A oder 0.73A, also deutlich ähnlicher. Obwohl: Wir wissen nichts über die LEDs weil Missura es nicht für nötig hält, deren Datenblatt zu nennen. Vielleicht sind es ja Blitzlicht LEDs wie LXCL-PWF3 die für kurzen hohen Strom gedacht sind. Aber wahrscheinlich sind es bloss Beleuchtungs-LEDs die jeden Überstrom übel nehmen und sich als Blitzlicht gar nicht eignen.
MaWin schrieb: > Blöderweise bleiben bei nur 35V Versorgungsspannung entweder 1V oder 5V > oder 2V für den Widerstand. Wie kommst du auf diese Zahlen? MaWin schrieb: > Widerstände begrenzen keine Spannung. OK dann halt nicht 'begrenzen' sondern 'Spannungsabfall am Widerstand von 2V'. Bei 35V Versorgung mit ner 33V-LED und nem 2 Ohm-R gibts am Widerstand 35V-33V=2V Spannungsabfall, und I=U/R=2V/2Ohm=1A. Die Verlustleistung sind 2W, die aber nur beim Blitzen auftreten.
MaWin schrieb: > Wir wissen nichts über die LEDs weil Missura es nicht für nötig hält, > deren Datenblatt zu nennen. Leider habe ich kein Datenblatt - die LEDs sind von hier: http://www.ebay.de/itm/171225345452 R. S. schrieb: > Betriebsspannung von 35V und mit nem 2-Ohm-R die Spannung auf 33V > begrenzt? > Dann wäre der Strom sogar konstant bei 1A Ist das nicht im Grunde dasselbe Prinzip nach dem die Schaltung von Falk (Konstantstrom_1A.png) funktioniert, nur dass zum Schalten ein Mosfet verwendet wird?
@ Missura (Gast) >http://www.ebay.de/itm/171225345452 Das sind normale Beleuchtungs-LEDs. Hoffentlich hast du auch gerade für DIE einen passenden Kühlkörper. Denn die verbraten auch gut und gerne knapp 30W an Wärmeleistung. >R. S. schrieb: >> Betriebsspannung von 35V und mit nem 2-Ohm-R die Spannung auf 33V >> begrenzt? >> Dann wäre der Strom sogar konstant bei 1A >Ist das nicht im Grunde dasselbe Prinzip nach dem die Schaltung von Falk >(Konstantstrom_1A.png) funktioniert, Nein, das ist schlicht Unwissen naiv präsentiert. Wer's nochmal nachlesen will bzw. muss, siehe LED.
@R. S. (Gast) >> Blöderweise bleiben bei nur 35V Versorgungsspannung entweder 1V oder 5V >> oder 2V für den Widerstand. >Wie kommst du auf diese Zahlen? Durch Ausrechnen/Abschätzen der minimalen und maximalen Flußspannung. Auch LEDs haben heute noch ganz beachtliche Toleranzen, siehe LED.
Falk Brunner schrieb: > Denn die verbraten auch gut und gerne knapp 30W an Wärmeleistung. 30W LED haben das so an sich... Missura schrieb: > die LEDs sind von hier: http://www.ebay.de/itm/171225345452 Das sind die, die in den billigen "Baustrahlern" drin sind. Und dort ist bei der 12V Version auch nur ein Vorwiderstand verbaut. Aber siehe dazu meinen Satz ganz unten im Post... :-/ Die KL dieser LED ist relativ flach, da kann man schon mal direkt mit Spannung draufhalten. Was mich daran aber immer irritiert, ist, dass im Array beim Hochfahren der Spannung sehr schnell erst einzelne LED zu leuchten beginnen, und die letzte erst kommt, wenn man die Schweißerbrille braucht. Also keinerlei Selektion der Durchlassspannung im Array. Es gibt halt nichts, was die Chinesen nicht noch schlechter bauen könnten.
@ Lothar Miller (lkmiller) (Moderator) Benutzerseite >> Denn die verbraten auch gut und gerne knapp 30W an Wärmeleistung. >30W LED haben das so an sich... Ich dachte LEDs sind KEINE Glühlampen . . . ;-) >Das sind die, die in den billigen "Baustrahlern" drin sind. Und dort ist >bei der 12V Version auch nur ein Vorwiderstand verbaut. Aber siehe dazu >meinen Satz ganz unten im Post... :-/ Naja, muss man JEDES Billigstdesign kopieren? >Die KL dieser LED ist relativ flach, da kann man schon mal direkt mit >Spannung draufhalten. Der Klügere gibt nach? Entweder die LED oder das Netzteil? > Was mich daran aber immer irritiert, ist, dass im >Array beim Hochfahren der Spannung sehr schnell erst einzelne LED zu >leuchten beginnen, und die letzte erst kommt, wenn man die >Schweißerbrille braucht. Also keinerlei Selektion der Durchlassspannung >im Array. Es gibt halt nichts, was die Chinesen nicht noch schlechter >bauen könnten. It's not a bug, it's a feature! Das ist die Softstartfunktion Mann! ;-)
MaWin schrieb: > und sich als Blitzlicht gar nicht eignen. Mindestens einmal werden sie sicherlich blitzen. :-)
Mal ganz ehrlich: Die LEDs sind Billigprodukte. Selbst wenn er eine super tolle KSQ verwendet, so bringt es recht wenig, da drei LED Stränge intern parallel geschalten sind. D.h. trotz KSQ werden einzelne LEDs in dem LED Cluster stärker belastet als andere und unterschiedlich hell leuchten. Da er die LEDs auch nur für ein Stroboskop verwenden will, d.h. vermutich nie dauerhaft leuchten lassen will, ist eine etwas zu hohe Stromstärke auch vernachlässigbar. Er will vermutlich auch kein Massenprodukt herstellen, somit kann er sogar die Widerstände pro LED perfekt anpassen. Die Stromschwankung bedingt durch die Temperatur und Jahreszeit wird sich im Rahmen halten, vor allem bei dem Einsatz als Stroboskop. Somit würde ich an seiner Stelle einfach ein Vorwiderstand einsetzen, der die Stromstärke in einem kleinen Rahmen etwas konstant halten kann.
Falk Brunner schrieb: > Nein, das ist schlicht Unwissen naiv präsentiert. Warum das denn? Frank M. schrieb: > Somit würde ich an seiner Stelle einfach ein Vorwiderstand einsetzen, > der die Stromstärke in einem kleinen Rahmen etwas konstant halten kann. Genau! R. S. schrieb: > Bei 35V Versorgung mit ner 33V-LED und nem 2 Ohm-R gibts am Widerstand > 35V-33V=2V Spannungsabfall, und I=U/R=2V/2Ohm=1A. Die Verlustleistung > sind 2W, die aber nur beim Blitzen auftreten. @Falk: Schau mal hier: http://www.elektronik-kompendium.de/sites/bau/1109111.htm Mit den Werten wie im Anhang kommen ja auch 2 Ohm raus
@ R. S. (Gast) >> Nein, das ist schlicht Unwissen naiv präsentiert. >Warum das denn? Weil es so ist. >> Somit würde ich an seiner Stelle einfach ein Vorwiderstand einsetzen, >> der die Stromstärke in einem kleinen Rahmen etwas konstant halten kann. >Genau! Unsinn wird durch häufiges Wiederholen nicht sinnvoller. Dann ist es Propaganda. >http://www.elektronik-kompendium.de/sites/bau/1109111.htm >Mit den Werten wie im Anhang kommen ja auch 2 Ohm raus Aha? Und wenn ich dort mit 33,5V als Versorgung arbeite wird der Widerstand NOCH kleiner und es funktioniert immer noch? Ist doch super, oder? Oder doch nicht? Vielleicht steckt in dem Rechner nur eine dumme Formel, die keine Sekunde weiß, welche Randbedingungen für eine Lösung in der REALEN Welt benötigt werden? http://www.mikrocontroller.net/articles/LED#Vorwiderstand Lies den Abschnitt KOMPLETT und LANGSAM und denk LANGE drüber nach! Und dann versuch mal die Zahlen aus diesem aktuellen Beispiel durchzurechnen. (Kleiner Tip: In der LED vom Op sind ca. 10 LEDs in Reihe geschaltet).
R. S. schrieb: > Schau mal hier: Wir finden im Netz auch Seiten, auf denen Aliens Kornkreise machen oder auf denen der Magnetmotor sich mit freier Energie dreht. Auch du musst halt lernen, Schrott von Wahrheit zu unterscheiden. Die Seite vom Elektronik-Kompendium ist nicht mal direkt falsch, sie ist nur übermässig simplifiziert. Eine LED hat eben keine immer gleiche Durchlassspannung, sondern je nach Datenblatt beispielsweise 3V bis 3.6V. Und man müsste mit dem Vorwiderstandsrechner den Strom bei 3V ausrechnen, und dann nachsehen, wie viel bei 3.6V immer noch fliesst. Das hast du aus Unkenntnis unterlassen. Damit wäre es dein Problem, nicht unser Problem. Aber hier rumposaunen, du wüsstet, wie es richtig geht, DAS wird dann unser Problem, denn es ist deinfach bullshit.
Nochmal für die ganz langsamen: Angenommen es sind 10 LEDs in Reihe geschalten und ganz hypothetisch angenommen besteht die 10W LED aus einer solchen Reihe. Die 20W LED aus zwei, die 30W aus drei Reihen. Die elektrische Stromstärke beträgt 1A die mit einer super tollen KSQ fest eingestellt werden. Somit bekommt jeder Strang 333mA ab, eine LED somit 33mA - in eurer Traumwelt Dummerweise besteht vielleicht der eine Strang in der Realität aber aus lauter LEDs deren Vorwärtsspannung 3V ist, die anderen beiden dummerweise 3.6V (siehe Beobachtung von Beitrag "Re: LEDs über Mosfet schalten") Somit hat der eine Strang in diesem extremen Fallbeispiel V_f = 30V, die anderen beiden Stränge V_f = 36V. Eingestellt sind 1A die sich nun natürlich nicht mehr gleichmäßig aufteilen. Der eine Strang bekommt nun vielleicht 600mA ab, die anderen beiden jeweils 200mA. Aber hauptsache man hat davor eine KSQ, für's gute Gewissen! Nochmals: die LEDs sind Billigprodukte. "High Tech" Ansteuerung macht sie auch nicht besser. Vergoldete Schei*e bleibt auch Schei*e. Wofür soll man sich verrenken. Eine KSQ verbessert an der Sache rein gar nichts. Der Widerstand macht die Sache nicht wirklich schlechter. Zudem, durch den wilden Mix an V_f in einer LED hat man auch nicht mehr eine übliche LED-Kennlinie sondern eine Superoposition von einigen was die Kennlinie bei dieser zufällig zusammengestellten LED auch noch flacher macht. Ich wiederhole es nochmal für Mawin und Falk: Es ist vollkommen richtig was ihr sagt, bei einer gescheiten LED die aus einer LED besteht oder selektiert ist. Bei dieser vom OP aber ist der Nutzen einer KSQ gleich Null, zumal er sie auch als Stroboskop noch verwendet, wodurch die LEDs höhere Stromstärken noch leichter weg stecken. Und wenn die LED nun nach 2 Jahren anstatt nach 3 Jahren kaputt gehen wird ihm auch egal sein, sonst hätte er nicht so Billigschrott gekauft.
OK, danke erstmal für die vielen Antworten. Frank M. schrieb: > Bei dieser vom OP aber ist der > Nutzen einer KSQ gleich Null, zumal er sie auch als Stroboskop noch > verwendet, wodurch die LEDs höhere Stromstärken noch leichter weg > stecken. Heißt das jetzt also, dass ich mir die KSQ sparen kann, weil die bei den LEDs ohnehin nicht das bewirken wird, was sie sollte (und die LEDs ja eh nur für kurze Blitze angeschaltet werden), und dann direkt die Spannung passend festlegen soll? Das wäre ja richtig angenehm; etwas Geld sparen, weniger Teile zu kühlen... ;)
Missura schrieb: > OK, danke erstmal für die vielen Antworten. > > Frank M. schrieb: >> Bei dieser vom OP aber ist der >> Nutzen einer KSQ gleich Null, zumal er sie auch als Stroboskop noch >> verwendet, wodurch die LEDs höhere Stromstärken noch leichter weg >> stecken. > Heißt das jetzt also, dass ich mir die KSQ sparen kann, weil die bei den > LEDs ohnehin nicht das bewirken wird, was sie sollte (und die LEDs ja eh > nur für kurze Blitze angeschaltet werden), und dann direkt die Spannung > passend festlegen soll? > Das wäre ja richtig angenehm; etwas Geld sparen, weniger Teile zu > kühlen... ;) JA! Idealerweise sollte man eine Konstantstromquelle verwenden, wie von MaWin und Falk vorgeschlagen. Der Vorwiderstand ist dazu da die exponentiell ansteigende Kennlinie der LED linearer zu machen. Das geht nur, wenn am Widerstand genug Spannung abfällt. Bei Hochleistungs-LEDs, vor allem bei 30W wäre das aber Energieverschwendung. Somit eine KSQ die zwar auch die überschüssige Energie verbrät, aber dadurch, dass sie den 'Widerstand' anpassen kann genauer arbeitet und weniger Spannung zum Regeln braucht. Hinzu kommt, dass die LED ein Halbleiter ist und Halbleiter sind Heißleiter. Ebenso gibt es Streuung in der Vorwärtsspannung, sodass ein fester Widerstand nicht den Strom konstant halten kann. Dein LED-Cluster hingegen ist schon von Haus aus für LEDs falsch verschalten (viele LEDs parallel) womit es auch mit allen technischen Tricks unmöglich ist, sogar unberechenbar, dass all die einzelnen LEDs im Modul einen konstanten und gleichen Strom haben. Die übrige Spannung (34V - 32V_f) ist sehr gering und somit hat ein fester Widerstand nur geringen Einfluss auf die Stromstärke. Bspw mit einem 2 Ohm Vorwiderstand: 34V - 32V_f = 2V -> 1A 34V - 33V_f = 1V -> 0.5A 34V - 31V_f = 3V -> 1.5A der Strom schwankt bei geringen Spannungsänderungen schon recht ordentlich. Aber: Die LEDs in einem Modul sind nicht selektiert, somit befinden sich in einer Reihe sowohl welche mit V_f = 3.0V als auch mit 3.6V. Im Mittel wird V_f nicht so sehr abweichen. Die LEDs in deinem Modul sind in Stränge, welche parallel geschalten sind. Somit hast du, wie oben gesagt, gar keinen Einfluss wie sich die Stromstärke auf die Stränge aufteilt. Also trotzt KSQ kann es mächtig daneben gehen wie im Post davor geschrieben, aber das ist halb so wild. Du pulst deine LEDs. Die LEDs die ich bisher alle gesehen haben vertragen fast die doppelte Stromstärke im Pulsmodus. Also bau die Schaltung aus deinem ersten Post auf und setze für Konst-I ein Vorwiderstand von 2 Ohm ein. (um es genauer zu machen kannst du die LED an ein Labornetzteil anschließen, an dem du den Strom einstellen kannst. Dann stellst du 1A ein und die sich ergebende Spannung ist die Vorwärtsspannung deines Moduls. Mit diesen Werten kannst du dann den Widerstand genauer ausrechnen. Der Strom wird im Betrieb aufgrund des Heißleiters einer LED zwar noch schwanken, aber das ist meiner Erfahrung nach vernachlässigbar. Falls du Angst hast, was man bei 2 Euro für so ein LED-Modul ganz sicher nicht haben muss, kannst du ja den Strom auf 0.8A einstellen um ein bisschen Luft nach oben zu haben. Falls du sie als Blitz verwenden willst, also wirklich nur einmal pro Sekunde für 10ms bspw. dann kannst du auch bei einer LED testweise versuchen die Stromstärke auf 1.5A zu setzen, sofern du es noch heller haben willst.) Noch was: Die LEDs haben sehr wahrscheinlich eine recht miserable Farbwiedergabe. Falls du damit etwas fotographieren willst, solltest du andere verwenden und ggf. farbige zusätzlich.
Missura schrieb: > Heißt das jetzt also, dass ich mir die KSQ sparen kann, Dann brauchst Du aber Widerstände.
Missura schrieb: > Heißt das jetzt also, dass ich mir die KSQ sparen kann .... > und dann direkt die Spannung passend festlegen soll? Nein, das heißt es nicht. Oder andersrum: du KANNST dir die Widerstände zwar sparen. Aber im Zweifelsfall sind dein LED dann halt hin. Wie im Beitrag "Re: LEDs über Mosfet schalten" gesagt: sogar die Chinesen bauen einen Vorwiderstand ein. Wenn man den ohne signifikante Probleme weglassen könnte, dann würden die das tun! Harald Wilhelms schrieb: > Dann brauchst Du aber Widerstände. Hatten wir schon im Beitrag "Re: LEDs über Mosfet schalten" Und statt der 3,3Ohm dürfen es gern auch 4,7Ohm sein. Das Netzteil gibt die notwendige höhere Spannung ja her... Du baust also die Widerstände ein und legst dann die Spannung passend fest.
Frank M. schrieb: > Also bau die Schaltung aus deinem ersten Post auf und setze für Konst-I > ein Vorwiderstand von 2 Ohm ein. Dann mach ich das so, oder eben mit 3.3 bzw. 4.7 Ohm. Frank M. schrieb: > Die LEDs haben sehr wahrscheinlich eine recht miserable Farbwiedergabe. > Falls du damit etwas fotographieren willst, solltest du andere verwenden > und ggf. farbige zusätzlich. Fotos mit den LEDs zu machen hatte ich nicht vor. Lothar Miller schrieb: > Du baust also die Widerstände ein und legst dann die Spannung passend > fest. Stimmt, das mach Sinn :) Danke nochmal für die vielen Antworten :)
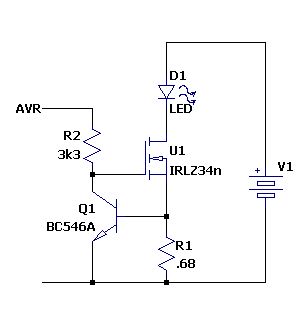
Nabend, also mir gefallen die Schaltungsvorschläge aber nicht. High Power LEDs nur mit Widerstand zu betreiben ist nicht so gut, selbst für den Kehricht aus China. Die Schaltung im Anhang muss für jeden Strang gebaut werden, die Eingänge können alle zusammen an den AVR. Nachti
Bitte melde dich an um einen Beitrag zu schreiben. Anmeldung ist kostenlos und dauert nur eine Minute.
Bestehender Account
Schon ein Account bei Google/GoogleMail? Keine Anmeldung erforderlich!
Mit Google-Account einloggen
Mit Google-Account einloggen
Noch kein Account? Hier anmelden.







