Hallo, ich hoffe, mir (totaler Elektronik-Anfänger, der gerade anfängt, Conrad-Bausätze zu löten :-) ) kann hier jemand weiter helfen. Und zwar haben ich zum rumexperimentieren bei einem chinesischen Händler (link spar ich mir mal wegen Schleichwerbung) ein "Hundetrainingshalsband" mit Funkfernbedienung (kann Warntöne und Vibration in jew. 100 Stufen auslösen) besorgt. einen Hund habe ich zwar keinen und würde das Ding auch nie einem Tier antun, wollte jedoch daran etwas rumexperimentieren. Das Problem an der Sache ist, dass es einen Vibrations/Lagesensor eingebaut hat (sieht aus wie ein Elektrolytkondensator, innen drin ein Metallstiftchen, das beim schütteln klackert und den Kontakt kurzzeitig schließt). Wenn man das Ding 5 Minuten nicht bewegt, geht es in STANDBY-Modus und kann durch die Fernbedienung nicht mehr angesprochen werden. Man muss es erst wieder schütteln. Habe auch schon probiert, die beiden Kontakte von dem Sensor einfach zu überbrücken, jedoch geht das Teil trotzdem in STANDBY. Scheint so, also ob der Kontakt kurz geschlossen und wieder geöffnet werden muss, damit das wakeup-Signal ankommt. Jetzt wollt ich hier mal nachfragen, ob jemandem von euch eine einfache Möglichkeit einfällt, wie ich das Ding zum Dauerbetrieb zwingen kann. Hab mir auch schon überlegt, den Kontakt durch ein Relais zu schleifen, was in regelmäßigen Abständen geöffnet und wieder geschlossen wird. Hab dazu auch schon ein ähnliches Problem hier im Forum gefunden: Beitrag "intervallschaltung" Da das Kästchen aber mit 2AAA-Batterien (3V) läuft und ich die dann auch gerne für die Zeitschaltung nehmen würde, passen leider die Widerständs-/Poti-/Kondensator-Werte vermutlich nicht mehr und ich hab leider noch viel zu wenig Ahnung, um mir die selber aus den Fingern zu saugen ;) wäre super, wenn mir hier jemand weiterhelfen könnte liebe Grüße Christian PS: Falls ihr Fotos von der Platine braucht, um genaueres sagen zu können, kann ich Morgen versuchen, ne gescheite Kamera aufzutreiben.
astabile kippstufe googlen +mosfet? mal mal die Schaltung ab und setze ein paar fotos rein, dann kann man besser helfen.
Vermutlich wird ein simpler CMOS Inverter Oszillator mit langsamer Pulsrate reichen. Ein 74HC14 enthält 6 solcher Inverter und jeder kann mit einen R und einem C einen solchen Oszillator bilden und sollte bis 2V Betriebsspannung funktionieren. Wers fummelig mag, es gibt solch ein Gatter auch einzeln im SOT23-5 Gehäuse: http://www.fairchildsemi.com/pf/NC/NC7S14.html
Hallo und danke schon mal für die Antworten, hab mal drei Bilder von der Platine angehängt, hoffe, die helfen weiter. Hab auch mal die Anschlüsse des HDX Tilt-Sensors und wohin sie führen eingezeichnet. EDIT: seh gerade, dass man die Pünktchen schlecht sieht. Kontakt 1 hat ne Leiterbahn zu dem unteren linken Eingang von Q8, Kontakt 2 führt in den dritten oberen Anschluss von rechts in den 14poligen Chip unterhalb von R16. Ebenfalls hab ich mein Multimeter bemüht und die Spannung an den Kontakten des Tiltsensors durchzumessen. Je nach Lage des Sensors liegen 0V bzw. 3,1V an. Hat von euch einer eine Idee, wie genau das jetzt mit dem STANDBY funktioniert? Braucht das Ding nur hin und wieder das 3V-Signal oder reicht es, wenn die ganze Zeit die 3V anliegen. Ich finde es halt etwas komisch, dass an den Kontakten nicht konstant 3V anliegen, sondern nur in der richtigen Position. Oder seht ihr auf den Bildern noch nen zweiten tiltsensor? Ich hab mal alles beschriftet, soweit ichs zuordnen konnte. Ich tippe darauf, dass die senkrechte kleine Platine (DSC_0159) alleine für das Funksignal zuständig ist. Und zum Schluss natürlich die Frage, wie ich die Platine jetzt am einfachsten zum Dauerbetrieb "zwingen" kann. Hab mir die astabile Kippstufe angeschaut, klingt relativ einfach zu bauen und auch platzsparend (vllt. krieg ich ja alles in das ursprüngliche Gehäuse rein), jedoch würde es ja nicht funktionieren, diese an ein Relais anzuschließen, das die beiden Kontakte des Tilt-Sensors kurzschließt, denn da liegen ja nicht immer die 3V an. Eventuell müsste man den Tiltsensor komplett entfernen und eine astabile Kippstufe direkt da anzuschließen, die in regelmäßigen Abständen 3V liefert und dann wieder nicht. vielen Dank schon mal für eure Hilfe, ein schlauerer, aber verwirrter Christian ;)
Christian Irmler schrieb: > Braucht das Ding nur hin und wieder das 3V-Signal oder > reicht es, wenn die ganze Zeit die 3V anliegen. Nee, die Kiste wartet darauf, das das Hündchen sich bewegt, also ab und zu müssen da mal 3V ankommen, sonst denkt die Elektronik, das Tierchen schläft. > > Ich finde es halt etwas komisch, dass an den Kontakten nicht konstant 3V > anliegen, sondern nur in der richtigen Position. Das ist doch der Sinn der Sache. Solange da ab und zu ein 3V Puls kommt, wird die Elektronik wach gehalten. Ist z.B. ein retriggerbarer Monoflop mit der Einschlafzeit als Zeitkonstante. Wenns ab und zu mal retriggert wird, fällt das Mono nie ab. Es wird also reichen, einen langsamen 0 bis 3V Rechteck auf den MC Kontakt zu geben statt des Tiltsensors.
Hallo Matthias, danke für die Antwort. Wie könnte ich denn dieses 3V Rechtecksignal am einfachsten erzeugen, so dass das in halbwegs vernünftigen Zeiten schaltet (eigentlich würde ja alle 2 Minuten ein Wechsel reichen, STANDBY-Zeit sind 5 Minuten). Kann ich das mit der von mahwe genannten astabilen Kippstufe realisieren? Hab mir mal den Schaltplan gezeichnet, so wie ich mir das denke (siehe Anhang). Nur ist jetzt mein Problem, dass ich keine Ahnung habe, was für Widerstände und Kondensatoren nehmen soll, geschweige denn was für Transistoren. Ich weiß, dass die Schwingdauer T= 0,693(R2*C1+R3*C2) ist, jedoch hab ich nicht wirklich ne Ahnung, was es da komerziell für "günstige" Werte für die Bauteile gibt. Nach der Rechnung komm ich mit R2=R3= 1M Ohm und C1=C2= 1 microF auf ne Schwingdauer von ca. 1,3 Sekunden... um in den Minutenbereich zu kommen, müsst ich dann ja nochmal n paar Zehnerpotenzen weiter hoch. Und was ich für die anderen Widerstände nehm und welche Transistoren ich nehmen muss, damit am Ende aus dem Transistor wieder 3V rauskommen, weiß ich leider gar nicht, da müsste ich mich auf die Erfahrungen hier im Forum verlassen ;). Oder gibt es noch ne einfachere Möglichkeit? Wäre super, wenn mir jemand die obige Schaltung bestätigen könnte und vernünftige Bauteile vorschlagen könnte (oder natürlich ne Alternative) vielen vielen Dank schon mal für die Hilfe Christian
Das ist meist eine Feder in einem Metallröhrchen. Es kann auch eine Kugel zwschen Kontakten sein. Der Punkt ist: Es wird eher eine Lageänderung durch "wackeln" des Kontaktes gemeldet als die Lage durch einen konstanten Pegel. Mach es wie vorgeschlagen mit dem Oszillator und klemm den Ausgang an den Pin vom IC. Es sieht so aus als ob der Pin vom IC durch den Sensor auf Masse gezogen wird? Ich sehe beim unteren Pin vom Sensor eine Verbindung zur Massefläche, so genau kann ich das nicht erkennen. Wenn meine Vermutung stimmt gibt es noch einen Pull-up Widerstand, eventuell auch intern im IC. Der sollte aber nicht stören.
Probier es mit den Werten. Hört sich nicht so verkehrt an. Evtl. könntest du mit dem Widerstand noch ein wenig hoch, ich habe aber nicht so viel Ahnung wie sich die Schaltung genau verhält.
Hallo, wenn ich das richtig sehe, führt die Leiterbahn vom positiven Batterieanschluss in den Widerstand R14, von da aus dann ins rechte Ende von Q8, der linke untere Anschluss nach Q8 führt an Anschluss 1 des Tiltsensors, der obere linke Anschluss führt durch R15 zum Anschluss ganz oben rechts an der IC. Anschluss 2 des Tiltsensors führt in den oberen 3. Anschluss von rechts der IC. Wohins von da aus geht weiß ich nicht ;) @BjoernS: du meinst die Schaltung von mir mit den 4 Rs, 2Cs und 2Transistoren? Ich bin jetzt soweit, dass ich für R2 und R3 jeweils nen 2,2M Ohm Kohleschichtwiderstand nehmen würde und für die Cs nen Tantal-Kondensator mit 2,2 microF, dann komm ich rechnerisch auf 6 Sekunden Signaldauer, das müsste dem Wackelsignal eines laufenden Hundes zumindest nahe kommen. http://www.conrad.de/ce/de/product/447014/Tantal-Kondensator-radial-bedrahtet-25-mm-22-F-16-VDC-20--x-H-45-mm-x-7-mm-AVX-TAP225M016SCS-1-St?ref=list http://www.conrad.de/ce/de/product/405655/Kohleschicht-Widerstand-22-M-axial-bedrahtet-0411-05-W-1-St?ref=searchDetail Nur was nehm ich für R1 und R3 für Widerstände, und welche Transistoren. Wäre super, wenn du mir da nen konkreten Vorschlag hättest. Und wo genau würdest du die Anschlüsse anlöten? so wie auf meinem Schaltplan einen der beiden Transistoren an den zum IC führenden Pin 2 des Tiltsensors? Und den Pin 1 des Sensors sowie den Ausgang des anderen Transistors direkt mit der Masse der Batterie? Oder würde sich das mit dem von Matthias angesprochenen CMOS Inverter Oszillator einfacher/sicherer/batterieschonender gestalten lassen. Falls ja, hätte jemand nen Link zu so nem Bauteil und vllt. auch gleich noch Vorschläge zu dazu passenden Widerständen/Kondensatoren? Sorry, dass ich so genau nachhake, aber würde ungern die Platine schroten (2 Monate Lieferzeit und ca. 30€) und bzw. mehrmals beim Onlinehändler meines Vertrauens für irgend n Kleinteil was fehlt/doch nicht passt nochmal Versandkosten zahlen (da merkt man den Schwaben in mir :) ) nochmal vielen Dank für die bereits geleistete und evtl. noch kommende Hilfe Christian
Nee, ich meinte die CMOS-Schaltung. Die Gatter haben den Vorteil, dass sie eine hohe Eingangsimpedanz haben und eine niedrige Ausgangsimpedanz. Mit normalen Transistoren braucht man entsprechende Ströme in den Transistoren, müsste man dann schon genauer Berechnen. Vielleicht würde ich R4 weglassen, und den Eingang an den positiven Anschluss von C2 hängen, falls der Sensor genau zwischen GND und dem IC-Pin hängt. Dann würde ich von einem IO-Pin eines Controllers mit internem Pull-up ausgehen. Der hat dann irgendwas im Kiloohmbereich (20-100k z.B. bei AVR) gegen die positive Versorgungsspannung geschaltet. Also entweder per Transistor nach Masse schalten (ob noch ein zusätzlicher oder halt Q2) oder direkt vom Ausgang des CMOS-ICs. Letzteres würde ich wohl probieren, da ich nicht weis ob der Pull-up getaktet wird. Wäre immerhin möglich, macht mit der Transistorschaltung aber auch nichts kaputt. R1 würde ich mit ~50k probieren, R2 + 3 und die Kondensatoren könnte dann mit deinen Werten funktionieren. Diese Schaltung ist aber recht abhängig von den unbekannten Verhältnissen im Rest der Schaltung und basiert auf meinen Annahmen. Die CMOS-Schaltung sollte auf jeden Fall zumindest für sich gesehen laufen.
Hallo, hab mal ausgiebig bei Conrad nach passenden CMOS-IC's gesucht (die Idee mit dem analogen Ansteuern hab ich mal vorerst verworfen). Hab folgende beiden gefunden: http://www.conrad.de/ce/de/product/143464/SMD-CMOS-IC-CD4060-Gehaeuseart-SOIC-16-Ausfuehrung-14-Bit-Binaerzaehler-u-Oszillator?ref=list Wenn ich es so mache wie du vorgeschlagen hast, würde ich ja den zweiten Link (Zähler+Oszillator) benutzen. Aus der Anleitung ist das angefügte Bild entnommen. Hab leider noch nie mit ICs gearbeitet und steig deswegen nicht ganz durch. Mir ist klar, was ich für Widerstände nehmen würde: R_tc wird ein 500 kOhm Kohleschichtwiderstand R_s muss mindestens doppelt so groß sein, also 1 MOhm C_tc wäre ein 4,4 microF Tantal-Tropfenkondensator Jetzt kommt der für mich Undurchsichtige Teil: 1) Könnte ich anstelle des Tantalkondensators auch einen ElKo mit höherer Kapazität und dafür die Widerstände entsprechend kleiner machen? 2) Den OUT 2 schließe ich an RESET an? 3) Vss kommt an den Minuspol, Vdd an den Pluspol der Batterie? Und um dann auf das Integrieren in die vorhandene Platine zurückzukommen: 4) CLOCK kommt an PIN 1 auf der Platine (vgl. DSC_0157 in meinem 2. Post)? 5) Die Leitung nach R_s kommt an PIN 2? Hab jetzt mal einen Schaltplan gezeichnet, wie ich das ganze bauen würde. Wäre super, wenn mir die Schaltung jemand so abnicken könnte, und falls ich was verkackt habe (ich befürchte es fast), mir genau erklären könnte, was wo wie anders angeschlossen werden müsste. bin langsam am verzweifeln, und wenn mir BjoernS seine Adresse zukommen lässt, kriegt er auf jeden Fall einen Dankeschön-Kuchen von mir geschickt :). liebe Grüße Christian
Lade dir unter http://www.linear.com/designtools/software/ mal LTspice IV runter. Damit kannst du durch simple Werteänderungen alles ziemlich einfach simulieren. Kann man sowieso für alles möglich gebrauchen.
Christian Irmler schrieb: > Hab folgende beiden gefunden: > > http://www.conrad.de/ce/de/product/143464/SMD-CMOS-IC-CD4060-Gehaeuseart-SOIC-16-Ausfuehrung-14-Bit-Binaerzaehler-u-Oszillator?ref=list Das IC ist gut geeignet. Es enthält einen Zähler und einen Oszillator, dessen Signal durch den Zähler um den Faktor 16000 untersetzt wird. Deshalb kann der Oszillator um diesen Faktor schneller laufen und braucht deshalb auch nur kleine Widerstands- und Kondensatorwerte. > 1) Könnte ich anstelle des Tantalkondensators auch einen ElKo mit > höherer Kapazität und dafür die Widerstände entsprechend kleiner machen? Das klappt nicht so ohne weiteres, weil Elkos grosse Restströme haben, die lange Zeiten verhindern. Gruss Harald
Amateur schrieb: > Ein 555 mit einem Reed-Relais müßte helfen. Das Reedrelais zur galvanischen Trennung ist unnötig, allerdings ist der klassische NE555 nicht für 3V Versorgung gemacht, man müsste also die 7555 CMOS Variante nehmen. Deswegen schlug ich von vorneherein den simplen CMOS Oszillator mit einem Gatter, einem Widerstand und einem Kondensator vor, einfacher gehts nicht: 1 MOhm ----|===|------ | | | |---- | +--|74HC14|O--+---> Rechteck | |---- | --- 100n Pin 14 - +Vcc --- Pin 7 - GND | ----+--------------->GND Die genaue Frequenz ist wurscht, das interessiert die Restschaltung nicht.
Hallo, Vielen Dank erst mal an Matthias für das Schaltbild für Dummies (hatte ich nötig, das Angebot mit dem Kuchen steht noch). Wenn ich jetzt alles richtig verstanden habe, würde ich mir diese IC bestellen: http://www.conrad.de/ce/de/product/164232/CMOS-IC-Texas-Instruments-SN74HC14N-Gehaeuseart-DIP-14-Ausfuehrung-HEX-Schmitt-Inverter?ref=searchDetail und dann die Schaltung nach dem angehängten Schaltplan fertigen. Ich hoffe, dass ich die Polung nicht verkackt habe bzw. die IC-Schaltung falsch rum an die Platine machen will, falls ja, bitte Bescheid geben ;). Ich werd die IC-Schaltung wohl erst mal zum ausprobieren so zusammenstecken und ne LED mit Vorwiderstand ranhängen. Dann kann ich mir überlegen, ob ich evtl. noch etwas an dem Widerstands- bzw. Kondensatorwert schraube. auf jeden Fall vielen Dank an alle, die mir hier weitergeholfen haben. Hab zwar immer noch das Gefühl, dass ich nur die Hälfte verstanden hab, was hier alles vorgeschlagen wurde, aber hab auf jeden Fall jetzt schon mal nen Einblick in die Materie bekommmen und werd mich weiter damit beschäftigen (Und euch evtl. hier im Forum hin und wieder mal auf die Nerven gehen). liebe Grüße Christian
Nee, da stimmt im Plan was nicht. 1. Du kannst die Scahltung einfach aus der gleichen 3V Batterie speisen, es braucht keine extra Batterie. 2. Der 100nF Kondensator ist ungepolt. 3. Der Ausgang der Schaltung (dein OUT) muss auf das IC der Schaltung (denke mal, an Pin 2) und nicht an den Pluspol der Batterie. Falls die ASCII Grafik nicht leserlich war, hier nochmal aus dem Fairchild 74C14 Datenblatt angehangen. Und das Datenblatt auch nochmal.
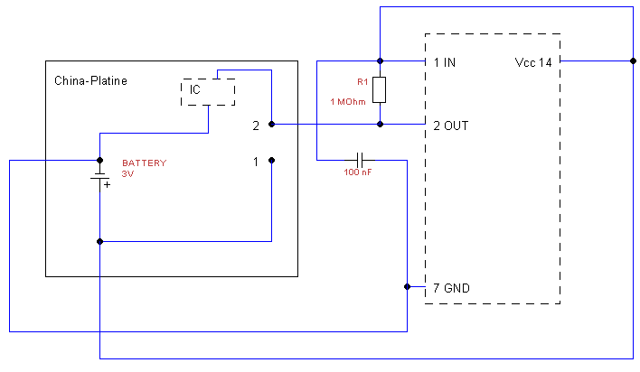
Hey, danke nochmal für die Antwort. Hätte schon die gleiche Batterie genommen, habs nur der Übersicht halber 2x reingemacht. Hab die Schaltung nochmal neu gezeichnet, hoffentlich passt die jetzt ;) danke nochmal Chris
Christian Irmler schrieb: > hoffentlich passt die jetzt ;) Wenn du die Leitung von Pin 14 zu Pin 1 weglässt, sollte es klappen. Wenn du immer Vcc an den Eingang des Inverters lässt, wird sein Ausgang immer Null sein - nicht das, was du möchtest.
Hallo, vielen Dank, dann bestell ich jetzt mal die Sachen und probiers einfach aus ;). Ich melde mich dann nochmal mit einer Erfolgs- oder EPIC FAIL-Meldung ;) lG und vielen Dank für die Hilfe Chris
Bitte melde dich an um einen Beitrag zu schreiben. Anmeldung ist kostenlos und dauert nur eine Minute.
Bestehender Account
Schon ein Account bei Google/GoogleMail? Keine Anmeldung erforderlich!
Mit Google-Account einloggen
Mit Google-Account einloggen
Noch kein Account? Hier anmelden.









